欢迎访问美华保险销售有限公司网站!
  • 微信客服微信客服
预约咨询

扫描二维码

咨询专业老师

您现在的位置是:首页 > 内容精选 >

2026年,我所推荐的保险(重疾险+百万医疗险+意外险+定期寿险)

内容精选 2026-01-30    人阅读  
2026年,全网热门保险最新盘点,想买保险的朋友看过来,值得买的都在这里了! 很多朋友想买保险,但架不住产品太多,看得头晕眼花,不知道到底买哪个好; 很多朋友想买保险,但架不住套

2026年,全网热门保险最新盘点,想买保险的朋友看过来,值得买的都在这里了!
 
很多朋友想买保险,但架不住产品太多,看得头晕眼花,不知道到底买哪个好;
 
很多朋友想买保险,但架不住套路太多,怕一不小心就踩坑,瞬间损失好几万。
 
我从事保险 9 年,测评产品多达三千款,太明白大家在选择保险上的困难和纠结,因为我也是这么走过来的。
 
所以,为了解决大家的保险选择困难症,为了让大家避开坑都能买到合适的保险,我干了一件大事,测评了四大险种“意外险、医疗险、重疾险、定期寿险共计295款热门产品:
 
图片
 
这些产品包含了线上、线下,传统大公司和互联网大部分热门产品;总之,不管你是想给大人买,还是老人、小孩买,我都已经把最值得买的前几名产品给大家挑出来了,下面就给大家一一介绍。
 
因为产品数量太多,所以表格中无法一一展示,但,不管是任何一款产品,你只需要告诉我产品名称,我都可以帮您精准的分析出产品的优劣势,以及究竟是否值得入手?
 
下面不废话,我们直接进入四大险种介绍环节+产品测评推荐环节
 
图片
 

一、百万医疗险,我推荐这 2 款

 
先来看百万医疗险,如果人生中只购买一份保险,那一定是百万医疗险。
 
时至今日,我都认为百万医疗险是保险公司设计出来的最好的保险产品。
 
在以前,普通人得了大病,要么倾家荡产治,要么慢慢等待疾病恶化直至死亡;但自从有了百万医疗险,一年几百块,就能买到400万-600万的保额,有了百万医疗,人人治得起病,就不再是口号了~
 
所以,百万医疗险,不论是大人、小孩,还是上了年纪的老人,我觉得应该人手必备一份。
 
为了帮大家挑选出真正优秀的好产品,这次,我测评了全网销量最高的28款百万医疗险,大品牌的、高性价比的,全都有,测评的标准如下:
 
  • 第一、看基础保障是否全面(包括住院医疗、住院前后门急诊、门诊手术、特殊门诊)
  • 第二、看续保稳定性如何?(产品停售、重疾险出险后,还能不能保证续保,最好是保证续保20年)
  • 第三、看能不能报销外购药?(种类多、限制少、报销比例高的,才是好责任)
  • 第四、看有没有实用的增值服务(就医绿通、住院垫付、免赔额递减、家庭投保保费优惠……)
 
经过层层对比和筛选,我发现这 2 款是最抗打的:
 
图片
 
图片

1、太平洋蓝医保好医好药Pro版(大品牌+高性价,0-55岁首选)

 
 
蓝医保(好医好药Pro版)是升级过后的pro版本,保障力度再上一个阶梯,说是当前市面上最好的百万医疗险也不为过。那,蓝医保好医好药Pro版,具有哪些优势,又有哪些不足呢?
 
优势:(因为优点很多,这里,我重点罗列核心优势)
 
1)住院0免赔,还能保证续保20年
 
这是本次升级最核心、最颠覆的亮点!传统百万医疗险的“1万免赔额”高墙,被它彻底推倒。
 
  • 绝大多数同类产品:住院花费在社保报销后,个人先自付1万,剩余责任内的保险才开始赔付。
  • 蓝医保Pro版:住院花费在社保报销后,从第一块钱开始就能报销!1万以上赔付比例100%,1万以下可选赔付30%/50%/80%。
 
这意味着,急性阑尾炎、肺炎、骨折等常见住院情况,终于能用上保险了! 你可以根据自己的预算和需求,选择不同的赔付比例,真正实现“住院就能赔”。
 
更关键的是,这一切都建立在【保证续保20年】的基础上! 在长达20年的时间里,无论你理赔过多少次、身体变差还是产品停售,这份保障都雷打不动,直到达到1000万的赔付上限。
 
2)药品数量增加,覆盖更多特药
 
院外特药,是癌症等重疾治疗的生命线,也是检验医疗险诚意的“试金石”。
 
蓝医保Pro版这次直接交出了一份满分答卷:特定药品目录扩展到275种,对2025年的新药可实现100%全覆盖!这其中包含270种肿瘤特药和5种Car-T抗癌针,比如鼎鼎大名的倍诺达、福可苏,就连新药易瑞欧、锐珂也包含在内。
 
图片
 
更惊喜的是,蓝医保Pro版还能保障海南博鳌、粤港澳大湾区、天津空港的部分进口药。无需远赴海外,就能用上尚未在国内上市的进口原研药。
 
3)就医自由大升级,私立医院触手可及
 
曾经,私立医院=高端+昂贵,很多人不敢想。
 
现在,蓝医保Pro版把你的就医选择权直接拉满!
 
除了常规的二级及以上公立医院,它新增覆盖了186家优质私立医院的普通部。同时,对于尖端的质子重离子治疗,全面放开医院限制,没有清单限制。
 
这意味着,你能接触到更优质的医疗资源,享受更舒适的诊疗环境与更个性化的服务。 尤其是在北上广深等医疗资源紧张的城市,你的就医选择一下子多了起来。
 
劣势:保费略贵一丢丢,在综合性价比前三名的百万医疗中,蓝医保好医好药Pro版整体保费要贵上50-150元附近,年龄越大,保费差距越大,所以,看重这款产品的,不仅要关注现在的保费是多少,也需要多比较一下,10年后、15年后的保费高低;
 
总的来说,蓝医保好医好药Pro版,虽然保费略贵一丢丢,但整体来说瑕不掩瑜,如果要从前三名百万医疗中挑选一款,那它是最值得入手的百万医疗,没有之一,当然萝卜青菜各有所爱,介意保费贵一丢丢的,也可以考虑金医保3号。
 
图片

2、中国人保金医保3号(大品牌+高性价,56-60岁首选)

 
 
金医保,是百万医疗界中的知名IP了,为了应对DRG改革,金医保3号新增了院外药的保障部分,可以说,很是良心了。
 
重大疾病400万保额+特定疾病200万保额+一般医疗200万保额,终身限额800万;
非重大疾病免赔额1万,重大疾病0免赔额,且自带1万重大疾病关爱金,同时,也有不出险免赔额递减功能,不过,最低递减至7000元免赔额。
 
细节保障,直接看图:
 
图片
 
相比于其他百万医疗,金医保3号的核心优势是:
 
1、院外药责任全包含(属于可选责任),除了常规院外靶向药,普通的院外药械也可以保,且不限清单;
 
2、续保条件超级优秀,除了常规主险20年保证续保以外,其他附加险,只有院外药不能保证续保,其他都能保证续保20年;
 
3、可选特定疾病及意外伤害失能收入损失金,和特定恶性肿瘤-重度失能收入损失金,一旦发生相应的情况,每月发放5000元-10000元,给付期限,投保时可以选择60个月和120个月,且能20年保证续保;
 
这项责任,直接弥补了当下保险市场,失能收入损失保险产品缺失的劣势,可以说是百万医疗险中,非常具有突破性的功能了。
 
4、核保条件相对更宽松,智能核保和人工核保,都属于同等级百万医疗中,相对更加宽松的产品了,对于非标体人群更加友好。
 
此外,金医保3号,保费也非常低,相当于是行业地板价了,家庭投保,保费还有优惠,另外,还有住院津贴等责任可以选择性附加,整体都非常完美,但,唯一让人诟病的,就是:
 
在当下DRG医保改革政策趋势下,金医保3号,虽然支持院外药,但仅对院外靶向药可以保证续保20年,对于普通院外药及医疗器械,是不保证续保的。所以,介意这点的,这款产品就只能绕行了~
 
也是因为这点瑕疵,所以,我把金医保3号,定义为TOP2。
 
总的来说,金医保3号,更加适合以下几类人群:
 
① 适合56-60岁人群,金医保3号不需要提交全身体检报告,智能核保就能投,更友好;
 
② 适合追求大公司+保障全+极致保费的朋友,虽然在全网不是地板价,但在大公司中,是妥妥的地板价;
 
③ 适合因为身体指标异常,买不了蓝医保好医好药版,但同等情况下,金医保3号还支持投保的人群。
 
图片
 

二、重疾险,我推荐这 5 款

 
重疾险,是指发生了合同约定的一些重大疾病病,比如癌症、脑溢血、心肌梗塞等,或者是因为意外事故导致肢体缺失、双目失明等,保险公司直接赔付一笔钱,买50万赔50万。
 
很多朋友在刚接触重疾险时会有这么一个疑惑:“医疗险和重疾险都能保大病,医疗险只要几百块,重疾险要几千块,不买重疾险行不行”?
 
对此,我很坚定的告诉你,不行。
 
因为生大病后,我们要面临的不单单是看病住院产生的医疗费用,还有失去工作要面临的收入损失,康复费用的支出,还有房贷车贷、家庭日常花销,这些都需要钱。
 
所以,只有百万医疗险和重疾险互相搭配,才能更好的应对大病风险;百万医疗险用来报销高额医疗费用,重疾险用来弥补大病后的收入中断以及各项支出。
 
那么,当下哪款重疾险最值得买呢?我从筛选了全网在售的产品来做对比,有大人的,也有小孩的。
 
图片

1、成人重疾险,重点考虑这 3 款

 
 
购买保险产品时,有人追求性价比,有人信赖大公司,有人想要保障好直接保终身,有人预算有限只想保到70岁,对于重疾险的选择,千人千面,所以一款产品满足不了所有人的需求。
 
基于此,我从全网热门的重疾险中筛选出了最值得买的 3 款,供大家参考:
 
图片
 
(1)达尔文12号——保费能返还
 
图片
 
选择这款产品的理由如下:
 
① 缴费期内发生重疾,保费全部返还
 
举个例子,我们买了一款重疾险,50万保额,保终身,30年交,每年交费5000元,假如第20年出险了,得了胃癌;
 
  • 一般的重疾险是这么赔的:赔付50万保额,豁免后续10年未交的保费,保险合同结束;
  • 但达尔文12号是这么赔的:赔付50万保额,豁免后续10年未交的保费,保障继续有效,轻症/中症还能赔,最最关键的是这20年所交的保费10万元,也能全部返还,真正意义上实现了0元购。
 
② 意外导致重疾,能多赔30%:例如因意外导致的双目失明、双耳失聪、多个肢体缺失、深度昏迷、严重脑损伤等,原先买50万只能赔50万,现在能赔65万了,为意外保障加码,也是行业首例。
 
③ 特定疾病,赔付条件放宽:比如严重心肌炎、严重原发性心肌病、严重源发性心脏病等疾病,正常的赔付条件之一是Ⅳ级心功能衰竭状态持续不间断 180 天以上才能赔付;但达尔文12号现在取消了天数限制,如果患者在180天内因病身故,照样能按重疾赔付,这是一项很人性的创新。
 
④ 重疾赔完,轻/中症还能继续赔,且不分组;假如首次重疾是胃癌,之后再得轻度肝癌、轻度肺癌或者原位癌之类的疾病,达尔文12号都能赔;但像超级玛丽15号,是赔不了的,只能赔不同种疾病,首次确诊癌症后,只能再赔与癌症无关的疾病。
 
总之,达尔文12号的主要亮点就是“保费能返还”和“理赔条件放宽”这两项,喜欢这两点的朋可以优先考虑这一款。
 

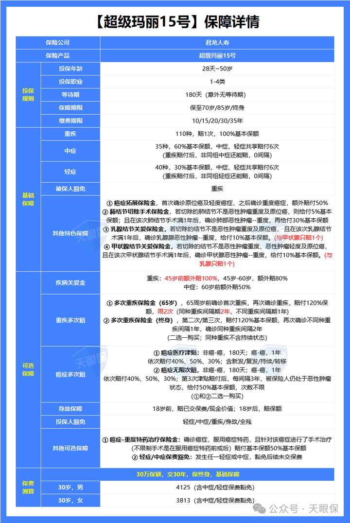
(2)超级玛丽15号——基础保障比较扎实,癌症保障好

 

图片
 
与达尔文12号相比,超级玛丽15号保障更占优的地方:
 
① 基础保障很扎实,赠送4项比较实用的特色保障:
 
  • 癌症拓展保险金,先发生轻度癌症或原位癌,再发生重度癌症,能多赔50%,买50万保额赔75万;癌症是最高发的疾病,几率达到了60%~90%,所以这项保障的实用性毋庸置疑。
 
  • 肺结节切除手术保险金,若切除的结节不是恶性肿瘤重度及原位癌,赔付5%保额;肺结节手术365天后,如果又发展成肺癌的,可以再赔30%;
 
  • 乳腺结节关爱保险金,若切除的结节不是恶性肿瘤重度及原位癌, 且在该次乳腺结节术满1年后,确诊乳腺腺恶性肿瘤--重度,给付10%基本保额。
 
  • 甲状腺结节关爱保险金,若切除的结节不是恶性肿瘤重度、恶性肿瘤轻度及原位癌, 且在该次甲状腺结节手术满1年后,确诊甲状腺恶性肿瘤--重度,给付10%基本保额。
 
② 疾病关爱金,赔的更多;45岁前重疾可以额外赔100%,买50万赔100万;而达尔文12号只能额外赔80%,买50万赔90万。
 
③ 重疾多次赔,保障更好;超级玛丽15号能多赔2次,而且同种重疾险间隔期限更短,只有2年,更容易赔到;而达尔文12号只能多赔1次,并且如果第二次重疾与第一次重疾是同种的话,间隔期需要3年。
 
④ 保障期限灵活可选,这款产品除了常规的保到70岁和终身之外,还能选保到85岁;这对于既嫌保到70岁时间段,又嫌保终身价格贵的朋友来说,也是一个不错的选择。
 
注意事项:超级玛丽15号的被保人中症、轻症豁免是可选责任,需要额外附加,建议大家买的时候都附加上,这项保障还是蛮重要的,被保人发生轻症或中症,后面保费都不用交了。
 
总的来说,超级玛丽15号的基础保障更扎实,可选保障也可圈可点,竞争力很大。
 
(3)大公司重疾险首选——太平洋阿基米德2025
 
很多朋友一上来咨询重疾险,就点名道姓要大公司的,觉得大公司更安全、更有保障、理赔更容易;
 
但奈何市场上值得买的大公司重疾险,真的是凤毛麟角;要么保费都得一万起步,要么保障缺斤少两,属实没眼看。
 
而这款由太平洋保险承保的阿基米德2025,可以说在价格和保障上面都拉满了,来看详细测评:
 
图片
 
选择阿基米德2025这款重疾险的理由如下:
 
① 大公司承保:首先要提的就是它的承保公司太平洋保险,老七家保司之一,连续13年入选《财富》世界500强,妥妥的大公司,这对于喜好大品牌的朋友来说,无疑能吃颗定心丸。
 
② 投保规则非常宽松:55岁之前都能买,职业范围为1~6类,目前市场上1-4类职业(如公务员、教师、程序员、办公室员工等)是主流,选择空间大;像5~6类(职业高空、电力、采矿、部分运输、警务消防等)通常会被拒保,但这款产品给了投保机会。
 
③ 保障全面,原位癌能多次赔:重疾、中症、轻症都覆盖,而且轻症中的原位癌是能多次赔的,像其它常规重疾险,大多都只能赔1次;随着疾病筛查手段的进步,未来会有更多的癌症能早发现、早治疗,所以这项保障还是很人性化的。
 
④ 赔付比高,市场独一档:这款产品中症能赔60%,轻症能赔30%;而像其它大公司重疾险,中、轻症最多只能赔50%、20%;另外,如果附加疾病关爱金,60岁前重、中、轻还能额外赔付100%、60%、30%,买50万赔100万,直接翻倍。
 
⑤ 等待期短,只有90天:保单生效后,只要在90天后确诊疾病就能理赔,获得赔付的概率大大增加;而其它重疾险产品,大多都是180天的等待期。
 
⑥ 不捆绑身故,保费直接省40%:传统大公司重疾险,都是要捆绑身故责任的,所以保费大多都是一万起步;而阿基米德2025,身故是自由可选的,30岁男,30万保额,保终身,每年只需要5940元。
 
总的来说,阿基米德2025这款大公司重疾险,不仅投保条件宽松,1~6类职业都能买;而且保障全面,价格低,可以毫不夸张地说,想买大公司重疾险,太平洋阿基米德2025就是目前的最优选了。
 
图片

2、儿童重疾险,重点考虑这 2 款

 
 
少儿重疾险市场,竞争也十分激烈,有的产品已经更新换代到了16号,看的人眼花缭乱。
 
我筛选测评了全网性价比高的少儿重疾险,经过精挑细选,觉得这两款是当下最值得购买的:
 
图片
 
(1)基础保障很扎实,先天性疾病也能赔——大黄蜂16号(旗舰版)
 
大黄蜂系列一直是少儿重疾险市场的佼佼者,如今已经升级到了16号,性价比依然抗打。
 
来看这款产品的保障详情:
 
图片
 
这款产品的优势如下:
 
① 特定疾病/罕见疾病赔付比例高,特定疾病最高能赔230%保额,罕见疾病最高能赔310%保额,是所有少儿重疾险中赔付比例最高的。
 
② 赠送五项实用的特色保障:
 
  • 癌症拓展保险金:先发生轻度癌症或原位癌,后发展成重度癌症,可以额外赔付100%,如果我们的基础保额是50万,那就能直接赔到100万;癌症是最高发的疾病,所以这项保障的实用性毋庸置疑。
 
  • 特定疾病器官移植保险金:18周岁前,确诊特定疾病并因此接受了骨髓移植治疗、干细胞移植治疗或器官移植治疗,可以额外赔付80%基本保额。
 
  • 严重先天性疾病保险金:大多重疾险,先天性疾病是不赔的,但大黄蜂16号拓展了这项保障,如果在3周岁之前,确诊合同约定的这五种先天性疾病(法洛四联症、先天性脑积水、先天性白内障、先天性大脑不全、先天性室间隔缺损),能赔付20%保额。
 
  • 严重肥胖手术关爱金:2~17周岁,确诊严重肥胖特定合并症,且因治疗严重肥胖特定合并症接受了减重手术,赔付20%基本保额。
 
  • 特定传染疾病保险金:18岁前确诊脊髓灰质炎、白喉等15种传染病,住院≥3天,每次赔5%保额,限2次。
 
③ 60岁前赔的多,如果附加疾病关爱金,60岁前确诊首次重疾/中症/轻症,可以额外赔付100%、30%、10%,买50万,分别能赔到100万、45万、20万。
 
④ 能附加重疾多次赔,3次,不分组,间隔期1年,赔付120%/140%/160%基本保额;若第2-4次重疾确诊20种少儿特疾/20种少儿罕见病,在给付重疾多次保险金的同时,还能额外给付130%/210%基本保额。
 
⑤ 价格便宜,以50万保额,保终身,30年交为例,0岁男只要3025元,0岁女只要2725元。
 
总之,大黄蜂16号(旗舰版)也是可圈可点,性价比也是独一档的;如果大家想要特定疾病、罕见疾病赔的多,或者是家族有先天性疾病史的,可以优先考虑这一款。
 
(2)如果想买大公司产品——青云卫6号
 
青云卫6号的承保公司是招商仁和,注册资本为65.99亿元人民币,由国家招商局、中国移动、中国航信三大央企,联合多家企业共同发起设立,这样的阵容,你就说强不强。
 
来看产品分析:
 
图片
 
青云卫6号比其它产品更占优的地方:
 
① 公司品牌实力强,招商仁和注册资本为65.99亿元,背后三大股东是国家招商局、中国移动、中国航信三大央企,实力毋庸置疑。
 
② 自带保费补偿金,如果在缴费期内发生重疾和中症,不仅能赔付基本保额,而且所交保费还能全部返还,可以说是史诗级创新了。
 
另外,青云卫6号也赠送五项特色保障:
 
  • 严重肥胖手术关爱保险金,18岁前确诊严重肥胖特定合并症并接受了相关手术,赔付20%基本保额;
 
  • 白血病骨髓移植保险金,18岁前因治疗白血病接受了骨髓移植治疗的,赔付100%保额;
 
  • 白血病移植医疗津贴,18周岁前因白血病接受了骨髓移植治疗,并自该骨髓移植治疗日及之后每月接受治疗,按2%保额/月给付,最高给付48%;
 
  • 严重中枢性性早熟关爱保险金,男性9周岁前或女性8周岁前初次确诊,给付10%基本保额,限1次(投保时被保险人年龄为0周岁至3周岁);
 
  • 首次重大疾病增长保险金,18周岁前首次确诊重疾,按照【基本保额的6%×首次确诊重疾时所处的保单年度数】给付,最高100%基本保额。
 
③ 60岁前能赔更多,如果附加疾病关爱金,60岁前重中轻可以分别额外赔付100%、40%、20%,如果买50万保额,重疾/中症/轻症就能赔到100万、50万、25万,比大黄蜂16号都赔的多。
 
④ 价格不贵,以50万保额,保终身,30年交为例,0岁男只要3510元,0岁女只要3090元。
 
总之,如果更看重保司背景,青云卫6号有央企背景撑腰,更值得信赖;而且保障丰富、价格便宜,也是市场不可多得的一款好产品;另外青云卫6号还自带重疾、中症保费补偿金,有机会实现0元购。
 
图片
 

三、意外险,我推荐这 3 款

 
意外险,可以说是生活中使用频次最多的保险之一了,因为小到猫爪狗咬、跌倒摔伤,大到交通事故、飞机失事,你永远不知道意外和明天哪个先来。
 
不过,保险中的意外是有要求的,它必须同时满足四个条件:不是由于生病导致的、不是自己故意的、是突然发生的、是外界原因造成的。
 
像常见的“交通事故、烧伤烫伤、溺水触电”等就都是意外,而像“中暑、猝死”这种,看似像意外,实则都是因疾病导致的。
 
不同人群购买意外险的侧重点不同,所以下面我会从这 3 类人群:成人、少儿、老人,分别去推荐哪些意外险最值得买。
 
图片

1、成人意外险——大护甲7号

 
 
大护甲7号由人保财险承保,妥妥的大公司;根据保额的不同,可分为 4 个版本,30万、50万、100万、150万,大家可按照经济预算选择。
 
选择大护甲7号的理由如下:
 
图片
 
① 报销条件好,不限社保100%报销,二级及以上私立医院普通部也能赔,而大多意外险只能报销二级及以上公立医院普通部。
 
② 意外医疗保额高,至尊版有10万,至尊版Pro有15万,而且这两个版本0免赔,1块钱也能报。
 
③ 包含意外住院津贴,发生意外住院后,至尊版每天有150元的住院津贴,至尊版Pro每天有200元的住院津贴,如果能领两三天的住院津贴,就能把保费领回来了。
 
④ 交通意外保障好,乘坐飞机、火车、公共汽车、非营运汽车等交通工具发生意外后,保额是可以额外赔付一部分的。
 
⑤ 保猝死,上面我们提到过,猝死是由疾病导致的,并非意外,但大护甲6号扩展了这项保障,猝死后最多能赔付50万。
 
⑥ 价格便宜,买 100 万保额,一年也才需要288元。
 
注意事项:大护甲7号固然好,但买的时候在这两个地方也要多留意:
 
  • 医院有限制,例如北京市的平谷区、密云区怀柔区,天津市的滨海、静海地区,江苏省的南通市,辽宁省的铁岭市等医院都不能赔。
  • 有健康告知,有二级及以上高血压、心脏疾病等不能买。
 
图片

2、儿童意外险——小顽童7号

 

 

图片
 
小顽童7号有四个版本可选:经典版、尊贵版、至尊版、高端版;在保额选择上依旧是10周岁以下20万保额,经典版即可,10周岁以上儿童三个版本可灵活选择。
 
推荐理由:
 
① 保障方面超优秀:小顽童7号作为最简单的意外险,不得不说其在保障上可是非常用心了;意外身故保额有20万/30万/50万三种可选,意外伤残更是直接保额翻倍;此外,还提供接种意外、航空意外保障。
 
② 意外医疗赔付广:在报销医院方面支持二级或二级以上公立医院、私立医院的普通部都能报销,另外还扩展了国家卫生部门评审确定的一级公立医院;另外在费用报销方面,更是不限社保、0免赔、100%报销,此外还有烧烫伤医疗、误食异物医疗等实用型保障。 
 
③ 可选保障多:有意外骨折/脱位、面部意外美容、意外住院津贴等可选,以经典版来说,附加上住院津贴保费也才贵6块钱!所以,保障的选择不仅多,还白菜价,可以说全凭自身实际情况选择了。 
 
④ 增值服务多:提供门诊绿通、安心陪诊等5项增值服务,以绿通服务来说,到医院看病想要预约到专家号已经是很难了,如果在北上广等大医院更是难上加难,所以其实用性真的不用我再多少了吧。 
 
⑤ 性价比高:小顽童7号分为四个版本,其中经典版仅需68元/年,即便是附加上住院津贴也才74元,真的是个位数增加啊。
 
整体来看平安小顽童7号是性别比很高的,这款产品不限社保用药,价格便宜,而且品牌大,是大家喜欢的平安;而且,这款产品0免赔额,100%报销!还有很多实用增值服务相伴,权益优秀;想要给孩子买儿童意外险的,平安小顽童7号绝对是个首选!
 
图片

3、老人意外险——大护甲7号(高龄版)

 

 

图片
 
选择这款产品的理由如下:
 
① 公司品牌大,由人保财险承保,人保大家应该很熟悉;
 
② 报销条件好,意外医疗保额最高可达5万,而且不限社保内外100%报销,不过有100元的起赔额要注意下;
 
③ 投保年龄广,最高85岁也能买。
 
④ 有意外骨折/脱臼保障,老年人最高发意外,最高可赔付12000元保险金。
 
⑤ 价格便宜,如果是60岁以上的老年人,买10万保额,每年只需要188元,买20万保额,每年只需要318元。
 
注意事项:这款产品有健康告知,有恶性肿瘤、心脏病等的不能买;对医院也有限制,例如北京的平谷区、密云区,天津的滨海、静海地区等,当然这些医院对于大部分意外险来说都是不赔的。
 
图片
 

四、定期寿险,我推荐这 3 款

 
寿险,是自己买家人用的一种保险,因为它只保【身故、全残 】
 
人死了,或者达到全残状态(例如全身瘫痪、双目永久完全失明等),保险公司才赔钱。
 
所以也会有人对这种保险产生误解,既然人都没了,保险公司赔的钱还有啥用。
 
因为寿险本来就不是为自己准备的,而是为了家人;设想一下,一家人的吃喝拉撒都得依靠你,如果有一天你倒下了,那他们的日常生活又该如何保障?
 
这两年,公司高管猝死的事例层出不穷,所以提前为家庭设置一份保障,是我们作为家庭顶梁柱的责任和义务。
 
2026年,最值得买的定期寿险,我推荐这 3 款:
 
图片

 

图片

1、定海柱7号——价格最便宜

 

 

因为定期寿险的保障都比较简单,只保身故/全残,所以在免责条款差不多的情况下,价格越便宜越好。
 
而在热门产品中,定海柱7号就是最便宜的:
 
图片
 
① 全网价最低,100万保额,保30年,交30年,30岁男,每年只需要1132元;30岁女,每年只需要618元。
 
② 保障期间灵活多选,10年/20年/30年、保至60/65/70周岁,能满足不同人群对保障期限的需求。
 
③ 健康告知比较宽松,仅有3条,像常见的乳腺结节、甲状腺结节、肺结节、肝炎(大小三阳)等等,都没有问到!
 
注意事项:家庭主妇、成年全日制学生(18-25周岁),累计人身险风险保额需≤100万;离退休人员、无业人员不予承保。
 
图片

2、大麦2026——价格便宜,公司股东强

 

 

图片
 
选择这款产品的理由如下:
 
① 价格不贵,100万保额,30年交,30岁男每年只要1132元,30岁女每年只要618元。
 
② 保司实力强,大股东是贵州茅台,而且华贵人寿一直以来寿险业务都做得非常好,大麦系列一直都是爆款网红产品。
 
③ 可选责任实用,最高能赔付1400万,除了基本的身故或全残保障,华贵大麦2024还提供了额外的交通意外保障:
 
  • 航空意外身故/全残额外10-400万可选,主险100万以内航意最高4倍,主险100万及以上航意最高1000万以内任选;
  • 水陆公共交通意外身故/全残额外10万-400万可选,最高2倍,且不超800万;
 
算上最高400万的基础保额,叠加后最高能赔1400万,很适合经常出差的朋友!

 

图片

3、擎天柱11号——自带家庭守护关爱金

 

 

图片
 
与另外两款产品相比,擎天柱11号多了项特色保障“家庭守护关爱金”,这项保障有什么用呢:
 
如果被保人及其配偶因同一意外身故/全残,可以多赔100%,比如原先买了100万,因为这项保障就能赔到200万;当然了,发生这种意外得到概率也比较小,算是一个保障加码。
 
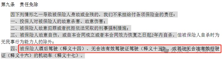
另外,这款产品的责任免除只有3条,这点也是比较占优的;而另外两款产品都多了一条,如下:
 
图片
 
不过也要注意,这款产品的价格相对来说,是略微贵一点的,看大家能不能接受。
 
图片
 

五、写在最后

 
保险产品更新换代是常事,截止目前为止,2026年,最值得买的保险都在这了。
 
测评了上百款产品,前前后后共用时两周,但如果能帮到大家选到合适的产品,我的辛苦都是值得的。
 
其实买保险并不是十分复杂的事情,确定好自己的预算,在各险种里面分别选择一款最好的组合起来就行;
 
当然了,挑选产品简单,但还得进行健康告知,如果你不太确定自己的身体状况能不能正常购买,那你也可以找我们协助。

如果您对本站有任何建议,欢迎您提出来!本站部分信息来源于网络,如果侵犯了您权益,请联系我们删除!