欢迎访问美华保险销售有限公司网站!
  • 微信客服微信客服
预约咨询

扫描二维码

咨询专业老师

您现在的位置是:首页 > 内容精选 >

2025年9月,全网最好的(重疾险、百万医疗、定期寿险、意外险)都在这了!

内容精选 2026-01-30    人阅读  
2.0%时代刚刚到来,很多朋友在后台找到我,想要配置保险,但是不知道现在有什么产品可以选择。 咨询的人太多,为了帮助大家在最短的时间内,挑选到最适合的保险。 话不多说,我们直接进

2.0%时代刚刚到来,很多朋友在后台找到我,想要配置保险,但是不知道现在有什么产品可以选择。
 
咨询的人太多,为了帮助大家在最短的时间内,挑选到最适合的保险。
 
话不多说,我们直接进入产品介绍篇。
 
图片

一、2025 最好医疗险排行榜

图片
图片
 
如果一个人只能买一种险种,那一定非百万医疗莫属,百万医疗险,主要是解决咱们看不起病的问题。 作为性价比最高的险种之一,杠杆率高,实用性强。
 
和社保医保搭配使用,能充分转移治疗费用风险,并且价格便宜,买起来也没啥负担。
 
现在市面上的高性价比医疗险,多数由大家认可的“大保险公司”承保,业务规模大,稳定性强,更能给大家带来足够的“安全感”。
 
不过,其中同样也潜藏着不少保障缺失、价格偏贵的医疗险、为了帮助大家快速高效地筛选出高性价比医疗险,我和团队小伙伴,把市面上的医疗险测评了个遍,最终找到了当前最值得入手的医疗险(主要保大病):
 
图片
 
我最推荐的产品只有两款:
 
 

(1)太平洋蓝医保好医好药版

 

图片
 
蓝医保好医好药版,在蓝医保的基础上再次升级换代,威力加倍,堪称天花级别百万医疗险范本。相比于其它高性价比百万医疗险,蓝医保好医好药版具有如下优势:
 
① 免赔额最低可降至5000元:投保后如果没出险,每年能递减1000免赔额,最低能降至5千元,这大大的降低了百万医疗险的理赔门槛;
 
② 全面放开院外购药和器械:蓝医保最的优势就是院外购药和器械报销不限制清单了。  
 
即这个功能的作用是,因为治疗需要、凭医生开具的处方,在外面药房、或者诊所、或者网上购药、医疗器械都能报销,不限制清单(不像院外靶向药必须限制药品种类)。而且这个功能是没有免赔额、无论是否使用医保均能100%报销。  
 
之所以会出现医生让病人到外面去买药的情况,还不是因为医保部门对医生有要求,所以很多药品都得让病人到院外购买。比如人血白蛋白,这使用频率最高,但医保都报销不了,出蓝医保以外的百万医疗险也报销不了,但升级后的蓝医保做到了。  
 
我觉得这个功能,是本次升级的最大最大最大最大的亮点和优点。且这个功能是自带的,无需额外付费。你要知道常规的百万医疗险,很少有这个功能,只有少数的中端医疗、高端医疗险才有。
 
③ 解锁特需医院,舒适就医:特需医疗相当于医院里的“头等舱”,蓝医保·好医好药版能附加重疾特需医疗保障,得癌症等 120 种重疾,可以报销二级及以上公立医院特需部/国际部/VIP 部的就医费用,无论是否经过医保报销,都能 0 免赔、100% 报销。
 
特需部和国际部的就医环境很好,病人少,住院安排快,能住上舒适的单人病房或少人病房。
 
而且很多医院的特需部、国际部,绝大部分需要自费,不走医保报销,DRG 影响小。
 
④ 可附加门急诊医疗保险金,感冒发烧也能保,不过要注意不同医疗项目,免赔额和报销比例各不一样;比如线上药品费用,0免赔,80%报销;意外门诊,100免赔,70%报销;疾病门诊,100免赔,50%报销。
 
⑤ 家庭单投保有优惠,可以共享1万免赔额,比如一位家庭成员已经抵扣了1万免赔额,那其他家庭成员要是也在当年出险,就能0免赔报销;另外价格上也有优惠,两人投保打95折,三人打9折,四人及以上打85折。
 
不过有几个注意事项得提醒大家:
 
虽然它最高支持 70 岁投保,但 56-70 岁的人得人工核保,要完成体检项目并上传体检报告,审核通过才行。另外,5-6 类和特定高风险职业的朋友是不能投保的。
 
除此之外,蓝医保(好医好药版)首年还能解锁特需医疗,在指定医院出院时能和医保同步报销,特别方便。要是一家人一起买,还有费率优惠,也能选 0 免赔,选了之后,平时的小病小意外也能保……
 
这么看下来,它确实是目前最优质的百万医疗险了。
 

(2)金医保3号——56岁及以上首选

 
图片
 
如果家里有 55-60 岁的长辈想买百万医疗险,那可以重点看看金医保 3 号:
 
和其他同类型产品比,金医保 3 号有两个特别突出的优势:
 
① 55 岁以上投保不用体检。就像前面提到的蓝医保好医好药版,要是个人买,55 岁以上就得提供详细的体检报告,投保难度一下子就上去了。而金医保 3 号最高能到 60 岁投保,所以对于 56-60 岁的朋友来说,选它会更合适。
 
② 价格比较实惠。同样是续保到 70 岁,蓝医保好医好药版得 5619 元,而金医保 3 号续保价格是 4172 元,能省下不少钱。
 
当然,价格便宜不代表保障打折扣,金医保 3 号还有这些让人满意的地方:
 
它也能保证续保 20 年,中途就算理赔过、身体状况变差了,或者产品停售了,都不影响续保;
 
癌症特药也能 100% 报销,住院垫付、就医绿通这些实用的增值服务也都包含在内;
 
免赔额还有优惠,投保后要是没发生理赔,每年能减少 1000 元免赔额,最多能减 3000 元,也就是说免赔额能从 1 万降到 7 千,而且家庭成员还能共享免赔额。
 
总的来说,如果是给 56-60 岁的父母买医疗险,金医保 3 号会是首选,不用体检是它最大的亮点,能成功投保的概率更高;要是觉得其他产品价格太贵,也可以优先考虑这一款。
 
 

(3)0-17岁,少儿专属百万医疗

 
家里有 0-17 岁的孩子,想选百万医疗险的话,不妨看看金医保 3 号少儿中高端医疗,花百万医疗险的钱,就能享受到中高端医疗的品质,性价比特别高:
 
图片
 
金医保 3 号少儿中高端医疗险的保障很扎实:一般医疗保额 400 万,重疾医疗保额 400 万,而且这两项都是 0 免赔,还有重疾保险金。像重疾就医绿通、住院费用垫付、质子重离子医疗保险金这些实用服务都包含,院外靶向药也能报销。
 
优势:
 
1)能保证续保至 19 周岁
 
给孩子选医疗险,续保能力一定要重点看!金医保 3 号少儿中高端医疗险的必选责任能一直续保到孩子 19 周岁,哪怕中间理赔过、产品停售了,都不影响续保,保障不会断。
 
2)0 免赔
 
孩子平时有个小病小痛很常见,这款的一般医疗、重大疾病医疗、意外门急诊和院外恶性肿瘤特定药品费用都是 0 免赔,不用自己先掏钱凑够免赔额,报销起来更方便。
 
3)大病住院能享 VIP 待遇
 
它能保 120 种重大疾病,万一孩子不幸确诊,不光能去公立医院普通部,特需部和 50 家指定私立医院也能报,像北大国际医院、广州复大肿瘤医院这些口碑好的医院都在名单里,能让孩子得到更及时优质的治疗。
 
4)外购药械没限制,能 100% 报销
 
现在受医保控费影响,很多特效药在医院里买不到,得去外面买。 这款不限药品清单,外购药械能全额报销,不过这项是附加责任,1 年期不保证续保,投保时一定要记得选上。
 
另外如果选了有社保版本,医保目录内的药品要是没先经过医保报销,也能报 90%,这一点也很合理。
 
5)多孩投保有优惠,最高能享 9 折
 
这款在高保额、保障全的同时,价格还很低,多个孩子一起买还有折扣,2 个孩子打 95 折,3 个及以上打 9 折,对多孩家庭来说特别划算。
 
不过有个注意事项要提醒各位家长,产品是保证续保至 19 岁,而不是保证续保 19 年。如果孩子现在已经 13 岁了,那只能保障到 19 岁,也就是 6 年,到期后就得重新投保其他产品了。
 
总的来说,金医保 3 号少儿中高端医疗险特别实用,既能保高端医疗、住院医疗,又能兼顾日常门急诊,相当于把门诊、住院、意外、重疾高端医疗都结合到一起了,花小钱就能给孩子全面的保障,给孩子买的话是个很不错的选择。
 
 

(4)60-70岁,尊享 e 生 2025

 
家里有 60-70 岁的长辈想买百万医疗险,众安保险的尊享 e 生2025可以重点考虑;
 
图片
 
作为百万医疗险里的老牌产品,它对这个年龄段的朋友特别友好:
 
众安尊享 e 生 2025 的保障挺全面:一般医疗和一般门急诊医疗各有 300 万保额,共享 1 万免赔额;重疾医疗也是 300 万保额,0 免赔。像住院绿通、重大疾病住院护工服务、重疾异地转诊的公共交通费用报销这些实用服务都包含,院外靶向药也能报。
 
它的优势很贴合高龄人群的需求:
 
1)能投保的年龄上限高
 
70 岁也能投保,对于年纪稍大的长辈来说,能有份合适的保障太重要了,这点能满足不少人的需求。
 
2)等待期短
 
等待期只有 30 天,比起很多百万医疗险的 90 天甚至 180 天,它能让保障更快生效,万一遇到突发状况,也能更及时地用上保险。
 
3)健康告知比较宽松
 
像高血压、2 型糖尿病、肾小球肾炎,还有甲状腺结节、乳腺结节、肺结节这些常见问题,只要符合条件就能投保,对身体状况有小瑕疵的长辈很友好。
 
不过要留意一点,它不能保证续保,这点得提前了解清楚。
 
图片
 
总的来说,尊享 e 生 2025 的保障内容扎实,增值服务也实用,性价比挺高。如果家里长辈因为年龄原因买不了蓝医保(好医好药版)或金医保 3 号,选这款就很合适。
 
图片

二、2025 最好重疾险排行榜

图片
图片
 
很多人疑惑为什么会有成人重疾险和少儿重疾险,是不是保的疾病不一样,或是现在买了少儿重疾险,以后长大就不适用了。
 
NO,NO.... ,孩子重疾和成人险保的疾病都是一样的,唯一的区别是针对孩子高发的疾病,少儿重疾险会给付额外至少100%的赔付,比如买50万保额,同样是罹患少儿白血病,成人重疾只能赔付50万,少儿重疾险就可以赔付至少100万。
 
 

2.1 成人重疾险我只推荐这2款

 
购买保险产品时,有人追求性价比,有人信赖大公司,有人想要保障好直接保终身,有人预算有限只想保到70岁,对于重疾险的选择,千人千面,所以一款产品满足不了所有人的需求。
 
基于此,我从全网热门的重疾险中筛选出了最值得买的2 款,供大家参考:
 
图片
 
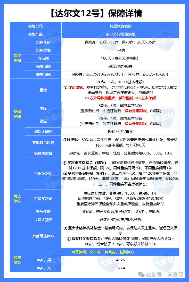
(1)极致性价比——达尔文12号
 
首先,达尔文系列的重疾险一直是重疾界的扛把子,这次升级后的达尔11号不但延续了之前达尔文10号所有的优势还把超级玛丽13号的优势进行了综合。 
 
因此达尔文12号这款产品,核心保障方面没得说,依然保持第一梯队的水准,该有的都有:
 
图片
 
达尔文12号除了延续了11号优势责任外,还对一些责任做了史诗级的升级。
 
亮点1、自带重疾保障有升级、有创新,赔付比例更高,首次重大疾病保险金:因意外原因导致首次重疾,符合条款约定的条件下,额外赔35%基本保额。比之前的11号能多赔5%的基本保额!
 
并且发生特定重疾(比如严重心肌炎、严重慢性缩窄性心包炎,严重原发性心肌病、肺源性心脏病等疾病)但未满足疾病定义天数要求而身故,视同符合疾病定义,仍赔付重疾相关责任。
 
该责任为市场首创,首次突破了行业内对特定重疾赔付天数的限制,减少了理赔争议,更容易获得赔付,也赔得更快。
 
亮点2、疾病关爱金责任,中症比以前多赔10%! 
 
达尔文12号的疾病关爱金:60周岁前,首次确诊重疾/中症/轻症 额外给付80%/50%/10%基本保额。针对中症的赔付比例,比之前的高出10%!
 
亮点3、新增市场首创责任——顶梁柱关爱保险金,更加人性化 顶梁柱关爱保险金:
 
被保人在保险期间,初次确诊合同中约定的“恶性肿瘤-重度”,被保险人的子女<18周岁或父母≥60岁,额外给付30%基本保额,限1次。
 
投保时不需要填写及校验子女、父母的信息,这里的“子女”包含亲生子女、养子女、继子女;“父母”包含亲生父母、养父母、继父母。
 
要知道孩子18 周岁前,在教育、生活方面花销比较大;父母年满60 岁后,身体机能也逐渐下降,在医疗、养老方面支出显著增加,对“上有老,下有小”的朋友来说,正是最需要风险保障的时候,该项责任非常人性化,无疑是雪中送炭。
 
亮点4、重疾多次赔保障灵活,两种选择任你挑!
 
达尔文12号的保终身版本针对重大疾病多次给付保险金责任设计了65周岁之前和保终身两种选择。 之前的11号只能选65周岁之前的保障,现在升级后多了一个保终身的选择,客户可以根据自身情况和预算来考虑,满足多样化的需求。
 
亮点5、理赔门槛低,理赔更容易
 
原位癌定义标准由手术治疗改为积极治疗: 达尔文12号将原位癌的定义标准从以前的“手术治疗”改为“积极治疗”,意味着相比之前来说,理赔条件更宽松。 通常来说,“积极治疗”通常包括手术、化疗、放疗等多种治疗方式,比 “手术治疗” 覆盖的范围更广泛,极大降低了理赔门槛。
 
随着医疗技术的发展,原位癌治疗方法也越来越多样化。除了传统的手术治疗外,新的治疗手段如靶向治疗、免疫治疗等也在不断涌现,将条款中的治疗方式改为 “积极治疗”,也能更好地适应医学发展的趋势。
 
“ 积极治疗”允许客户根据病情选择更适合的治疗方式,例如对于一些不适合手术的患者,若采用其他有效治疗手段,也可能符合理赔条件,获得理赔的机会更多。
 
优化癌症持续定义: 达尔文12号不要求必须首次病变部位“恶性肿瘤--重度”仍然存在或继续接受相关治疗。 若被保险人由于治疗方案调整或身体状况暂未进行手术、化疗、放疗等,无法提供正在接受治疗的证据,但能证明肿瘤仍存在时,也可以申请理赔,理赔成功率大大增加!
 
亮点6、延续爆款责任,有机会“免单”!
 
重大疾病保费补偿金:缴费期满前确诊重疾,给付已交保费。若符合条件,相当于白嫖保额不花钱,终身重疾保障“免 费 享”!
 
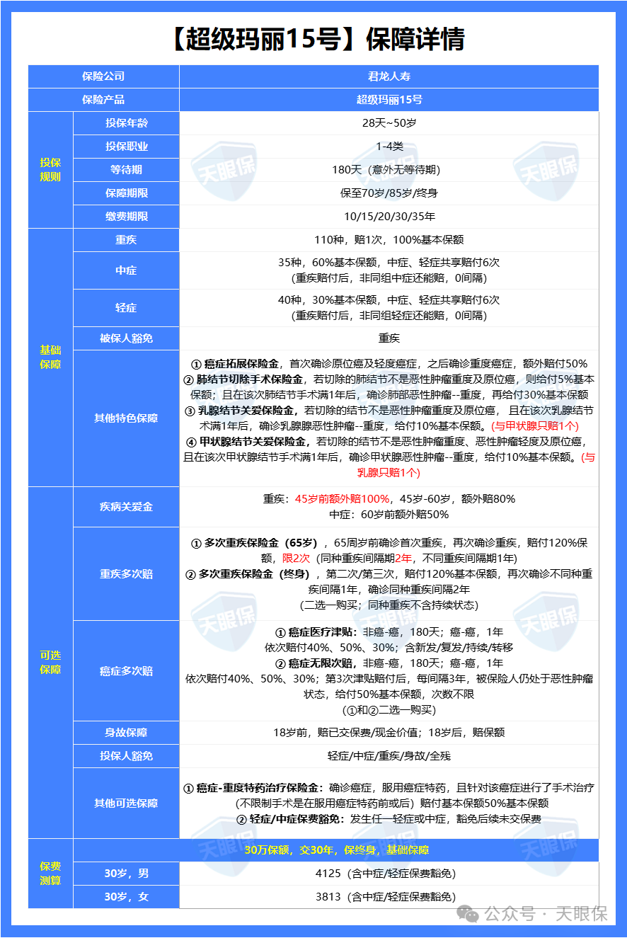
(2)癌症赔付超级多——超级玛丽15号
 
新上线的超级玛丽15号重疾险这次直接把保障拉满! 老规矩,还是先看图:
 
图片
 
超级玛丽15号除了延续了超级玛丽13号的优势还做了升级,比如必选责任和可选责任都有新增的保障,乳腺结节、甲状腺结节也能保,以往责任也有所升级,最高保额也提升至100万。
 
亮点1、可选保至85周岁,最高保额提升至100万!
 
超级玛丽15号提供了前所未有的保障期间——保至85周岁。
 
国家卫健委最新统计出我国人均预期寿命为 79岁,保至85周岁这个选项刚好覆盖了这个年龄段,这个保障期间还是值得考虑的。
 
买重疾险,其实就是买保额,从以前的最高50万保额提升到100万,直接翻倍,有机会赔得更多!
 
亮点2、高发疾病“甲状腺结节/乳腺结节”也能保!癌症再加码!
 
(1)必选责任上:新增乳腺结节关爱保险金、甲状腺结节关爱保险金 现代人生活压力大,乳腺结节和甲状腺结节逐渐成为高发疾病,国内统计数据表明,乳腺结节在成年女性中的检出率约为10%至20%,而甲状腺结节在中国社区居民中的患病率高达18.6%,即每5人中就有近1人存在甲状腺结节。(数据来源:上海市卫健委)
 
乳腺结节关爱保险金:进行乳腺结节切除手术,且结节不符合“恶性肿瘤——重度”或“原位癌”,手术之日起满365天后,确诊“乳腺恶性肿瘤--重度”,给付10%基本保额。
 
甲状腺结节关爱保险金:进行甲状腺结节切除手术,且结节不符合“恶性肿瘤——重度”或“原位癌”,手术之日起满365天后,确诊“甲状腺恶性肿瘤--重度”,给付10%基本保额。
 
超级玛丽15号的这两项责任,针对成年人高发的“甲乳结节”提供了相应的保障,是不是超级贴心。
 
(2)可选责任上:新增一项“恶性肿瘤-重度特药”治疗保险金
 
超级玛丽系列的重疾险产品一直都有“癌症高保障”之称,此次升级再次针对癌症保障加码。
 
“恶性肿瘤-重度”特药治疗保险金:确诊癌症,服用癌症特药,且针对该癌症进行了手术治疗(不限制手术是在服用癌症特药前或后)赔付50%基本保额。
 
亮点3、疾病关爱金重疾赔付比例提升至100%!
 
超级玛丽15号的疾病关爱金:
 
45岁前,首次确诊合同中约定的重疾,额外赔 100% 基本保额;60岁前,首次确诊合同中约定的重症/中症, 额外赔付 80%/50% 保额,各1次。
 
相比13号版本,多了一个45岁前的重疾赔付,进一步加强了对重疾的保障力度,含金量更高!
 
亮点4、核保宽松
 
责任好、服务好,超级玛丽15号还有一个最大的优势就是核保宽松;
 
当今都是牛马人,谁的体检报告没点小结节,小异常,年纪轻轻30来岁,报告一大把的异常,这款产品就很适合,并且支持前置核保,核保无痕,即使不通过,也不影响投保其他产品,2年后还有保单复议功能(写进合同)。
 
例如:肺结节、肺磨玻璃结节和胸膜结节核保宽松,大部分重疾险,肺结节达到6mm都是直接拒保,无法投保。
 
而这款放宽了肺结节的大小,超过6mm,并且小于等于8mm都有机会正常承保,小于等于10mm有机会除外承保,体检有肺结节的人群可重点关注。
 
亮点5:支持次标体复核 
 
过往投保时,如果有甲状腺结节、乳腺结节这类疾病,大多会被除外承保,也就意味着这项责任再也没有承保的机会;但超级就有可能再次承保,即超级玛丽15号支持次标体复核:已经投保的且生效满2年的重疾险,投保的时候是加费或除外承保的情况,可以申请重新核保,有可能可以标体承保。
 
 

2.2  少儿重疾险我只推荐这2款

 
我对比了市面上几十款少儿重疾险,因为表格能呈现的内容有限,我只把目前市面上热销的几款少儿重疾险保障详情列举出来了,如下表:
 
图片
 
接下来,我们就来看看这2款少儿重疾
 
(1)极致性价比——大黄蜂16号旗舰版
 
大黄蜂系列一直是少儿重疾险市场的佼佼者,如今已经升级到了15号,性价比依然抗打。
 
来看这款产品的保障详情:
 
图片
 
升级后的大黄蜂16号旗舰版保障责任丰富、性价比高,保司实力强劲,是一款优秀的少儿重疾险产品,家长们值得考虑。
 
亮点1、新增 2 种先天性疾病、3 种 特定传染疾病保障
 
先天性疾病保险金:如果3周岁前确诊合同约定的 5 种先天性疾病,赔付20%保额,其他责任继续有效。
 
其中, 5 种先天性疾病包括:法洛四联症、先天性脑积水、先天性白内障、先天性大脑发育不全、先天性室间隔缺损--手术治疗。
 
保障的病种从原来的 3 种疾病增加到 5 种,新增了先天性大脑发育不全、先天性室间隔缺损--手术治疗 2 种先天性疾病,给孩子提供了更高的保障。
 
特定传染疾病保险金:18周岁前发生合同约定的 15 种特定传染疾病, 并在认可的机构住院3天及以上,给付5%基本保额,限2次。
 
像脊髓灰质炎(俗称“小儿麻痹症”)、流行性脑脊髓膜炎(简称“流脑”)新生儿破伤风、狂犬病、肺结核、痢疾等常见的少儿传染病都包括在内。
 
保障的疾病从以前的 12 种增加到现在的 15 种,新增了 3 种常见传染病:登革热、肺结核、细菌性痢疾和阿米巴性痢疾,扩大保障范围,提高了赔付率。
 
亮点2、重疾、中症有机会“免费享”
 
大黄蜂16号旗舰版新增的疾病保费补偿金可选责任:
 
在交费期内(除趸交)确诊合同中约定的重疾或中症,赔付已交保费。
 
这项责任相当于给客户白嫖保额不花钱的机会,若符合条件,可实现重疾、中症保障 “免 单”!
 
亮点3、做了特定手术也有机会获赔!
 
除了刚才说的疾病保费补偿金,大黄蜂16号旗舰版还新增了一项特定手术关爱津贴保险金可选责任:
 
30周岁前,住院且进行了合同中约定的 4 种特定手术, 赔付2%-5%基本保额,最多赔3次(不赔同种)。
 
其中,4种特定手术包含:髋关节发育不良手术、意外导致的骨折手术、肠套叠复位术、阑尾炎手术。
 
像阑尾炎、意外导致骨折等,在生活中还是蛮常见的,朋友们觉得需要这项保障预算也够的话可以考虑加上。
 
亮点4、 保30年版本自带重大疾病多次给付保险金!
 
大黄蜂16号旗舰版的保30年版本,将重大疾病多次给付保险金归纳到产品的必选责任,不用多花钱进行附加操作就能享受保障。
 
重大疾病多次给付保险金 :
 
①第二/三/四次重大疾病保险金:分别赔120%/140%/160%基本保额, 不分组,非癌一癌间隔期180天; 癌-癌间隔期1年(意外导致的无间隔期)。
 
②特定疾病多次给付保险金:第2/3/4次-130%基本保额。
 
③罕见疾病多次给付保险金:第2/3/4次-210%基本保额。
 
保至70周岁和保终身版本将该项责任作为可选责任,想给孩子附加重疾多次赔、特定疾病和罕见疾病多次赔保障的,有预算可以考虑。赔付比例高,还是挺有含金量的,而且一项责任就能同时给小朋友多加几层保护罩。
 
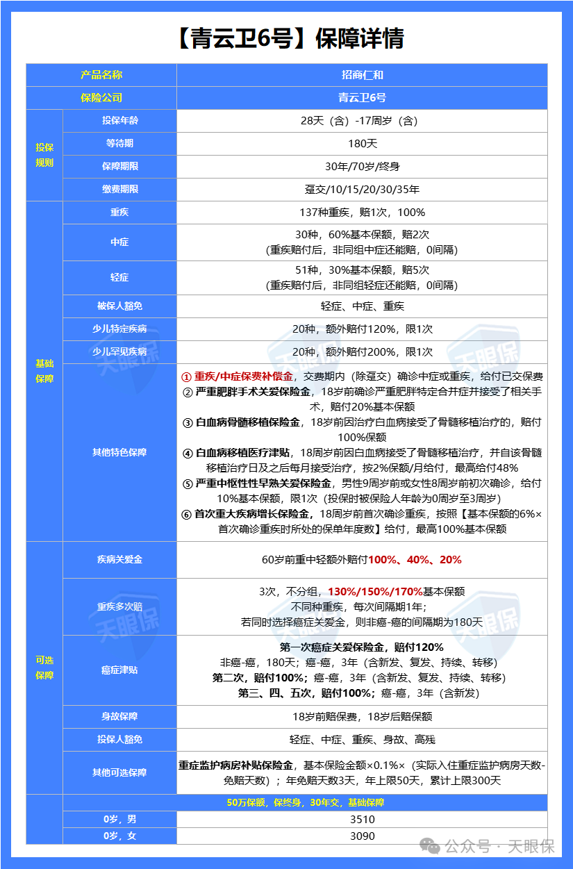
(2)大品牌+保障全面——青云卫6号
 
还是先看图:
 
图片
 
亮点1、保险公司实力强 
 
很多人看保险公司都是看知名度,但是知名度是可以通过宣传获得,一家公司大不大要看的股东实力是否强大,如果不强大,跑路分钟的事。
 
招商仁和虽然知名度不如平安,人寿,太平洋等公司,但是他背后的股东可以吊打目前市面上95%的保险公司,其股东是由招商局、中国移动、中国民航信息央企,联合多家企业共同发起设立。
 
招商局集团 :其前身为"轮船招商局",创立于1872年12月26日,在上海正式开业于1873年(癸酉年)1月17日,是中国近代史上第一家轮船运输企业,是中国民族工商业的先驱,被誉为"中国民族企业百年历程缩影" 。  
 
中国移动:就不用我说了,妥妥的垄断型央国企,你现在可以三天不吃饭,你可以没有网络吗?  
 
中国民航信息集团:中国民航信息集团有限公司正式组建于2002年10月,属国务院国有资产监督管理委员会管理的中央企业,总部设在北京。公司注册资本为15亿元人民币,资产总额为105亿元人民币。
亮点2、0元购重疾险即交费期内初次确诊重/中症给返还交保费
 
交费期内初次确诊重/中症给返还交保费,这是青云卫5号的新增特色新保障责任;
 
对于一般少儿重疾险产品来说,如果交费期内初次确诊重疾、中症或轻症,一般最多可以触发两个保险责任:重疾/中症/轻症保险金,获赔对应的重疾或中症、轻症保额;被保人首次确诊重疾/中症/轻症,豁免后续每期应交保费,视为已交;
 
而招商仁和青云卫6号,不仅享有以上两个保障,还增加:交费期内初次确诊重疾或中症,返还累计已交保费。
 
对于父母来说,孩子交费期内确诊重中症已经是一件难以接受的事,但是如果此时不仅能有重疾保险金赔付,还能赔付已交保费,算得上一个贴心的安慰,能帮助提供更有力的经济支持。
 
亮点3、白血病保障加码,多重守护最高可享 818% 保额
 
不仅保留了之前的白血病骨髓移植保险金,这次升级后的青云卫6号,还新增了一项白血病骨髓移植医疗津贴保险金: 
 
18周岁前因治疗白血病接受了骨髓移植治疗, 并自该骨髓移植治疗日及之后每月接受治疗、随诊或复查,
 
按 2% 基本保额/月给付该月白血病骨髓移植医疗津贴, 最高赔付 48% 基本保额。
 
假如投保了50万保额,符合条件则每个月可获得1万元的赔付,累计最高可赔付 24万! 而且,经过计算,青云卫6号针对白血病的多重保障累计最高赔付比例可达818%!
 
举个例子:如果是给0岁小朋友,投保青云卫6号,买50万保额,并附加疾病关爱金、重疾多次赔及癌症多次赔保障。
 
若孩子在16周岁时不幸确诊合同中约定的白血病,间隔1年后进行骨髓移植治疗,骨髓移植后经过2年的治疗或随诊后不幸复发,赔付金额如下:
 
① 首次确诊白血病:首次重疾50万+特定疾病60万、首次重疾增长保险金50万+重疾关爱金50万+被保人豁免=210万+已交保费。
 
② 间隔1年后进行白血病骨髓移植治疗:白血病骨髓移植保险金50万+第二次重疾65万+白血病骨髓移植医疗津贴最高24万=139万。
 
③ 骨髓移植后经过2年的治疗或随诊后不幸确诊复发(即首次确诊白血病间隔3年后):第一次“恶性肿瘤—重度”关爱金60万。 综合上述三项,累计可获得409万,并额外给付已交保费。层层有力的保障,为患儿家庭极大地减轻了经济负担。
 
亮点4、具备市场独家责任——首次重大疾病增长保险金 新增的首次重大疾病增长保险金:若被保险人在18周岁前首次确诊重疾,按照【基本保额的6%×首次确诊重疾时所处的保单年度数】最高给付100%基本保额,限1次。
 
传统的固定保额重疾险可能难以满足人们日益增长的医疗支出需求和生活成本。而该项独特的责任,让重疾保额随着孩子的成长逐步提升,使重疾的保障力度与实际需求相匹配。
 
亮点5、行业首创——严重中枢性性早熟保障 
 
新增的严重中枢性性早熟关爱保险金:男性9周岁前或女性8周岁前,初次确诊合同中约定的严重中枢性性早熟,赔付10%保额,限1次。
 
(注:要求投保时被保险人年龄为0周岁至3周岁) 2021年,在国际内分泌权威杂志Endocrine上发表的《中山市肥胖与性早熟机制研究》显示,中国广东省中山市儿童的性早熟患病率为6.19%(女童11.47%,男童3.26%), 这意味着每15个儿童中,大约就有1个性早熟。
 
性早熟容易给孩子带来“三大隐形危害”——终身矮小;焦虑、抑郁等心理创伤;脑瘤、肾上腺肿瘤、卵巢囊肿等肿瘤风险。
 
鉴于逐渐升高的患病率以及危害,青云卫6号设计了行业首创的严重中枢性性早熟关爱保险金责任,能在孩子不幸遭遇性早熟状况时,减少经济负担,让家长安心为孩子寻求专业治疗。
 
亮点5、疾病关爱金、重疾多次赔保障加码,赔得更多 疾病关爱保险金:
 
60周岁前,初次确诊合同中约定的重疾/中/轻症,额外赔付100%/40%/20%基本保额。针对中症保障的赔付比例比以前提升了10%! 
 
重大疾病多次给付保险金:重疾第2/3/4次,从以前给付120%/130%/150%保额,升级为130%/150%/170%保额,分别提升了10%/20%/20%!
 
综上,青云卫6号整体保障还是很优秀的,特别是在病种覆盖的广度和癌症赔付的次数上进行了显著提升,该产品形态上与市场上主流少儿重疾保持一致,加之其背后依托的知名保险公司的品牌实力,可以说是一款超级优秀的产品。
 
图片

三、2025 最好意外险排行榜

图片
图片
 
不同于给孩子和老人买意外险,成人为自己或伴侣配置意外险时,首要关注意外身故/伤残保障;
 
此外,还需要关注投保职业,不能投保普通意外险的人群,需购买专门的中高危职业意外险;
 
成人普通意外险产品榜单如下:
 
图片
 
成人意外险中,我重点推荐以下 2 款:
 
 

人保大护甲7号(旗舰版)

 
图片
 
大护甲7号(旗舰版)亮点如下:
 
★ 意外医疗保障优秀
 
0免赔、不限社保范围,经社保报销后100%赔付;
 
有住院津贴,0免赔,根据版本不同,补偿100元/天—200元/天不等;至尊版Pro,除住院津贴外,还另加了重症ICU补贴,0免赔,600元/天。
 
★ 猝死保障优秀
 
包含猝死责任,并将时间限制放宽至72小时内身故,超过上面上绝大多数产品品4h—24h)
 
★ 其它保障优秀
 
含海陆空交通意外保障,保额较高,最高可达1150万。
 
另有:意外骨折脱臼保障、意外救护车费用、预防接种疫苗身故伤残等,保障十分全面。
 
★ 全版本航空意外额外赔增加保额
 
经典版300万,尊贵版500万,至尊版和顶配至尊版Pro1000万;
 
虽然航空意外身故伤残发生概率很低,但意外险有高额保障,大家就不用单独再买航空意外险了,对于经常出差的朋友非常友好;
 
升级后的尊贵版和至尊版,航空意外保额增加,但是保费却没发生变化,尤其是意外伤残保障、猝死保障这两项,都做到了目前市面上的最高水平;所以,升级之后,这两个版本更建议大家选择。
 
★ 特色闪赔服务
 
3000元以内的小额意外理赔,准确上传所需资料后,在2个工作日内即可结案获赔,理赔速度Max!
 
但是,它也只适合1—3类职业投保,有2条健康告知,对部分医院有限制(但是它扩展到:二级及以上私立医院普通部也可赔),购买前需确认好。
 
此外,大护甲 7 号(旗舰版)新增了“家庭单费率优享”,保费能打 95 折。
 
 

行业地板价——小蜜蜂5号

 
图片
 
①意外身故保障好 意外身故/伤残保额最高可达150万。 猝死责任包含在内,时间限制为24小时内身故。
 
②交通意外保额高 航空、火车、汽车、非营运汽车均有高额保障,最基础的经典版,交通意外保额加起来也有350万,至尊版更是可高达1150万,交通意外保额相当高,给足了经常出差的人安全感,减少后顾之忧。
 
③意外医疗保障好 赔付条件好:不限社保范围,0免赔,经社保报销后100%赔付。且有住院津贴,一天最高可补偿150元。
 
④其他责任丰富 其它责任如:意外伤害骨折脱臼、意外救护车费用(0赔,按100%比例给付)、动物致伤医疗整容保障(最高报销6000元),公共场所个人第三责任保障(最高赔5万)都比较贴合生活场景,较为实用。
 
注意事项:小蜜蜂5号不支持4—6类高危职业投保;有1条健康告知、部分医院不在报销范围内,但是问题不大,只需要购买前确认好,后续治疗时避开这些医院即可。
 
 

孩子意外险推荐这1款 ——平安小顽童7号

 
图片
 
0-17岁的儿童,正处于精力极其旺盛,经常和朋友们玩耍打闹,因此在给他们挑选意外险时,我们应该重点意外医疗保障;
 
但需要注意:0~9 岁的孩子身故最高赔 20 万,10~17 岁身故最高赔 50 万,不过伤残没有限制,买得多赔得多;
 
本期孩子意外险产品榜单如下:
 
对比过后,我给大家重点推荐一款——平安小顽童7号:
 
小顽童7号上线,和 6 号版本比起来,整体责任变动不大,核心优势一脉相承:
 
还是没有健康问询,也不受投保地区限制,门诊和住院都是 0 免赔,在保障责任范围内能 100% 报销,实用性在线;
 
不过,7 号版本也有新亮点,在尊贵版和至尊版中,新增了意外救护车责任和监护人责任,保障更贴心;
 
除此之外,小顽童7还有以下优点:
 
★ 意外医疗保障好:保费相当的情况下,小顽童7号,意外医疗保额更高。其它意外险,意外医疗保额多在1万—5万不等。而小顽童7号:经典版可赔4万;尊贵版保额6万;至尊版:10万,高端版更是可高达20万。
 
并且赔付条件好:0免赔,不限社保范围,经社保报销后,剩余费用可100%报销,有机会做到0元治疗,属于意外医疗保障赔付条件中最好的那一种。
 
★ 住院津贴人性化:小顽童7号的住院津贴,设置得很人性化。平时100元/天,到寒暑假,孩子受伤的机率变大后,就涨为200元/天,很好地考虑到了客户群体的实际需求。
 
★ 医院范围有拓展:突破了目前:二级及二级以上公立医院的限制,扩展到私立医院。
 
除此外,国家卫生部门评审确定的一级公立医院(乡镇、社区医院)、疾控中心、防疫站也纳入了可赔付范围内。
 
★ 意外身故/伤残保额高:虽说给孩子买意外险时,不必重点关注意外身故/伤残保障。
 
但是,小顽童7号在把意外医疗保障、住院津贴做好的基础上,意外身故/伤残保障也做的不错,伤残保额最高可达100万,另有交通意外额外赔——航空意外身故伤残保障。
 
小结:从上面的对比介绍来看,平安小顽童7号综合性价比确实不错,保障更好、价格也有一点小优势,而且它扩展到二级及以上私立医院,即在二级及以上私立或公立医院普通部就医都可以报销。所以现在要买少儿意外险,直接选择平安小顽童7号。
 
为家中父母或其它长辈配置意外险时,应该重点关注意外医疗保障,以及有无健康告知。因为老年人的健康状况比较差,因此健康告知要比孩子、成人的严格一点,需要我们特别关注。
 
老人意外险,产品榜单如下:
 
图片
 
对比后老人意外险,我只推荐这2款:
 
 

1.中国人保——大护甲6号高龄版

 
该产品优势如下:
 
图片
 
★ 投保年龄宽松:投保年龄宽松,最高投保年龄放宽至85周岁。
 
★ 意外医疗保障好:保额最高可做到6万,可以自行选择0免赔,并且不限社保范围:自费药和自费项目(花费高),均可报销;这点要优于同类产品,大大提高了可报销部分;报销比例也很高,经社保报销后100%赔付,未经社保报销赔付80%。
 
★ 住院津贴保障好:除常见的意外津贴外,大护甲6号高龄版还提供意外重症(ICU)住院津贴。并且,两项住院津贴的免赔天数都为0,理赔门槛低,住院即可赔。
 
★ 健康告知较为宽松:
 
只要符合健康告知即可投保。
 
★ 保费超低:年龄大,保司要承担的风险就越大;所以,一般情况下,保险产品年龄越大保费越贵,但是这款高龄版大护甲6号,在价格方面表现得很优秀;经典版,50-59岁:一年仅需168元,66-75岁:208元/年,76-80岁:268元,81-85岁:378元。
 
综上所述,中国人保大护甲6号(高龄版),投保年龄宽松、意外医疗保障好,不限社保范围,社保外自费药和自费项目也可报销,住院津贴保障好,并且价格还不贵,可以很好地满足老人对意外险的需求。
 
 

2、太平洋——孝心安5号

 
图片
 
★ 投保地区无限制,大陆地区都可以投;而大护甲6号高龄版有投保地区限制,比如山东、河南、河北、内蒙古、吉林、辽宁,连最基础的版本都买不了。
 
★ 意外住院报销好,不限社保100%报销,0免赔,而大护甲6号有100元的免赔额。
 
选择建议:这两款产品各有优劣势,比如高血压3级,买不了孝心安5号,但能买大护甲6号;比如血友病,买不了大护甲6号,但可以买孝心安5号。再比如免责医院,大护甲6号对江苏南通的所有医院都不赔,孝心安5号对河北唐山的所有医院都不赔;所以,到底买哪款,还要看你的居住地在哪里。
 
图片

四、2025 最好定期寿险排行榜

图片
图片
 
为了帮大家节省时间,我已经为大家,将当前市面上热销的几款定期寿险,找出来并进行了对比:
 
图片
 
对比市面上 3 款定期寿险,这 1 款定期寿险非常不错:
 
 

(1)擎天柱 11 号

 
擎天柱11号,有肺结节、甲状腺结节、乳腺结节,乙肝大小三阳等人群,都可以直接买,最大亮点是自带家庭守护金,夫妻因为同一意外,可以额外赔一笔钱,对有家庭人群更友好。
 
老规矩,还是先看图:
 
图片
 
擎天柱系列,一直能在定期寿险市场上,占有一席之地。相比起另外4款热销定期寿,它具有以下优势:
 
优势一:自带家庭守护身故或者全残保险金
 
被保险人出险时有法定配偶,被保险人与配偶因同一意外事故身故全残,额外赔付100%基本保额。
 
对配偶有同等保障,也就是买一份保险,同时保障一场意外里的两个人,这一项还是目前市面上独有的存在。
 
优势二:关爱有责任心的支柱,猝死赔的多
 
擎天柱11号猝死赔付是这样的,请看条款:65岁前额外赔付30%,但以50万为限。
那猝死是怎么定义的呢?
 
突发疾病,并且因为该疾病在24小时内死亡的,才能叫做猝死。 非突发疾病以及不在24小时内死亡的,都不叫猝死。擎天柱9号关于猝死的免责条款如下图所示:
 
虽然猝死理赔的更多,但还是需要跟大家解释清楚,因为普通消费者理赔的猝死跟保险条款中的猝死,还是有比较大的出入的。关于家庭关爱金责任,可以额外赔付30%,对于针对家庭有孩子的经济支柱,更多了一份责任心。
 
针对这项责任,大家只要记住一句话:这项责任就是变相让我们加保30%的基本保额。
 
哈哈,保司为了让我们加保,为了体现我们多有责任感,也是拼了。
 
优势三:覆盖日常交通方式,出行身价更高擎天柱11号覆盖了日常出行的交通方式:
 
法定节假日自驾意外:额外赔50%基本保额;水陆公共交通意外:额外赔100%基本保额;航空意外:额外赔400%基本保额。
 
这几项交通意外是可以叠加主险基本保额赔付的,还要委屈一下老王同志:假设老王买了100万保额的擎天柱11号:
 
如果老王不幸法定节假日自驾出险,那可以赔付40万+100万=140万;如果是水陆意外:可以赔付100万+100万=200万;如果是航空意外:可以赔付400万+100万=500万。
 
优势四:健康健康告知宽松
 
擎天柱11号投保门槛低,健告4条、责免3条、BMI宽松,1-6类职业均可投保。
 
不问肺结节疾病、脑炎、甲状腺结节等疾病。给更多想要高保额及有此类疾病的客户多了一个投保机会。
 
核保条件也较宽松,像常见抑郁症、心脏病、先天性心脏病都有机会承保。
 
图片

五、写在最后

图片
图片
 
四大险种,其实功能上是互补覆盖的,犹如升级打怪,家庭经济支柱缺一不可。
 
但不是每个人都需要买全,是根据不同的年龄和家庭责任而定。
 
在家庭保障投保时,家庭顶梁柱投保时建议按照“寿险——意外险——重疾险——医疗险”这个顺序投保,避免因为核保严格的险种(一般医疗险核保最严格,重疾险次之)带来的不友好结论影响其他险种投保。
 
同时,产品组合搭配的形式,比去传统保险公司买个大套餐(一堆附加险种),前者不但保障更全保额更足,而且保费还更低,定制化的方案更能贴合需求。
 
文章到这也差不多结束了,最后提醒大家的是买保险一定要结合自身情况。不怕买不到好保险,就怕你买错保险。
 

如果您对本站有任何建议,欢迎您提出来!本站部分信息来源于网络,如果侵犯了您权益,请联系我们删除!