欢迎访问美华保险销售有限公司网站!
  • 微信客服微信客服
预约咨询

扫描二维码

咨询专业老师

您现在的位置是:首页 > 内容精选 >

岁月长安如果只考虑医疗金值得买吗?

内容精选 2026-03-19    人阅读  
懂行的朋友都知道,买保险最怕买椟还珠。 但最近,平安的一款新品却让很多人动了买椟还珠的念头。 这款名为岁月长安的特定疾病保险; 虽然主打的是长期储蓄和特疾保障,但它自带的一个医疗金账户却意外火出了圈。 后台很多朋友都在私信我: 看介绍说这个医疗金能买药、能理疗,感觉特别香。如果我根本不看重重疾保障,就只图它的医疗金,这款产品还能买吗? 这是一

懂行的朋友都知道,买保险最怕“买椟还珠”。
 
但最近,平安的一款新品却让很多人动了“买椟还珠”的念头。
 
这款名为“岁月长安”的特定疾病保险;
 
虽然主打的是长期储蓄和特疾保障,但它自带的一个“医疗金账户”却意外火出了圈。
 
后台很多朋友都在私信我:
 
“看介绍说这个医疗金能买药、能理疗,感觉特别香。如果我根本不看重重疾保障,就只图它的医疗金,这款产品还能买吗?”
 
这是一个非常聪明且刁钻的问题。
 
为了把这事儿彻底盘明白,今天,咱们就抛开产品包装。
 
从这笔医疗金的真实含金量和我们自身的“资金属性”出发,扒一扒它到底值不值得买。
 

01

 
 

看起来很美的“医疗金”,到底保什么?

图片
 

 

 
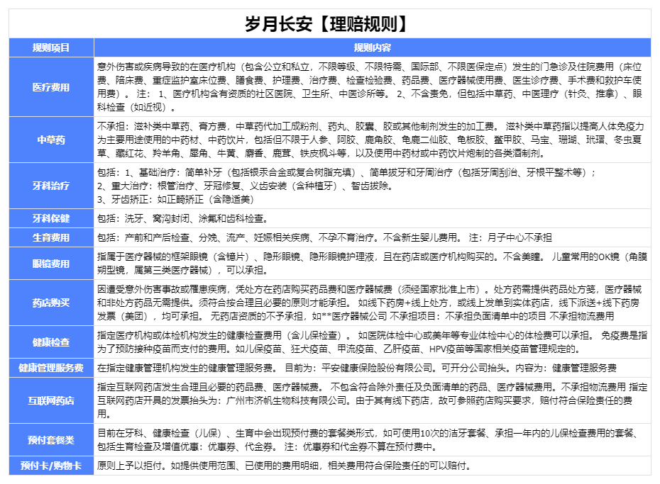
看完“岁月长安”最新的理赔规则明细,不得不承认,单看这笔“医疗金”,平安这次确实下了血本。
 
它完全打破了常规医疗险的死角,核心亮点也非常硬核:
 
  • 就医范围“不设限”,特需、私立都能去:
     
普通医疗险只认“公立医院普通部”。
 
但它不限医院等级、不限特需部/国际部、支持私立医疗机构,甚至有资质的社区医院、中医诊所都能报,主打一个看病自由。
 
  • 打破常规死角:牙科、眼科、生育全能报:
     
牙科: 涵盖洗牙、涂氟,连种植牙、隐适美正畸、拔智齿都能报。
 
眼科: 支持报销医院或药店配的框架眼镜,甚至包括动辄上万的儿童OK镜(角膜塑形镜)
 
生育: 包含产前产后检查、分娩,甚至不孕不育的治疗费用也能承担。
 
  • 日常高频场景全覆盖:
     
可以用来支付专业体检中心的体检费、儿童保健,打各类疫苗(如HPV疫苗、流感疫苗等);
 
也支持中医针灸推拿,以及去指定线上/线下药房直接刷卡买药和医疗器械。
 
如果单看这份理赔规则,这笔医疗金已经远远超出了“报销点感冒药”的范畴。
 
它其实更像是一个能全方位覆盖你从日常洗牙、打HPV、给孩子配OK镜,到去私立医院看门诊的高品质“健康备用金”。
 
虽然保障看着很香,但在实际操作中,医疗险的理赔极其考验细节。
 
门诊病历怎么写?线下实体药店的票据明细有什么要求?体检套餐怎么开发票?
 
如果不提前了解这些“单证材料要求”“审核关注点”,很容易在理赔时因为材料不全来回折腾。
 

02

 
 

如果只考虑医疗金,到底值不值得买?

图片
 

 

了解完它的优势,我们回到核心问题:只为了这个医疗金,值得掏钱吗?
 
答案不是绝对的。值不值得买,完全取决于你拿来买保险的,是你口袋里的“哪笔钱”
 
我们分两种情况来看:
 

情况一:绝对值得买

 

如果你属于【闲钱储蓄 + 顺手薅医疗金】这种状态;
 
那么“岁月长安”对你来说,是一笔非常聪明且高维度的资产配置:
 
1.手里有一笔近几年不需要动用的“闲钱”
 
现在的行情,保本的理财渠道越来越少。
 
如果你手里有一笔“不敢亏、不能亏”的底仓资金,不想承担市场波动的风险,又嫌目前的常规利率太没意思;
 
正急需给它找一个能长期锁定确定性收益、又能随时间稳步增值的“保险箱”,那岁月长安的储蓄增值功能就可以派上用场。
 
2.恰好有上述的高频或高昂医疗需求

比如你正打算给孩子配OK镜、自己要做种植牙/牙齿正畸,或者习惯去私立医院看病。
 
这时候把钱放在“岁月长安”里,就产生了一个绝妙的“化学反应”:
 
  • 锁定利率,现价稳增: 
     
    它的现金价值是白纸黑字写进合同的,帮你抵抗了利率下行的风险。
     
  • 白得一个“高级医疗钱包”: 
     
    在资金增值的期间,你把原本就要花出去的种植牙、OK镜、私立医院门诊费,用它每年提供的医疗金直接报销了。
     
  • 进退自如: 
     
    等到几年后(例如3年交费第8年),保单的现金价值超过了你交的保费;
     
    这时候如果你恰好需要用这笔大钱,直接选择退保,把钱全额拿出来即可
     
结论:相当于把一笔闲钱换个地方存着,不仅锁定了长期利益,这几年里还免费用了一个极佳的高端医疗账户,这种情况闭眼入。
 

情况二:不建议买

 

错把“长期账户”当“活期钱包”,这世上没有完美的工具。
 
如果你是以下这种情况,小生就要劝你冷静了:
 
  • 纯粹为了报销一点小感冒的药费: 
     
    觉得平时容易感冒,想存点小钱进去,为了在线上药房买药报销方便一点。
     
  • 资金流动性要求极高: 
     
    这笔钱随时可能会被用来应急。
     
把“岁月长安”当成这种“随存随取”的活期医疗钱包,是极不合适的。
 
  • 早期退保会有折损: 
     
    带有储蓄性质的保险,在交费期内或保单前几年,现金价值是低于已交保费的。
     
    如果你存进去没多久,突然急需用钱必须退保,本金是会产生折损的。
     
  • 捡了芝麻丢西瓜: 
     
    为了报销几百块钱的感冒药,却把一笔随时要用的流动资金死死套住,甚至承担退保损失的风险,这就违背了理财的常识。
     

03

 
 

写在最后

图片
 

 

综合来看,“岁月长安”是不是好产品?
 
是,它的医疗金诚意满满。
 
但如果只考虑医疗金值不值得买?答案全在你对资金的规划里。
 
如果你用的是“长期不用的闲钱”;
 
那它就是一个能帮你抵抗利率下行、同时还附赠高品质医疗体验的“理财+健康”双效神器。
 
如果你用的是“随时要用的活期钱”,那它就会变成限制你资金流动的枷锁。
 
买保险,买的其实是对自己未来现金流的规划。
 
弄清楚了手里的钱是什么属性,买不买的答案自然就浮出水面了。
 
纸上得来终觉浅。
 
每个人的年龄、预算和对这笔“闲钱”的规划周期都不一样,岁月长安现金价值的增长速度和回本时间也完全不同。

如果您对本站有任何建议,欢迎您提出来!本站部分信息来源于网络,如果侵犯了您权益,请联系我们删除!

相关标签: 固收理财(3)