2026存钱别瞎忙!严选9款储蓄险:增额/养老/快返全覆盖,保本又赚不踩坑
银行存款利率一降再降,股市、基金波动又大,想找个“保本+稳赚”的储蓄方式,简直像大海捞针。
更别说还要规划养老、给孩子存教育金,甚至留一笔家庭备用金,每一笔都是刚需,选错工具就容易踩坑。
2026年一开年,不少朋友就开始为存钱犯愁了。
其实答案很简单:选对储蓄险就够了
市面上储蓄险产品五花八门,噱头层出不穷,很多人挑得眼花缭乱还容易踩坑。
为了帮大家精准避坑、高效选品,我们严格筛选了上百款优质产品,最终锁定了最适配大众核心需求的储蓄险
接下来,我们将逐一拆解每类产品的核心价值与适配场景,并附上经过多重标准筛选的推荐榜单,帮你快速找到契合自身需求的选项。


一、增额寿,最值得入手的,有哪些?

增额寿的核心优势特别好懂:终身锁利,急用钱能减保、能保单贷款,不用被死死锁着。
更贴心的是,它有两种收益模式可选:想“零波动”求稳,选固收增额;想“稳中有升”博点高收益,选分红增额。
每类都给大家筛了几款尖子生,精准匹配不同需求。
1.固收增额寿,我只推荐这 2 款
固收增额寿就像“稳稳的存钱罐”,收益全写进合同里,受法律保护,不用担任何波动风险。
把钱放这儿,就等着稳稳增值就行,特别适合不想操心的朋友。


这款产品的优势如下:
① 大公司中产品收益最高,上面大公司产品对比中,1、3、5年交,收益最高的都是新华人寿的E增福优享版;同样的缴费条件下,排名第一的如意尊泰来,第30年的现金价值为422902,而新华E增福优享版的现金价值为412250,只相差10652元;拉长到30年的投资期限来看,完全可以忽略不计。
② 投资门槛很低,分期交最低2000元就能起投,趸交5000元就能起投,普通工薪族也能上车。
③ 减保也很宽松,跟如意尊泰来的减保规则一样,也是按“投保时基本保额的20%减保”,最快5次就能把账户里的钱全部取出。
④ 能对接养老社区,新华的康养系列服务整体来说都是非常贴心的,提供多场景、全链路养老解决方案,这款产品可以直接对接新华自建以及合作的中高端康养社区,对一线城市追求养老品质的朋友非常实用。
总之,如果你又想追求高收益,同时还想兼顾保司品牌,那新华人寿的这款E增福优享版就是第一选;如果有入住养老社区需求的朋友,也可以优先考虑这一款


这款产品优势如下:
①收益top1:各个交期的收益都非常优秀,在全网固收增额寿中,收益率NO.1的产品:
-
3年交:30年复利IRR1.9%,折合单利为2.5%;
-
5年交:30年复利IRR1.89%,折合单利为2.47%;
-
10年交:30年复利IRR1.89%,折合单利为2.41%;
②减保规则宽松:保单生效5年后,减保金额不超过保单生效时基本保额的20%,最快仅需5次就能把账户中的钱都取出来,是目前最宽松的减保规则。
③投保无地区限制,全国可投:这款产品是属于互联网产品,所以,没有投保区域限制,所有地区都可以投保,非常方便。
④国企背景,品牌实力强:信泰人寿是国有控股的保司,国有股占比68%,国有股包含地方国资“巨无霸”物产中大,是一家1996年改制为集团公司;也是浙江省属特大型国有控股上市公司,连续14年入围世界500强,员工人数超2.5万人,2024年位列500强第150位,实力还是非常强劲的
2.分红增额寿,我只推荐这3款
HAPPY NEW YEAR
分红增额寿这类是“保底+分红”的双buff配置:合同里的保底收益是确定的,相当于给本金上了层安全锁;
在此基础上,还能参与保险公司的经营盈余分红,选对保司,IRR能高达3.5%;适合追求高收益还能接受一点收益浮动的朋友。


这款产品优势如下:
①公司品牌实力强:中外合资背景而且两大头部股东均为世界500强,中方是中石油集团,在财富全球 500 强企业中高居第 4,妥妥的央企背景;意大利忠利保险也大有来头,根据 2025 年全球保险品牌价值 100 强榜单,意大利忠利保险位居第五。
②有独立资管公司:依托于股东背景,拥有诸多可持续发展的投资项目,且又有国际先进的管理经验,有自己独立的资管公司,不仅帮自己公司打理资金,也帮其他金融公司打理资金,属于业内头部资管公司,投资风格以稳健著称
③收益表现优秀:在收益方面是仅次于上述两款产品的,是属于目前市场中第一梯队产品,长期持有后其预期收益能高达3%+,甚至比之前的一生中意尊享版都要略高一点。
④分红实现率优秀:中意人寿同样是突破限高的五家保司之一,在去年限高严格的情况其分红实现率就能高达70%~90%远超市场水平,今年监管限高宽松,中意人寿同样表现优秀,分红实现率均值也再次提高达89%,可见其分红意愿是非常强的。
【小结】
综上可以看出,中意一生中意(福享版)不论在产品还是保司方面的表现都是非常给力的,如果正在了解分红险,也比较看好中意人寿的能力,那这款高收益产品可以着重了解一下。


这款产品的优势如下:
①收益表现优秀:星福家朱雀版的利率结构是1.75%/4.25%,采用高保底高演示的方式,当然其收益也是非常亮眼的,30岁女性交5年,每年交10万,到60岁时IRR就已经突破3%,而更长期持有红利演示收益更高
②保司实力强:中外合资的股东背景,中方股东上海复星集团是我国医药的龙头企业,外方股东保德信保险是美国“大到不能倒”的保险集团之一;而且其综合投资收益率是6.14%,在行业内这个投资能力也很强。
③分红实现率优秀:复星保德信披露了42款分红型产品的现金分红实现率,最高100%,最低65%,平均分红实现率高达95%;而且大部分产品的实现率均达到了100%,在分红方面还是很有保障的。
④增值服务:总保费≥30万,对接旅居;总保费≥150万,可以拿到星堡养老社区保证入住函;相比其他保司,比如泰康这些动辄几百万的入住门槛,复星星堡的养老社区门槛还算低的。除此外还有VIP的高端医疗服务。
【小结】
综上可以看出,星福家朱雀版可以说是诚意拉满了;保底稳、长期收益潜力大,而且保险公司的实力表现也是非常优秀的,这让预期收益有实力支撑我们消费者也是非常放心的。所以,如果你用来规划10年以上的资金,比如孩子上大学的钱等,朱雀版真的可以重点考虑。


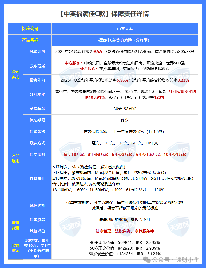
这款产品的优势如下:
①收益表现非常优秀,在以25年平均分红实现率为前提进行收益演示时,福满家C款各个交期的收益表现都是非常优秀的,在几十款分红产品中是排在首位的,长期持有后IRR可达3.3%+,而且各个交期的表现均非常亮眼,对于不同缴费需求的朋友可以闭眼入。
②分红实现率超高,去年在监管限高的前提下中英人寿就是五家突破限高之一的保司,今年监管限高宽松,中英人寿的分红实现率表现也更优秀,平均分红达到103%,在众多保司中也是佼佼者。
③保司投资能力强,中英人寿近 3 年财务平均投资收益率高达5.56%,远超行业平均水平;保司的投资能力越强,能分给我们消费者的才会越多,所以,中英人寿在这方面是全靠实力说话。
④股东背景实力强,中英人寿的股东是中外合资,强强联合的;中方股东是中粮集团,是名副其实的央企;而外方股东英杰华集团,拥有超过300年的保险经营历史。
【小结】
综上可以看出,不论是在产品收益、保司实力以及增值服务方面,都是非常优秀的表现,从产品上架来一路杀到榜首位置,是当之无愧的黑马产品,如果你正在了解分红险,那这款黑马产品可以重点考虑。


二、年金保险,最值得入手的,有哪些

聊完灵活的增额寿,再说说“专款专用”的年金险。
如果说增额寿是“万能存钱罐”,那年金险就是“专属资金管家”;
能锁定终身稳定现金流,精准对接养老、短期开支这些特定需求。
下面两类是最实用的,给大家筛好了4款产品。
1.养老年金,我只推荐这2款
HAPPY NEW YEAR
这类是专门为退休生活量身定制的,约定好60岁、65岁这些退休年龄就能开始领钱,领的钱分“合同确定的金额+分红”,活多久领多久,彻底解决“人活着、钱没了”的养老焦虑。
TOP2
top2:恒安标准人寿幸福到老长寿2.0


那,恒安标准幸福到老长寿2.0,有哪些核心竞争力呢?
① 产品长期预期收益高,长期预期可破3.5%
以40岁男性,一次性交50万为例,60岁开始,每年保证领取29690元,同时,每年派发红利,年龄越大,派发的红利占比越高,100%实现率的情况下,60岁可领44266元,领取金额逐年递增,70岁可领53416元,80岁可领64456元,90岁可领77778元,越老越值钱~,90岁预期复利IRR可达到3.80%
② 分红实现率超优,绝大多数都是100%实现率
-
24年以前:没有限高令,分红实现率最低100%,最高甚至达到了455%
-
24年:强监管下,也是突破了限高的5家公司之一,而且,平均红利实现率达到了97.25%,5家中表现最好的一家;
-
25年:最新披露的数据,年度红利平均值达到了89.53%;终了红利平均值98.89%;
能在24年的强监管环境中,依旧把红利实现率平均值做到了97.25%,行业NO.1,分红意愿到底有多强,分红实力到底怎么样,想必,就不用我多说了~
③ 投资盈利能力佳,行业一梯队
24年财务投资收益率为6.14%,近三年(财务)投资收益率为5.29%,90家保司中,排行老三,仅次于中英,可见,投资盈利能力,也是超级强的存在,看到这里,也就清楚,为啥24年,还能把红利实现率做到平均97.25% 的水平了!
④ 风险评级表现优,长期经营稳健
众所周知,风险评级是衡量一家保险公司,稳健经营能力的重要指标。
全网90家保险公司中,恒安标准人寿是唯一一家保司,连续14个季度,每季度均为AAA,而且,连续40多个季度,风险评级都在A级及以上,妥妥的优等生;
但,需要注意的是:
这款产品,一旦开始领取,现金价值就降低为零,所以,领取后,就没法退保了,即便退保,也是一分钱都拿不到的,只能每年固定领取,活到老、领到老
当然,现金价值降低为零,也有隐藏的好处,可以有效规避债务风险、资产分割风险,也可以防骗、防忽悠,任何情况下,我们的养老金都不会被其他人动用,可以确保我们有一辈子源源不断的养老金
【适合人群】
恒安标准人寿,股东背景实力强+风险评级优+投资盈利能力佳+历史分红数据好+产品预期收益超高,综合评测下来,从分红险的角度来说,说这款为分红年金中的TOP1,一点也不为过
TOP1
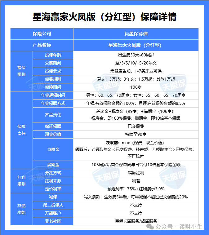
top1:复星保德信星海赢家火凤版


接下来,我就给大家说一说,星海赢家火凤版,究竟有什么优势:
① 中外合资保司,股东背景强
复星保德信,中方股东是复星集团,外方股东是美国保德信集团
-
复星集团,涉猎医药、消费、金融三大领域,其中,复星医药更是我们国家的医药龙头药企,前两年市场爆火的,120万一针的CAR-T疗法,就是复星医药联合国际顶尖医疗机构,共同研发出来的~,医药研发世界前沿
-
美国保德信集团,1875年成立的,是美国最大的人寿保险公司之一,更是《财富》世界500强企业
双方股东实力,都是很强的
② 保证收益+浮动收益,双双创新高
同样,以40岁男性,一次性交50万为例,60岁开始,每年可保证领取32360元,每年派发红利,也是年龄越大,派发的红利占比越高,100%实现率的情况下,60岁可领43325元,领取金额逐年递增,70岁可领50835元,80岁可领59765元,90岁可领70935元,越老越值钱~,90岁预期复利IRR可达到3.91%
即便是不看分红,只看保底,80岁复利也达到了1.89%,和固收增额/固收年金天花板的产品一个等级,90岁复利IRR达到了2.36%,如果真的寿命够长,长期保底复利IRR都可突破3%
所以,即便是超级极端的情况下,几十年保险公司一分钱红利也不派发,单纯看保底收益,这款,也是非常有竞争力的一款产品
③支持养老社区,入住保费门槛低
复星保德信,增值服务也不错,除了常规的健康管理、菁英教育、法税咨询、保险金信托等服务以外,满足一定保费规模,还能入住养老社区,30万保费可享受旅居养老居住权,150万保费可享长居养老居住权
只要总保费达到150万,就能拥有保证入住权,而且配偶以及双方父母都能使用;复星集团的养老社区叫“星堡”,目前已经在北京、上海、天津、宁波、苏州、佛山投入使用,其它地方也在积极筹建中,居住环境如下:
对于未来来说,养老形势肯定是越来越严峻的,养老院更是一床难求;所以,如果有么一款养老年金险,既能每月领取1万+的养老金,还能入住重金打造的养老院,一箭双雕,岂不美哉。
需要注意的是:
复星保德信,在分红险上面的综合实力表现,虽然25年披露的红利数据也突破了限高,但整体和中英、中意、恒安标准、陆家嘴国泰这几家公司相比,还是有一定差距的,所以,分红上面,我以为,想几十年达到100%红利数据,还是很有挑战的
但,即便如此,我依然很推荐复星保德信的星海赢家火凤版分红险。
核心的原因就是,即便去掉分红,单纯看固收部分,这款产品已经算是行业一梯队了,分红部分,即便实现率只有20%-50%,那也可以秒杀所有固收类产品了,所以,这款产品,我还是非常推荐的。
【适合人群】
综合来看,复星保德信星海赢家火凤版,更加适合不满足于固收2.0%养老年金的收益,想要挑战更高收益,但,对分红险未来的实现情况,又不太乐观的,那,星海赢家火凤版的超高保底,加有红利收益,就超级适合;
2.快返年金,我只推荐这2款
HAPPY NEW YEAR
不想等十几年、几十年才领钱?就想存点短期的,3年内就能见到回头钱,还得保本?快返年金就是为这需求量身做的:短期缴费,快速返还,相当于“保本短期理财+家庭备用金”二合一。
TOP2
top2:中英人寿悦活人生


① 公司投资盈利强,90家保司行业TOP2
中英人寿,近3年平均(财务)投资收益率为5.56%;近3年综合投资收益率为8.50%,行业TOP2的存在,包括近十年的平均投资收益率,也都是前几名的水平,可见中英的投资能力,是非常优秀的,说明,中英人寿,是有分蛋糕的实力的;
② 分红实现率数据优秀,平均实现率破100%
24年,在“限高令”的强监管模式下,中英人寿平均实现率也达到了77%+,属于仅有的5家突破“限高令”的保险公司之一,而2025年,中英人寿的分红数据,可以说更加漂亮:
56款分红险中,除了其中两款分红险产品已到期,不再参与分红,所以无分红数据披露,其余产品中:现金红利,最低值为42%,最高值为176%,平均值103.91%
按照中英人寿这次披露的红利实现率,代入到历史销售的产品中,几乎所有产品,都突破了监管之前定的3.2%的限高,绝大多数产品,实际给到客户的分红收益,都是在3.5%附近。
③ 产品演示收益棒,复利 IRR可破2.9%
30岁女性,每年存10万,一共存3年,虽然第7年才回本,但回本时,预期复利IRR就已经达到了1.93%;第20年,预期复利IRR就达到了2.69%。
TOP1
top1:复星保德信星颐朱雀

星颐朱雀版,是一款既可以做快返年金用,也可以做养老年金用的产品,市场热度也是非常高的。

比如,我按照30岁男性,一次性存100万,给大家演示了两种领取方式:
-
第一种领取方式:常规领取,第5年开始领取
正常第5年领取,每年保证领取金额为17750元,保证+红利,预期每年可领33000+,相当于第5年开始,每年预期可领总保费的3.3%,而且,本金一直还在,需要用钱,可随时取出……
-
第二种领取方式:进阶领取,交清增额领取
将年金转换成保额,再用于未来某个时间领取,可以通过交清增额的方式实现领取时间选择自由。
最早第5年开始领取,最晚可选择70岁开始领取,无论哪个时间段开始领取,都可以活到老、领到老,领的越晚,每年领取的金额越高
比如,30岁,一次性存100万,从60岁开始,每年就可以领取6.6万固定年金+部分红利,预计每年实际可领8-10万元,作为自己的养老金补充;
等到80岁,张女士已经累计领取204.1万,同时,账户预期剩余价值为194.5万,此时预期复利IRR为3.18%
如果身体健康、长寿,活到90岁,就可以累计领取299.1万,同时账户内还有163.2万的现金价值,随时可取出;
比起投入的本金,翻了4倍多;这收益,在目前的养老年金市场中,可以说是超级优秀啦!
此外,达到一定保费规模,星颐朱雀版还可以享受养老社区入住权,以及其他健康管理增值服务,真正让养老退休无忧。
星颐朱雀版这款产品,既可以用来做闲散资金打理用,每年存本取息,也可以做提前退休养老用,只要钱存够了,随时可以提前退休养老,退休时间完全由自己来决定,可以说,这款产品,在全网中,都是独一份的存在。


写在最后

最后帮你快速对号入座,不用纠结:
-
想灵活用钱、按风险选收益:直接锁增额寿,保守选固收、想高收益选分红;
-
退休想体面、要稳定现金流:选养老年金;
-
想短期见钱、存备用金:快返年金安排上。
如果您对本站有任何建议,欢迎您提出来!本站部分信息来源于网络,如果侵犯了您权益,请联系我们删除!
微信客服