百万医疗险怎么买?2025年最新百万医疗险排行榜+10月推荐清单
家里有人要住院,光是想到那笔高额治疗费,就忍不住犯愁 —— 普通家庭哪扛得住这么大的开销?
有一款能帮咱们解决这份焦虑的保险:只要住院后自己花的钱超过 1 万,剩下的部分保险公司全给报,一年最多能报几百万,可保费算下来,大多数人几百块钱就能搞定。
这到底是什么 “神仙保险”?其实它就是大家一直咨询、特别适合普通人的百万医疗险。
为啥说它适合我们?看看这些优势就知道了:
-
保费真不贵:不用花大价钱,几百块就能参保,大多数家庭都能承担;
-
保额足够高:基本都是 200 万起保,要是遇上癌症这类重疾住院,能报的钱还更多;
-
保障特别全:不管是生病要住院,还是意外导致的住院,它都能覆盖;
-
报销范围广:看病时常用的自费药、进口药,还有癌症治疗离不开的靶向药,全都能 100% 报销,不用再担心药贵用不起。
对我们普通人来说,百万医疗险可不只是能报销医药费这么简单。有了它,咱们生病时敢放心去医院,敢做必要的检查,该住院就住院,能彻底治疗就不将就,不用再因为怕花钱,把小毛病拖成治不好的大病。
今天我就来跟大家好好聊聊,咱们该怎么挑到适合自己的百万医疗险?市面上那么多产品,哪些值得重点关注?
—— 本文目录 ——
-
挑选百万医疗险的四大标准
-
百万医疗险有一个坑必须避
-
上百款百万医疗险 PK,我最推荐这几款

一、挑选百万医疗险的四大标准

医保DRG改革后,我们重新制定了百万医疗险的挑选标准:

下面我们一个一个来看:
01
基础责任

百万医疗险,主要就是用来报销看病住院治疗费用的,所以这四项最烧钱的基础责任,就是一款百万医疗险的底线,一个都不能少——住院医疗、门诊手术、住院前后门急诊、特殊门诊。
但在我们测评过程中发现,有些产品,你乍一看好像保的很齐全,其实在一些咱们很容易忽略的地方埋着暗坑,不深扒条款,几乎很难发现!
比如这款百万医疗,对特殊门诊癌症治疗、肾透析都有限额!

也就意味着,一旦花费超出额度,剩余的钱只能咱们自己掏!所以,这种保障有缺陷的产品,你就可以直接淘汰了。
02
续保条件:

挑选百万医疗险,产品的续保问题至关重要。
百万医疗险属于短期险,买一年保一年,对于这种一年期产品,我们最怕的就是不保证续保。一旦出险,不但原来的产品买不到,连带着其它产品也很难买到了。
不存在保证续保终身的百万医疗险,最多只有保证阶段性续保的,目前市面上保证续保周期最长为20年,就是说20年之内,不管是生病出险,还是产品下架,都不会影响来年续保。
续保条件不错的产品长这样:续保无需审核,无需健康告知,无等待期,理赔和健康状况不影响保费。
所以我们在挑选百万医疗险时,尽量优先选择保证续保20年的产品。
03
外购药和外购器械

这部分可以说是这次变化最大的地方,因为现在 DRG 控费,再加上药品集采的影响,很多进口药、原研药公立医院基本很难买到,只能咱们自己花钱去院外买!
而以往的百万医疗险,要么直接没有外购药,要么仅限癌症外购药,治疗其他病的好药、贵药还是没办法报销。
所以,咱们在挑选的时候,除了要看有没有,还要看看它外购药的保障范围,有多大。
那我也根据目前市面上百万医疗险的表现,把外购药责任分了 3 个等级:

那些没有外购药,或者外购药没有写进合同的,你可以直接不用看了,反观表现最好的,无论癌症外购药还是普通外购药,全都不限清单,100% 报销,能直接让咱实现用药自由。
04
增值服务

不夸张的说,100项鸡肋的增值服务,不如1项能救命的服务,那什么是真正能救命的呢?比如就医绿色通道、住院垫付、质子重离子治疗,这些增值服务很实用:
-
住院垫付
无需被保人自己先掏治疗费,保险公司直接垫给医院,让被保人无需为治疗费发愁;
目前主要分成三种形式:费用直付>住院垫付>住院押金垫付。
-
就医绿通
就医绿通主要解决医疗险资源紧缺的问题,可以协助被保人挂专家号、预约住院床位等,让被保人早点治疗甚至获得好医生的治疗,避免耽误病情二者对病人来说非常实用。
-
质子重离子和CAR-T疗法
质子重离子疗法和 CAR-T 疗法是当前癌症治疗领域的前沿技术,部分百万医疗险的质子重离子都是产品自带的,而也有一部分百万医疗险,质子重离子是可选责任,但一般附加上也就多十来块钱,所以这项责任,如果可以附加,还是建议都附加上,而CAR-T疗法可以作为购买百万医疗险的一个加分项,多一种治疗方式就多一个机会。
百万医疗险虽然很好,但也很复杂,少一项保障,可能就会少赔好几十万。

二、百万医疗险有一个坑得避开

百万医疗险,保额高、保费低、保障全,简直是宝藏。但是,它并不完美,有一个坑我们必须知道,比如:既往症不赔!
这也是为什么好多人自己买了百万医疗险,最后理赔的时候,发现这也不赔,那也不赔~
既往症,指保单生效前,你已经知道、或者应该知道自己有的病。分三种情况:
• 投保前,医生已有明确诊断,且长期治疗没间断;
• 投保前,医生已有明确诊断,治疗后症状没完全消失,有间断用药情况;
• 投保前已发生,未经医生诊断和治疗,但症状明显且持续存在,以普通人医学常识应该知道的。
健康告知,过滤一部分不健康的投保者。既往症,再过滤一部分疾病的理赔。
因为,百万医疗险太便宜了,但保险公司不是慈善机构,它得活下去,还想赚钱。

三、上百款百万医疗险 PK,我最推荐这几款

01
0-55岁,首推这一款


三大核心优势:
1)保证续保 20 年,安全感足
市面上部分 1 年期医疗险,到期后可能因理赔过、健康有小问题或产品停售无法续保,导致保障中断。而蓝医保(好医好药版)可保证续保 20 年,期间只要按时交保费,无论理赔过、健康告知有小瑕疵还是产品停售,都能持续享受保障,稳定无忧。
2)免赔额低,最低可至 0 元
多数百万医疗险 1 万起赔,蓝医保(好医好药版)升级后,一般医疗、轻中症、重症共享 1 万免赔额;投保后未理赔,免赔额每年减 1000 元(最低至 5000 元);附加住院补偿金后,免赔额最低可到 0 元,报销门槛大幅降低。
3)全面放开外购药械,报销无压力
它取消外购药和医疗器械限制,只要是国家药械清单内的合理必要费用,百万保额内 0 免赔 100% 报销,这是很多同类产品做不到的,对需外购药械的人群格外实用。
不过有几个注意事项得提醒大家:
虽然它最高支持 70 岁投保,但 56-70 岁的人得人工核保,要完成体检项目并上传体检报告,审核通过才行。另外,5-6 类和特定高风险职业的朋友是不能投保的。
02
55-60岁,建议选择这一款


1. 55 岁以上投保无需体检
像此前提到的蓝医保好医好药版,个人投保时 55 岁以上需提供详细体检报告,投保难度较高。而金医保 3 号最高支持 60 岁投保,56-60 岁人群投保无需体检,门槛更低、更便捷。
2. 价格更实惠
同样是续保至 70 岁,蓝医保好医好药版需 5619 元,金医保 3 号续保价格仅 4172 元,能节省不少开支。
且价格实惠不代表保障缩水,金医保 3 号的核心保障同样扎实:
-
保证续保 20 年:中途即使理赔过、身体状况变差,或产品停售,均不影响续保; -
保障覆盖全:癌症特药 100% 报销,含住院垫付、就医绿通等实用增值服务; -
免赔额有优惠:投保后未理赔,每年免赔额减 1000 元(最多减 3000 元),可从 1 万降至 7 千,且家庭成员可共享免赔额。
总的来说,给 56-60 岁父母买医疗险,金医保 3 号是优选 —— 无需体检是最大亮点,能提升投保成功率;若觉得其他产品价格过高,也可优先考虑它。
03
0-17岁,少儿专属百万医疗


核心优势
1)保证续保至 19 周岁
给孩子选医疗险,续保能力很关键。这款的必选责任可续保至孩子 19 周岁,即便中途理赔过、产品停售,也不影响续保,保障不中断。
2)0 免赔门槛低
孩子常遇小病小痛,这款的一般医疗、重大疾病医疗、意外门急诊、院外恶性肿瘤特定药品费用均为 0 免赔,无需先凑免赔额,报销更便捷。
3)大病住院享 VIP 待遇
保障 120 种重大疾病,孩子确诊后,除公立医院普通部,还能报销特需部及 50 家指定私立医院(如北大国际医院、广州复大肿瘤医院)的费用,可获更及时优质的治疗。

4)外购药械 100% 报销(需选附加责任)
受医保控费影响,部分特效药需院外购买,这款不限药品清单,外购药械可全额报销。但此项为 1 年期附加责任,不保证续保,投保时需记得勾选。另外,选有社保版本时,医保目录内药品未先经医保报销,也能报 90%,规则合理。
5)多孩投保有优惠
产品保额高、保障全且价格低,多孩投保还能享折扣:2 个孩子打 95 折,3 个及以上打 9 折,对多孩家庭很划算。
需注意,产品是保证续保至 19 岁,而非保证续保 19 年。若孩子目前 13 岁,仅能保障至 19 岁(共 6 年),到期后需重新投保其他产品。
总的来说,金医保 3 号少儿中高端医疗实用性强,兼顾高端医疗、住院医疗与日常门急诊,整合了门诊、住院、意外、重疾高端医疗保障,花小钱就能给孩子全面守护,是给 0-17 岁孩子投保的优质选择。
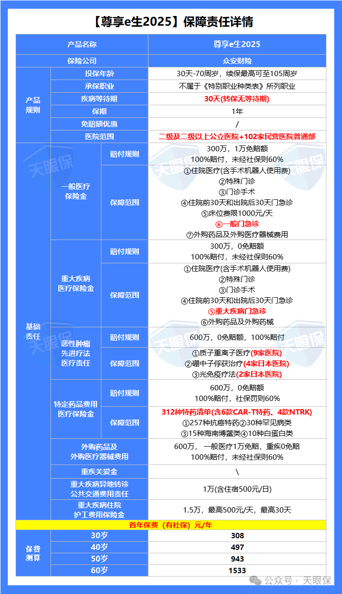
04
60-70岁,高龄选择这一款


它的优势贴合高龄人群需求:
1)投保年龄上限高支持 70 岁投保
对年纪较大的长辈来说,能匹配到合适保障尤为重要,可满足多数高龄人群的投保需求。
2)等待期短等待期仅 30 天
相比不少百万医疗险的 90 天甚至 180 天,保障生效更快,遇突发状况能及时用险。
3)健康告知宽松
高血压、2 型糖尿病、肾小球肾炎,以及甲状腺结节、乳腺结节、肺结节等常见问题,符合条件即可投保,对身体有小瑕疵的长辈更友好。
不过要留意一点,它不能保证续保,这点得提前了解清楚。
总的来说,尊享 e 生 2025 的保障内容扎实,增值服务也实用,性价比挺高。如果家里长辈因为年龄原因买不了蓝医保(好医好药版)或金医保 3 号,选这款就很合适。
05
健康有异常,
非标体人群看这2款


(1)众民保 2025 臻选版——
价格实惠,大多数人都适合


核心优势:
不过给大家提个醒,这款得是有社保的朋友才能投。
总的来说,众民保 2025(臻选版)投保门槛极低:免健康告知、不限职业、最高保 105 岁,保障全面。若你有高血压、糖尿病、乙肝、高血脂异常等情况,选它很合适。

(2)众民保·中高端——
保障全面,就医体验好


核心优势:
-
住院:可报全国 102 家私立医院普通部费用; -
重疾:可报特需部、国际部、VIP 部费用(均 0 免赔); -
报销比例:一般住院经社保报销后,2 万以内报 50%;未经社保报销报 30%,门槛不高。
总的来说,众民保中高端医疗亮点突出:0 免赔、免健康告知、不限职业,可自由选择公立医院至特需部的优质医疗资源;自费药、医疗器械全保,好药放心用;还含住院陪诊、重疾绿通、全面体检套餐等增值服务,体验感极佳。

四、写在最后

今天聊的这些挑选标准,从基础责任到续保条件,从外购药保障到增值服务,其实都是为了帮大家避开 “看着便宜、用时没用” 的坑;
推荐的这些产品,也不是说哪款绝对最好,而是希望能帮不同年龄、不同健康状况的朋友,找到适配自己的那一个:年轻人能选到长期稳定的保障,长辈能少些体检投保的麻烦,孩子能有全面的医疗呵护,身体有小异常的朋友也不用被直接拒之门外。
最后想提醒大家,保险从来不是买完就忘的东西,投保前一定要仔细核对健康告知,确认保障细节,有不懂的地方别嫌麻烦,多问多了解。
如果您对本站有任何建议,欢迎您提出来!本站部分信息来源于网络,如果侵犯了您权益,请联系我们删除!
微信客服