其实, 买保险其实就像买衣服 ,基础标配就好比一个人要有上衣、裤子和鞋子。 衣服款式多样,要选适合自己的;衣服质量参差不齐,要选性价比高的(对质量有要求,要选质量上乘的);随着季节的更替,四季都要有相应的衣服穿。 换转买保险上,就是满足三个条件: 适合自己、性价比高 / 保障好、保障齐全。 今天,我就站在实用的角度,给大家来详细说说,怎么达到这些
其实,买保险其实就像买衣服,基础标配就好比一个人要有上衣、裤子和鞋子。
衣服款式多样,要选适合自己的;衣服质量参差不齐,要选性价比高的(对质量有要求,要选质量上乘的);随着季节的更替,四季都要有相应的衣服穿。
换转买保险上,就是满足三个条件:适合自己、性价比高 / 保障好、保障齐全。
今天,我就站在实用的角度,给大家来详细说说,怎么达到这些条件:
给成年人买保险,绕不开这四大金刚:意外险、百万医疗险、重疾险、定期寿险。
1、意外险挑选指南
下面这张图,是我在对比了上百款意外险之后,为大家精心整理出来的意外险挑选指南:
除了上述挑选技巧,大家还要特别小心不要买到返还型重疾险,因为90%的返还型重疾险都有坑。
羊毛出在羊身上,看似”返还“很诱人,其实你在保费上就比普通意外险交得多得多。例如,普通综合意外险一年30元-300元,就能保10万-100万的保额,而返还型意外险,动辄上千块,甚至好几千。
事实上,国家统一定义的伤残标准,划分为十级,作为高性价比的意外险,即使是伤残级别最低的十级伤残,也能获赔保额的10%,如果是伤残级别最高的一级伤残,直接获赔100%保额,而如果我们买的意外险,只保全残,就意味着二级伤残-十级伤残都没法获赔。
90%以上的返还型意外险,不保意外医疗,如果想要磕磕碰碰得到保障,还需要在原本就很贵的保费上,再额外加钱才能获得,实属不划算。
意外险虽然很便宜,但也不能随便买!在挑选意外险时,一些注意事项一定要搞清楚!!
不是说这款产品很好,就一定适合自己,选择意外险除了【保障责任】要了解,投保的注意事项和免责条款也要弄清楚,确保我们买到适合自己的产品。
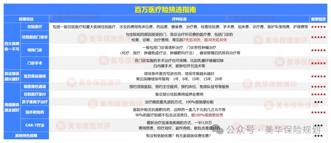
2、百万医疗险挑选指南
下面这张图,是我在对比了上百款百万医疗险之后,为大家精心整理出来的百万医疗险挑选指南:
(1)四大基础保障缺失或报销有限额
百万医疗险的四大基础责任一旦缺失,或设置隐形限额,看似高额的保障会直接沦为 “纸面保额”,关键时刻根本顶不上用!
这四项核心基础责任是应对大病医疗的核心保障,环环相扣覆盖完整就医流程,少一项就会留一个理赔缺口太平洋保险。要是责任直接缺失,对应的医疗费用只能全额自付:
没有住院医疗:床位费、手术费、诊疗费等核心住院开销无从报销;
少了特殊门诊:癌症放化疗、肾透析、器官移植抗排异这些高额门诊治疗全要自己扛;
缺了门诊手术:白内障、胃肠镜息肉切除等常见门诊手术费用不报;
没有住院前后门急诊:住院前的检查诊断、出院后的复查随访费用,也只能自己买单。
而更隐蔽的坑是责任设有限额,看似保了实则报销大打折扣:
部分产品会对住院床位费、特殊门诊的靶向药治疗、康复治疗费等设置单项限额,哪怕总保额高达几百万,超出单项限额的部分依旧无法报销;
还有的会对住院前后门急诊设置时间限制,比如仅保住院前 7 天、出院后 7 天,超出时间的相关费用也会被拒赔。
比如癌症患者做长期靶向药特殊门诊治疗,若产品设置该项责任年度限额 10 万,而实际用药花费 20 万,超出的 10 万就只能自付;
再比如住院后需要长期康复治疗,若康复治疗费单项限额 5 万,高额的后续康复开销也无法覆盖,让本应兜底的百万医疗险,彻底失去了抵御高额医疗费用的意义。
不保证续保的百万医疗,全是伪保障,大病理赔后大概率直接断保!
普通一年期百万医疗,看似保费低、保额高,实则是 “随时会塌的保障”:
身体出问题(哪怕结节、高血压)、理赔过一次,第二年直接拒保;产品一旦停售,全体投保人集体失保,哪怕你健康没任何问题,也会被一脚踢开,后续再想投新险,健康告知直接卡关,彻底陷入无保可投的绝境。
现在保证续保(保证续保 20 年)的百万医疗才是真兜底:合同白纸黑字约定,续保期内,哪怕你确诊癌症、常年理赔,哪怕产品直接停售,保险公司都不能拒保、不能单独涨你保费、不能改保障条款!
要知道现在的大病治疗少则数年,多则终身,放化疗、靶向药、后续复查全要花钱,若买了非保证续保产品,第一年理赔后就断保,几十万后续治疗费全靠自己扛,买保险的意义何在?
选保证续保的百万医疗,不是选 “性价比”,是选确定性:年轻时以低价锁定长期保障,不用担心里赔后失保、身体变差被拒保,这才是百万医疗对抗大病风险的核心价值。
(3)没有【外购药保障】
举个例子:最典型的就是癌症治疗中用到的特效药、靶向药,这类药物疗效显著,但价格也十分高昂,是很多癌症患者的 “保命药”。
癌症患者往往需要长期服用这类药物,每月花费动辄几万甚至十几万。即便如今不少抗癌药已纳入医保,却常因各种原因在医院 “一药难求”,患者为了治疗,只能自行到院外购买。
可如果你的百万医疗险没有外购药保障,这笔院外买药的费用,保险公司会直接拒赔。
明明买了保险抵御风险,患上癌症后却还要自己承担十几万的药费,任谁心里都会难以接受。
那该怎么通过合同条款,确认自己的百万医疗险是否保障外购药呢?
其实很简单,多数产品都会在条款中明确标注,比如老款蓝医保・长期医疗险的保险条款,就有清晰说明。
如果条款中没有明确写明是否保障、具体保障哪些,投保前一定要找保险公司客服核实清楚,避免后续理赔踩坑。
除此之外,普通外购药不限清单这项保障也尤为重要,大家一定要重点关注!
医保 DRG 改革前的百万医疗险,大多只保障癌症特药的外购费用,其他药械必须在医院购买才能报销,院外购买的话,所有费用都得自己承担。
不过好在近一年新上线的百万医疗险,在这方面都做了升级优化,纷纷推出了普通外购药械不限清单的保障。
像阿奇霉素、希舒美这类常用药,院外购买也能正常报销,能有效应对医院无药可开的就医风险。
甚至部分产品还可以附加 “重疾特需保障”,确诊重疾后,能前往公立医院特需部或私立医院就诊,这类就医场景不仅用药选择更自由,就医体验也更好,受医保 DRG 改革的影响也远小于公立医院普通部。
3、重疾险挑选指南
重疾险是四个险种中支出最高的,可选责任多,条款难理解,消费者经常踩坑花冤枉钱,那除了上述选择标准外,咱们还要清楚,有几类重疾险是需要避开的:
重疾险怎么避坑——
捆绑型保险,就是我们常见的“一份保单保所有”的保险,表面上,买了一份保险,既能保身故,又能保重大疾病,还能保小疾病小意外,看似保障很全,但这类保险,99%的产品,都是把一堆性价比低的产品,捆绑到一起打包销售。
这是最近找我咨询的一位客户的保单,主险是终身寿险、附加险是重疾险,美其名曰:“生了病能赔,身故也能赔”,但他们却并没有说明重疾险和寿险的保额是共用的,当重疾险赔了20万,身故后只能赔付1万;看似交了两份钱,实则只用到了一项保障,你说坑不坑。
① 退保,拿回现金价值;前期退保肯定是有损失的,可能你交两三万保费,只能退回来五六千;要想拿回全部保费,要等到现金价值>已交保费的时候,也就是交完保费后的第10~20年;而且如果你选择把钱退回来,那保障就没有了,图啥呢。
② 人死了,保险公司把保额赔给你的家人,也就是说人没了才会赔钱。
所以,如果现在你还单纯的觉得交完保费就能返钱,那就太异想天开了。
这种保险的坑相比前一种有过之而无不及,返还型重疾险通常被黑心销售描述为“有病保病,没病到期返钱”,给人一种捡便宜的感觉。
这类保险,常见的形态是重疾险与两全保险,声称不用退保,也不用等到身故,活到一定年龄就行,听起来感觉很不错,但实际上,羊毛出在羊身上,返的钱,都是我们多交的保费。
这是一份客户的真实保单,我们可以看到,要想顺利返还,必须同时满足两个条件:
缺一不可,如果全部满足,才能返还两全保险+重大疾病保险所缴纳的保费,合计 105400 元;但你好好想想,现在的10万块钱跟三四十年后的10万块钱怎么比,早就贬值的啥也不剩了,所以就算能返回来,又有什么意义?
(2)单纯为了“返还”这项保障,要多缴纳 62300 元的保费,你觉得值得吗?如果把这笔钱放到靠谱的理财渠道里,几十年后拿到手的钱不是更多吗?
(3)买重疾险的初心不是为了做好保障,应对大病风险带来的损失吗?
但这款产品中症只能赔付50%,轻症只能赔付20%,远低于市场水平,而且,重疾赔完,保险合同就结束了,像现在的一些高性价比产品,重疾赔完,发生轻症/中症还是能赔的。不过也说得通,毕竟这款产品已经把“返还”作为了最大噱头,又有谁还在乎它的真实保障呢?
返还保险的本质就是保险公司拿你多交的保费去投资,几十年后再把贬值的保费还给你,而你还上赶着去为保险公司做业绩,真是大公无私啊。
这种保险能不碰就不碰,我能劝一个是一个,除非一个愿打一个愿挨,那我也没办法。
重疾怎么挑选——
重疾选不对:你的“救命钱”只能成为“安慰剂”,买重疾险最怕“既要、又要、还要”。
很多人研究了半个月,最后买个10万保额保终身。说句扎心的:大病一场,这点钱连半年的误工费都不够,这不叫保障,这叫高级心理安慰。
下面这张图,是我在对比了上百款重疾险之后,为大家精心整理出来的重疾险挑选指南:
第一步:保额是“灵魂”,期限是“灵活”
-
保额公式:3-5年年收入 + 康复期开支。 重疾险的本质是“收入损失补偿”。手术费报销了,房贷谁还?孩子补课费谁交?保额不到50万,真的很难支撑一个家庭度过3年的康复期。
-
期限策略:预算足,保终身;预算紧,保到70岁。 别为了强行“一步到位”而砍保额。先在责任最重的阶段(养娃、还贷)把保额做高,等以后有钱了再加保,这叫动态配置,不叫损失。
第二步:核心责任“照妖镜”
重疾大家都一样,轻症才显良心。连“原位癌”和“慢性肾衰”都漏掉的产品,直接扔进垃圾桶。
标配应该是 重疾100% / 中症60% / 轻症30%。差10%的比例,在50万保额面前就是5万块的现金差距!
必须标配。只要确诊轻/中症,后续保费全免,保障依然有效。
预算有限首选“消费型”(不含身故)。把重疾和寿险分开买,杠杆更高,不花冤枉钱。
第三步:附加险要“视个人情况而定”
-
疾病关爱金(60岁前额外赔): 养家糊口的顶梁柱必选。在责任最重的年纪,让保额翻倍,这是真正的“救命钱”。
-
癌症多次赔/津贴: 癌症易复发、难根治。有家族病史或预算宽裕的,闭眼入。
-
心脑血管疾病赔: 典型“传男不传女”。男性建议加,女性优先级靠后。
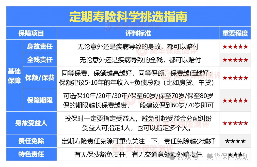
4、定期寿险挑选指南
下面这张图,是我为大家精心整理出来的定期寿险挑选指南:
定期寿险,责任比较简单,产品设计上,相比其他险种,并没有那么多的坑,挑选上,重点注意三点:
健康告知,就是我们投保时保险公司有一个健康问询表,我们根据自己的身体情况回答问卷中的问题。问什么答什么,不问的不答,如实告知即可。换句话说,健康告知也可以说是买保险的门槛,越低越好。
免责条款的意思是,什么情况不赔。目前大部分定期寿险的免责条款都很简单,基本上是这三条:
2、被保险人故意犯罪或抗拒依法采取的刑事强制措施;
3、被保险人自本合同成立或者合同效力恢复之日起二年内自杀,但自杀时为无民事行为能力人的除外。
如果你选的产品,免责条款多于这三条,那大可不必考虑了。
购买定期寿险,主要是为了避免被保人身故后,家庭失去了主要经济来源,给家庭造成经济危机,所以,定期寿险的保额,就要确保即使被保人不幸身故,家庭经济不会因此产生影响,所以,定期寿险的保额一定要足够,那保额多少才足够呢?可参考下面公式:
定期寿险保额 = 家庭总负债金额 + 3-5年年收入 + 孩子教育成本 + 父母养老成本
二、3000~5000高性价比方案分享!大部分家庭可参考
成年人的人生阶段不同,责任轻重不同,保险配置也有侧重:
刚毕业的年轻人:没有家庭负担,可暂时不配置定期寿险和重疾,优先配齐医疗险、意外险。
已婚已育的中年人:房贷、育儿、养老压力大,上个险种一个都不能少,且核心原则是保额充足,确保任何时候倒下,家人生活不受影响。
我们筛选了市面上大量的产品,最终搭配出了以下2套方案,价格便宜,而且各方面保障都很不错:
1、预算3000多方案
-
中国人保意外险:意外导致的急门诊或是住院医疗费能 100% 报销因,不幸因意外身故,也能赔 50 万。
-
太平洋百万医疗险:住院医疗费超过 1 万的部分,符合条件能 100% 报销。这款产品还能保证续保 20 年,20 年内发生过理赔,或是身体条件变差都能保证续保。
-
太平洋重疾险,确诊癌症等重疾,能赔 30 万,60岁之前生病这笔钱能够任意支配,如用来当康复疗养费、日常开销、偿还贷款等。因为考虑到预算有限,保额还不能降低,那就选择重疾保30年就可以了,因为大多数人60岁时,房贷、车贷和孩子都长大了,生重疾有钱就治,没有钱大不了就摆烂呗。
-
中意人寿定期寿险:考虑到大多数人有房贷和孩子要养,定寿都配置了 100万保额、保 30 年,万一不幸身故,能赔 100 万,不至于自己走了把生活的重担都压在另一半或是父母身上。
2、预算4000多方案
这套方案,意外险,医疗险和定寿险配置都不变,唯一变的就是重疾从保70岁改为保终身,如果预算有限,建议一定首选保终身,原因如下:
第一、重疾险随着年龄增大,发生的的概率是越来越高,下面是根据中国精算师协会发布的《中国人身保险业重大疾病经验发生率表2020》,统计出来的数据,做出来的折线图:
第二、很多人会说自己生病没有钱就不治了,这是站在自己的角度去考率,但是站在孩子角度,父母生病大多人都会选择给父母治疗,如果不治疗会给孩子心理留下愧疚,父母养我们小,但父母老了生病都没有能力给他们治疗,心理总是不一样,给自己保终身,也是不给孩子未来留下负担,毕竟以后的孩子压力只会越来越大。
我觉得,买保险是一件丰俭由人的事情,大家可以根据自身的收入和负债情况,灵活调整产品的保额。
提醒一下大家,绝大多数产品都有投保要求,一定要确认身体情况能符合产品的健康告知,或能通过核保再买,避免影响理赔。
最后,生活无常,我们无法预料疾病和意外是否会发生。
但可以提前配置好保险,转移疾病和意外造成的经济损失,尽可能降低它们对生活的影响。