欢迎访问美华保险销售有限公司网站!
  • 微信客服微信客服
预约咨询

扫描二维码

咨询专业老师

您现在的位置是:首页 > 内容精选 >

给爸妈买意外险——我只推荐孝心安6号!

内容精选 2026-03-13    人阅读  
上周跟朋友吃饭,他说去年春节回家的经历,现在想起来还后怕。 大年初三,他爸在厨房滑倒,髋关节骨折。当时他在外地,接到电话时已经是三天后。 医保报销后,自费花了3万多。加上请护

上周跟朋友吃饭,他说去年春节回家的经历,现在想起来还后怕。
 
大年初三,他爸在厨房滑倒,髋关节骨折。当时他在外地,接到电话时已经是三天后。
 
医保报销后,自费花了3万多。加上请护工、买营养品、后续康复,前前后后将近6万。
 
最让他难受的不是钱,而是那份来不及的愧疚。
 
如果当时爸妈有份保障,是不是至少能安心地接受最好的治疗?
 
数据显示:65岁以上老人,每年跌倒发生率高达30%,其中10-20%会造成骨折、脑外伤等严重后果。
 
换句话说,每3个老人,就有1个会摔跤。
 

一、给爸妈选意外险,我踩过的5个坑

 

 

给老人买保险,真的不容易。做过这么久保险,看过无数产品,问题其实就集中在几个点:
 
  1. 年龄限制严——很多意外险,65岁就不能买了。我爸68岁,很多产品已经买不了。
     
  2. 健康要求多——我妈有高血压,很多产品直接拒保。
     
  3. 保额低——有些能买的产品,保额只有5万、10万,根本不够用。
     
  4. 条款复杂——有些产品看起来便宜,但免责条款一大堆。
     
  5. 赔付条件苛刻——有些产品只赔"全残",不赔"伤残"。
     

二、为什么最终选孝心安6号?

 

 

最近新上的孝心安6号,有几个地方我觉得对爸妈挺友好。
 

1)年龄友好,真正给老人设计

 

最高可投保到90岁。我爸68岁,我妈65岁,都能买。健康告知宽松,高血压等常见慢病也能投。
 

2)意外医疗保障扎实

 

0免赔,不限社保,100%报销!
 
经医保结算后,剩余合理费用可全额报销,自费药、进口钢板都能报。
 

3)骨折了直接给一笔钱

 

有2000~5000块的骨折保险金,这笔钱是额外给的。拿来请小时工打扫屋子,或是买点营养品,都行,很实在。
 

4)住院送护工服务

 

意外住院津贴每天50~100元,最多180天。还能送免费护工,日常扶着上厕所、帮忙换褥子等等,至少能让陪夜的家里人喘口气。
 

5)异地亲属探望费用报销

 

如果父母在异地住院超过3天,子女前去探望产生的交通费、住宿费、餐饮费,可以按约定报销。这点对不在父母身边的人来说很实用。
 
当然,服务再贴心,保障本身也得够硬。我把这款产品的保障细节整理成了表格,大家可以对照着看。
 
 
给爸妈选意外险,意外医疗保障是重点
 
孝心安6号在这方面做得挺到位:
 
没有免赔门槛、医保结算后能全额报销住院每天还有50~100元补贴
 
四个计划按需选,85岁高龄也能投保。
 
预算有限的话,计划一就够用了。该有的基本保障都在,医疗保额5万,住院津贴每天50元,价格确实实惠。
 
不过要留意一下,没走医保的话报销比例是70%
 
想要保障到位一点,选计划二就挺好。
 
医疗报销额度提升到10万,没经过医保也能报到80%,住院津贴每天100元,比计划一贵不了多少,性价比突出。
 
在意身故伤残保额的话,计划三可以考虑。
 
保额直接上到20万,交通意外也能多赔20万,比计划二也就多花几十块。
 
计划四是新加的特需版本,主要是能去公立医院特需部看病;
 
但报销比例只有60%,自己得掏不少钱,性价比一般。除非特别在意就医环境,不然没必要多花这笔钱。
 
计划选好了,也别急着投保。
 
老人的意外险大多都有一些投保门槛,比如健康条件、地区限制等等。
 
买之前先确认爸妈的情况符不符合,免得白忙活一场。
 

三、投保前需要注意什么?

 

 

首先关注健康告知
 
 
  • 得过癌症但已经手术切除,没有转移扩散的话,是有机会投保的。
     
  • 三级高血压、冠心病、脑中风这些比较严重的健康问题就买不了。
     
  • 高血压一二级、糖尿病、甲状腺结节这些常见慢性病都能正常买。
     
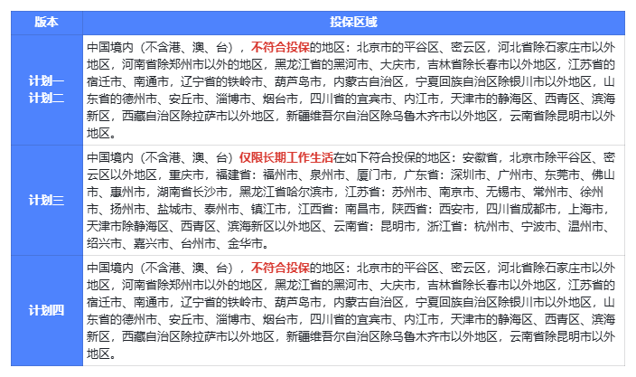
其次是它对地区有限制
 
 
爸妈常住地要在中国境内(不含港澳台),但像北京平谷、天津滨海、河北除石家庄以外等地区是买不了的。
 
另外还有两点要补充。
 
  • 一是职业只能是1-3类,不过无业、退休、家庭主妇这些都能买。
     
  • 二是去某些地区的医院看病也不赔,投保前最好确认一下爸妈常去的医院在不在列表里。
     

四、总结:这两类家庭最适合买孝心安6号

 

 

第一类:子女工作忙碌、不在父母身边的家庭
 
平时工作忙,爸妈独自在家,万一出事了很难及时赶回去。
 
孝心安6号的陪诊、护工服务就像是你的"替身",在你无法第一时间到场时,确保爸妈有人陪、有人帮。
 
第二类:重视父母就医品质和体验的家庭
 
你不希望老人看病时要自己跑上跑下、排队缴费。
 
这款产品提供的全程陪诊、专业护工、上门护理等服务,能让父母在意外发生后的每个环节都更省心、更体面,这才是真正买到了安心。
 

写在最后

 

 

给爸妈买意外险,不能只看保额和价格,更要看能不能解决实际困难。
 
孝心安6号在这方面做得挺好,既有扎实的保障,又有贴心的服务,尤其是那些陪诊、护工、上门护理等服务,真的能帮大忙。
 
感兴趣的朋友可以进一步了解,合适的话也给爸妈安排一份,毕竟父母的健康是我们最大的牵挂

如果您对本站有任何建议,欢迎您提出来!本站部分信息来源于网络,如果侵犯了您权益,请联系我们删除!

相关标签: 意外险(53)