收入再低!成年人也一定要买这3种保险!一年只要3000!
作为成年人,我们该如何用保险来守护住自己是一个大难题,因为不懂就怕买错,在网上看了看有几百的也有几千的,就是不知道该怎么选。
今天我就打消大家的顾虑,告诉大家其实成年人买保险并不需要花很多也能配置到好的保险!
遇到很多朋友,年收入不高,想买份保险,又担心保险太贵,所以,经常会有两个顾虑。
第一,会觉得我收入这么低,有必要买保险吗?第二,手头资金有限,能买到好保险吗?
我先来回答第一个问题:收入不高,需要买保险吗?
其实对于有钱人来说,保障类的保险其实只是一个工具,毕竟他们资源好,也不差治病的钱,他们买保险是为了保护自己的钱。
无论是意外险还是疾病险都能够报销这部分的损失,或者是单纯为了更好的就医体验买更高端的医疗险,而不是为了考虑风险!
而我们普通人其实能够承受的家庭风险是比较小的,我们买保险,那真的是为了保护我们的命。
我们无法预知未来有什么风险,但是我们可以拥有如何对待疾病的选择权,如果我们提前为自己做好了保障的准备,那么即使是碰到意外,或者有什么疾病都会赔付一部分的钱,这样我们无论是拿这笔资金看病或者是补贴家用,也可以让家庭无后顾之忧。
那第2点就是,手里资金有限,能够买到好保险吗?
其实保险并不是属于富人的专利,很多实用的保险并没有我们想象的昂贵!
便宜的保险不代表不好,即使花少量的钱,我们也能配置不菲的保额,而且还是知名的保险公司。
所以不用担心手里预算有限买不到好保险!
比如一份意外险30万的保额只需要一百左右,而400万保额的百万医疗也就2百到3百。
再加上20万或者30万的重疾,一年3千块能配齐百万保障,那么怎么样才能够知道哪些保险是成年人对抗风险最需要的呢?
咱们接着看下文,我会告诉大家哪些保险是最适合成年人,并且如果用不到3千元买到最好的保险!
那么成年人该选什么样子的保险呢?
那必然少不了这4大险种,那就是意外险,百万医疗,重疾险,有预算的话大家可以加上定期寿险,如果觉得没有必要的话,就可以先了解一下这种保险:
那我们先看看这些保险是什么作用,能够承担我们生活中的什么风险吧!
我可以说我们最常遇到的就是意外风险,猫抓狗咬,骑电车,崴脚根本无法避免。
意外险是最简单的保险也是最便宜,一年几十块就能够买到万元保额。
几十块钱就能撬动几十万甚至上百万的保额,不管是医疗费用、身故伤残赔付,还是误工津贴,都能给你一份兜底的安心。
最值得关注的,就是两点:
第一、千万千万不要买返还型意外险,保费贵、保障差;
第二 、一定要看意外险支持的职业,支持的投保区域和是否有医院限制。
意外险几十块就行了,所以没必要买太贵的,价格百十块就行。
第二个成年人需要配置的保险是百万医疗险,是用来转移大病风险的。
一旦得了大病,医保报销之后实付的,超过1万块钱的部分,百万医疗险都能全额报销。
20-30岁的年轻人买,保费一年最多200/300,但是保额如同字面意义,可以获得上百万的保额,50岁以下,基本都是几百元,可以直接保400万-600万。
如果挑选的话,大家可以按照这个标准去逐步挑选,同样百万医疗险也无需花费太多钱。
但是要注意选择保证续保的产品,现在主流的产品是20年保证续保,至少在20年内不用担心保障中断的问题。
那第3个成年人需要的保险就是重疾险了!
人这辈子遭遇重大疾病的概率约为72.18%,这个数据背后,是沉甸甸的现实压力——重大疾病的治疗开销通常在十万至几十万区间,即便有社保兜底,扣除报销部分后,剩余的医疗费用仍需个人承担大头。
而重疾险作为典型的给付型保险,只要符合合同约定的理赔条件,就能一次性拿到一笔保险金,不用纠结报销比例和用药限制。
不过重疾险的保费确实比百万医疗险、意外险更高一些。
如果当前收入有限,不妨优先选择高保额配置,也可以考虑定期重疾险——先筑牢基础保障,保30年或至70周岁均可,等后续经济条件改善了,再补充终身重疾保障。
重疾险的保障分为“基础保障”和“可选保障”,基础保障是买了就有的,可选责任是需要额外花钱附加的。
基础保障是底线,合格的重疾险必须包含这 4 项:重疾+中症+轻症+被保人豁免,少一个都建议直接 pass!
要是预算充足,直接选择保障终身的重疾险产品,能让长期保障更稳妥,也能避免年龄增长后投保难度增加、保费上涨的问题。
那么如果你想要用最低的价格买到最核心的基础,那么我今天的这套方案一定非常的适合你!
这个年龄段是家庭经济核心,方案必须既全面又抗风险!
下面我们以 30 岁为例,来看看不同预算下保险要怎么搭配:
如果预算有3000左右,那我建议你这么买:
这套方案适合刚工作、预算有限的年轻人,优先配齐 “医疗 + 意外 + 重疾”,寿险后续再补;
意外险:选择的是人保财险的大护甲7号,身故/伤残100万保额,含猝死保障,意外医疗不限社保,1年只需要288元。
意外险:
选择的是人保财险的大护甲7号,身故/伤残100万保额,含猝死保障,靠谱有保障,而且还能四版本可选,核心保障全(含身故/伤残、医疗等),而且报销宽松:不限社保100%报,二级及以上私立普通部可赔;
意外医疗保额高(最高15万),至尊版及Pro0免赔;含住院津贴(最高200元/天),可覆盖保费;交通意外额外赔,扩展猝死保障(最高50万);最主要的是性价比高:100万保额年缴仅288元。
非常适合成年人保障,1年的磕磕绊绊都没有必要担心。
百万医疗险:选择的是最能打的太平洋健康的蓝医保好医好药版,续保稳定,一年只要234元。
太平洋健康的蓝医保好医好药版真的太能打啦!2025年百万医疗险的优选选手,热度和产品力双双在线~
保额给得超足,重疾400万+特定疾病200万+一般医疗200万,终身限额高达800万,完全够覆盖各类医疗开支!
免赔额设计也超友好呢,重疾直接0免赔,没理赔的话每年还能递减1000元,最低能到5000元,大大降低了理赔门槛。
更厉害的是院外购药保障,直接拉到顶级水平!
包含207种靶向药等,还不限清单,关键这责任是主险自带的,能20年保证续保,稳定性绝了!
还有可选0免赔责任,小额医疗费用也能报,附加保费还不高,实用性拉满~
增值服务更是硬核,出院直赔、住院垫付、重疾MDT多学科会诊全都有,质子重离子治疗还覆盖6家顶尖肿瘤专科医院,医疗资源直接拉满。
唯一小遗憾就是可选0免赔责任1万元内没法100%报销,但整体来看,一年只要234元,续保还稳定,绝对是多数家庭的百万医疗险最优解
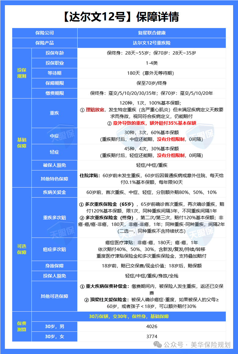
选择的是达尔文12号,因为预算有限,所以选了20万保额,保70岁,可以覆盖一次大病,不过如果有预算建议选30万,更有保障。
30 岁男 2766元 / 年,30 岁女 1956 元 / 年;这款重疾基础保障全(重疾 + 中症 + 轻症 + 豁免)
基础保障扎实:120种重疾50万保额(意外导致赔67.5万),60岁后住院津贴500元/天,重疾赔后仍能赔轻中症(无间隔无分组),高发轻中症全覆盖。
可附加0元购:交费期内重疾出险,赔保额+豁免保费+返还已交保费,30岁男年加357元即可。
并且理赔门槛低:高发疾病身故取消180天要求,原位癌无需手术,癌症持续状态理赔放宽。
而且还有顶梁柱关爱金:癌症额外赔30%,适配有老人/小孩的家庭,30岁男年加85元超划算~
成年人上有老下有小,本就是家庭的“风险承重墙”。
别再觉得保险是奢侈品,3000块就能把重疾、医疗、意外的风险全兜住,既是给自己留条后路,也是给家人一份兜底的安心。
照着这份方案配置,每一分保费都是在为未来铺踏实路,现在就行动,保的是你和家人的稳稳幸福,这才是真正的“花小钱赚大安心”!如果想为家人或者自己买成人保险的话,大家可以点击这里咨询哦。
1、成年人的保险真不贵!
2、成年人可以买哪些保险对抗风险?

1)意外险

2)百万医疗险

3)重疾险

3、只需3千元搞定成年人保险

1)意外险——大护甲7号
2)百万医疗险——太平洋蓝医保好医好药

3)重疾险——达尔文12号

如果您对本站有任何建议,欢迎您提出来!本站部分信息来源于网络,如果侵犯了您权益,请联系我们删除!
上一篇:没有了
相关阅读
微信客服