长期复利超3%!分红养老诱惑大?陆家嘴国泰泰享年年,该心动还是谨慎?
经历过831后,保险市场开始大洗牌,如今市场早已经是分红险的天下了,一款养老金不仅要看收益,更要看公司;
现在利率下行,分红型的养老金也是大势所趋,比起固收养老金来说,分红不仅能够拿分红来博3%的高收益,而且最高还能有1.75%的保底做兜底,如果产品比较好,甚至还能超过4%;
这次陆家嘴国泰也推出了一款分红型养老年金,不仅门槛较低,而且说收益还不错,甚至和之前2.5%时期的产品也能够比肩!
那么这款新推出的泰享年年是否如宣传所有,是养老的一大福音呢?
咱们就来看看这分红型的养老金有什么花样!

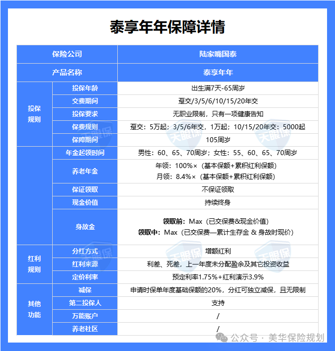
泰享年年产品怎么样?

相信大家对陆家嘴国泰人寿应该不陌生,因为陆家嘴可是人人必打卡的网红商圈!
泰享年年便是这个公司的产品,这款产品是保底利率1.75%,演示利率3.9%这个保底算是目前分红最高的,这点值得夸奖;
我们先来看一下这款产品的保障图。

这款产品最高65周岁可投,而且缴费的话期限选择性多,不仅有1/3/5/6年交,长期也可以选择10/15/20年,这样的话,大家可以把站距拉长,领取更高一点,而且保费的话5000起交;
除了这些常规的规则外,这款产品比较亮眼的就是,现金价值是终身领取的,这样不用担心有什么意外时,交的保费打水漂。
分红的方式也是增额红利,相当于以增加保额的形式分配,红利直接转化为保额,保额逐年累积增长。所以理论上比现金分红的方式要多一点。
1、产品收益如何?

看了保障图后,我们不得不说这款产品还是挺有亮点的,那么分红的养老年金,要看什么呢?
和固收一样要看收益,不过分红养老金不仅要看产品的领取金额,现金价值外,还要看分红能够给到多少;
所以咱们来看这款产品的真实收益:

我们以30岁男性 趸交10万为例子,发现这款产品领取的话是每年领取4979元,如果单看领取的话对于现在的产品来说其实不具有竞争力;
但是这款产品突出的就是终身有现金价值,也就是说领取完,始终账户保险中还有现价的钱。
所以我们看到这款产品能够在后期保证能够领取到的就达到1.6%以上,比目前的增额寿和1.5%定价的产品有很大的优势。
60岁后开始领取,如果加上红利的时候40岁的时候其实现金价值已经超过了本金;
到领取的时候,红利IRR可以达到2.7%左右的复利,此时的现价是201742元后期的话可以突破3%,甚至达到3.1%以上;
我们一边领取每年的现金4979,一边还可以保留账户中的现金;
用来养老确实还是挺有优势的,相当于每年的利息来补充养老,当然这只是趸交,
2、对比全网产品表现如何?

那么对比全网来看的话,我们看下这款产品怎么样;

我们不难发现这款产品无论是保底还是分红的收益都是前3名;
其实综合来看呢,这款产品的收益不错,至少在全网也是有一席之地的,所以陆家嘴国泰这款产品还是挺有实力的。

陆家嘴国泰公司怎么样?

那么收益不错的一款产品,背后的公司是怎么样的呢?
我们来看陆家嘴国泰人寿!

1、股东背景


陆家嘴国泰人寿在2005年于上海成立,注册资本金为30亿元人民币,股东为上海陆家嘴金融发展有限公司与台湾的国泰人寿股份有限公司,是第一家海峡两岸合资寿险公司。
中方是股东上海陆家嘴金融发展有限公司,2004年在上海成立,实际控制人其实是上海浦东国资委,国企性质的公司。
台湾股东国泰人寿,是台湾地区保险资产规模第一的寿险公司,成立于1962年,平均每3位台湾居民,就有一位是国泰人寿的客户。
陆家嘴公司可以说“包租婆” ——上海最有名、最赚钱的项目都是它旗下的!

比如,上海中心大厦(目前中国最高大楼)、上海迪士尼(全球最赚钱的迪士尼)和浦东美术馆等
国泰金控旗下除了国泰人寿,还有资产规模最大的投资信托公司及民营大型银行。
陆家嘴集团是资金控制,带来了丰厚的资金,政府资源和金融运营经验而国泰人寿贡献了成熟的保险设计,客户服务体系和风险管控能力。

近十年综合投资收益平均值排行,陆家嘴国泰排行第二。2023年在非上市险企排名第7,在上市险企排名第8!
2)风险等级和偿付能力


陆家嘴国泰在2025年第2季度最新披露的核心偿付率为139.87%,综合偿付率为178.57%,最新的风险评级为AA级。
陆家嘴国泰近几年的风险评级,几乎都在BBB-AA之间,可以说是一家经营非常稳健的保险公司。
3)分红实现率

陆家嘴国泰和中意,中英一样都披露了最近10年的分红水平,是目前不可多得的完全透明的公司!
而且过去平均实现率都在150%,实属于行业顶流。
不仅如此在去年分红限高令下,陆家嘴国泰是去年5家突破限高令中的一家!

今年的产品也是几乎突破限高:
老产品:2.5%+4.5% 公布演示 80%-90%,老产品真实收益在:3.62%-3.76%
新定价的产品:2.0%+4.0% 公布利率 111%-119% 产品真实收益在3.62%-3.76%
回顾近十多年的投资收益率表现,陆家嘴国泰一直领先行业平均水平,稳健发展,所以有这样的分红也是有目共睹,实力所在,可见这款产品确实能够深入了解一下!
如果您对本站有任何建议,欢迎您提出来!本站部分信息来源于网络,如果侵犯了您权益,请联系我们删除!
微信客服