欢迎访问美华保险销售有限公司网站!
  • 微信客服微信客服
预约咨询

扫描二维码

咨询专业老师

您现在的位置是:首页 > 内容精选 >

年金险哪款好?2026年金险超全挑选指南+2月最新推荐榜单

内容精选 2026-02-10    人阅读  
2026年,我们正站在养老危机的十字路口。 根据《中国养老金精算报告2026-2050》,全国城镇企业职工基本养老保险基金累计结余将于2035年耗尽。我国人口自然增长率已连续4年负增长,2025年出生

2026年,我们正站在养老危机的十字路口。
 
根据《中国养老金精算报告2026-2050》,全国城镇企业职工基本养老保险基金累计结余将于2035年耗尽。我国人口自然增长率已连续4年负增长,2025年出生人口不足780万,创下近50年新低。
 
图片
 
我们这一代人,可能面临着"活到老、干到老"的尴尬局面。仅靠社保养老金,很难维持退休前的生活水平。
 
在这样的背景下,提前规划养老,成为每个成年人都必须面对的课题。很多朋友把目光投向了商业养老金,因为它不仅能像黄金一样保值,还能提供终身稳定的现金流,让我们老年无忧。
 
那今天,时宜就用这篇文章,帮正在焦虑养老问题的大家,打破信息差,了解年金险该怎么选,文末也给大家整理了2月最新的年金险榜单,着急的朋友,可以直接划到第二、三部分。
 
Part 01
 

年金险怎么选?帮你打破信息差

 

 

很多人买年金险时会陷入选择困难,核心原因是没有搞清楚年金险的本质分类。
 
根据领取时间和功能定位,年金险可以清晰划分为两大阵营:
 

①养老年金:

 

这是专门为退休生活设计的金融工具,通常只能选择55岁、60岁、65岁或70岁开始领取。这类产品的核心优势在于长期复利效应,随着时间推移,内部收益率(IRR)可以突破3%,真正实现"活到老、领到老"的终身保障。
 
来看一下【养老年金】的产品形态:
 
图片
 
依旧按照投保人是 40 岁男性,每年交 10 万,交 3 年,共计 30 万来计算,60岁开始领养老金,第一年可以领 25038 元 ,往后会逐年增加。
 
分红年金险和以往的固收型年金不同,它每年领取的金额并不固定,每年领多少钱,是由保底年金+当年分红共同决定的,所以,每年领的钱会在分红的加持下,越领越多。
 
养老年金的特点就是专款专用,非常死板但也非常靠谱。它就是为了对付“人活着,钱没了”这种风险。
 
开始领钱之后,这个保单现金价值会出现三种情况:
 
①现金价值逐年减少但还持续终身;
 
②现金价值逐年减少到某个年份为0;
 
③开始领钱后直接为 0 。
 
这里我们也看出来,买养老年金其实不图什么灵活取钱,就图一个老了定时领退休金,一辈子有钱花。说白了,这年头退休金就是我们老年生活的底气。
 

②快返年金:

 

更像是一种灵活的储蓄工具,领取时间更早,可以选择第5年、第10年,或者40岁、45岁等年龄段开始领取。从短期收益来说,快返年金会更优秀,很多朋友把它当做大额存单平替。
 
投一笔钱进去,过个五年就能开始领钱了。
 
同时,你投进去的“本金”大部分时间也还在。
 
按照 40 岁男性,每年交 10 万,交 3 年,共计 30 万来计算:
 
图片
 
第一年开始就产生红利,第 5 年开始领年金,每年固定部分可以领 5181 ,加上红利之后,可以领 9855 元,往后可能会往上浮动一点。
 
现金价值,也就是账户里剩余的钱,即使一直在领钱,也会维持在29万+,有急用钱的时候,直接能拿回所有钱。
 
快返年金特点是见效快,比较两全其美。你既能像养老年金一样定期领一笔“租金”,而且是第 5 年就可以领了,又能在你需要用大钱的时候,把“房子”卖掉(也就是退保),拿回你的本金(现金价值)。
 
这相当于一边每年有稳定的流水进账,一边大头本金还相对安全地放在那里,进退都比较自如。
 
综上,如果是养老规划,一定是优先配置养老年金,固定领取,且终身都有领不完的钱,才更适合养老规划。
 
而如果你是中年人或是临近退休,希望更早的享受生活,考虑提前退休,那快返年金就更适合了。
 
说完这些,我们开始大家最感兴趣的环节——盘点哪些产品值得买。
 
Part 02
 

2026快返年金,我只推荐这 2 款

 

 

本来我还计划详细给大家讲讲怎么挑选,但是,一写又得上万字了,所以,我这篇文章直接说结论。
 
我直接对比了全网热门快返年金,分红、固收都有:
 
图片
 
对比下来,当下最值得买的,我推荐这 2款:
 

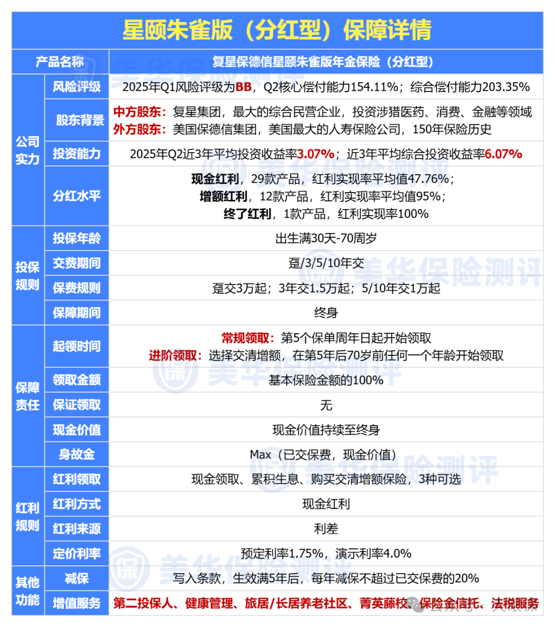
(1)收益天花板——复星保德信星颐朱雀

 

图片
 
① 领取金额高,按 30 岁女性,交 3 年,每年交 10 万为例,第30年的生存总利益能达到56.7万,IRR有望达到3.0%,在同类产品中遥遥领先,收益更是能吊打银行存款和大额存单。
 
② 回本速度快,趸交/3年交,第5年就能回本;我们能尽快掌握资金主动权,减少本金损失。
 
③ 能对接养老社区,总保费在30万以上,就可以享受旅居权益;总保费在50万以上,就可以优惠入住;总保费在100万以上,就可以优先入住;总保费在150万以上,就可以保证入住。
 
④ 投保门槛低,出生满30天至70周岁均可投保,无需健康告知,覆盖人群广;门槛低,最低1万元起投。
 
总之,如果想比银行存款获取更高的收益,如果想给孩子储备教育金,如果想给子女留一笔钱,如果想补充自己的零花钱等需求,这款快返年金便可优先考虑。
 

(2)保司实力更强——中英人寿悦活人生

 

图片
 
① 公司投资盈利强,90家保司行业TOP2中英人寿,近3年平均(财务)投资收益率为5.56%;近3年综合投资收益率为8.50%,行业TOP2的存在,包括近十年的平均投资收益率,也都是前几名的水平,可见中英的投资能力,是非常优秀的,说明,中英人寿,是有分蛋糕的实力的;
 
② 分红实现率数据优秀,平均实现率破100%24年,在“限高令”的强监管模式下,中英人寿平均实现率也达到了77%+,属于仅有的5家突破“限高令”的保险公司之一。
 
而2025年,中英人寿的分红数据,可以说更加漂亮:56款分红险中,除了其中两款分红险产品已到期,不再参与分红,所以无分红数据披露,其余产品中:现金红利,最低值为42%,最高值为176%,平均值103.91% 。
 
按照中英人寿这次披露的红利实现率,代入到历史销售的产品中,几乎所有产品,都突破了监管之前定的3.2%的限高,绝大多数产品,实际给到客户的分红收益,都是在3.5%附近。
 
③ 产品演示收益棒,复利IRR可破2.9%30岁女性,每年存10万,一共存3年,虽然第7年才回本,但回本时,预期复利IRR就已经达到了1.93%;第20年,预期复利IRR就达到了2.69%。
 
Part 03
 

2026养老年金,我只推荐这 3 款

 

 

挑选养老年金的过程中,我们核心,需要关注三大点,分别是:
 
  • 第一、同等保费,领取金额越高越好;
     
  • 第二、领取金额差不多,剩余现价越高越好,核心看生存IRR收益;
     
  • 第三、同等保费,身故赔付越高越好,通常,保证领取20年>保证领保费>无保证领取
     
但,也需要注意的是,生存领取、生存收益和身故利益,实际上,是属于不可能三角,所以,在实际的挑选过程中,我们也需要有一定的取舍~
 
除了上边提到的,产品的增值服务,有需要的朋友也可以多关注一下,比如,万能账户、健康管理、养老社区等等~
 
整体测评下来,我只推荐 3 款养老年金产品,属于不同形态下,天花板的产品,各有特色~
 

(1)收益TOP1——复星保德信星海赢家火凤版

 

星海赢家,这是年金险市场的热门IP了,此次升级归来,依然凭借高收益拿下年金险榜单的榜首位置;
 
来看这款产品的详细介绍:
 
图片
 
① 中外合资保司,股东背景强复星保德信,中方股东是复星集团,外方股东是美国保德信集团:
 
  • 复星集团,涉猎医药、消费、金融三大领域,其中,复星医药更是我们国家的医药龙头药企,前两年市场爆火的,120万一针的CAR-T疗法,就是复星医药联合国际顶尖医疗机构,共同研发出来的~,医药研发世界前沿;
     
  • 美国保德信集团,1875年成立的,是美国最大的人寿保险公司之一,更是《财富》世界500强企业;
 
双方股东实力,都是很强的。关于复星保德信保司的介绍,具体可以看这篇:复星保德信保司介绍
 
② 保证收益+浮动收益,双双创新高同样,以40岁男性,一次性交50万为例;
 
60岁开始,每年可保证领取32360元,每年派发红利,也是年龄越大,派发的红利占比越高,100%实现率的情况下,60岁可领43325元,领取金额逐年递增。
 
70岁可领50835元,80岁可领59765元,90岁可领70935元,越老越值钱~。
 
90岁预期复利IRR可达到3.91%。
 
即便是不看分红,只看保底,80岁复利也达到了1.89%,和固收增额/固收年金天花板的产品一个等级,90岁复利IRR达到了2.36%,如果真的寿命够长,长期保底复利IRR都可突破3%。
 
所以,即便是超级极端的情况下,几十年保险公司一分钱红利也不派发,单纯看保底收益,这款,也是非常有竞争力的一款产品。
 
③支持养老社区,入住保费门槛低复星保德信,增值服务也不错,除了常规的健康管理、菁英教育、法税咨询、保险金信托等服务以外,满足一定保费规模,还能入住养老社区,30万保费可享受旅居养老居住权,150万保费可享长居养老居住权。
 
只要总保费达到150万,就能拥有保证入住权,而且配偶以及双方父母都能使用;
 
复星集团的养老社区叫“星堡”,目前目前已落地城市:上海、武汉、天津、苏州、宁波,拟落地城市:济南、西安、重庆、长沙、昆明、合肥、福州、厦门、广州、深圳、三亚。
 
北京香山长者公寓居住环境如下:
 
图片
 
高端是真高端,里面休闲、社交、购物、餐饮、协助护理也是一应俱全。
 
对于未来来说,养老形势肯定是越来越严峻的,养老院更是一床难求;
 
所以,如果有么一款养老年金险,既能每月领取1万+的养老金,还能入住重金打造的养老院,一箭双雕,岂不美哉。
 
总之,如果你想交同样的保费,领更多的养老金,那星海赢家火凤版分红型这款产品就是最优选。
 

(2)保司经营稳,分红能力强——恒安标准幸福到老2.0

 

作为分红型产品,分红实现率是必看的指标,决定着分红收益是多是少; 而如果要问哪家保险公司的分红能力最好,那恒安标准人寿称第二,就没人敢称第一。 下面,我们来看看这款产品的详细介绍:
 
图片
 
这款产品的优势如下:
 
① 承保公司经营能力稳健,恒安标准人寿,连续13个季度获得风险综合评级AAA级,是行业内极少数长期保持最高评级的公司之一,而且这纪录仍然在持续至创造。
 
图片
 
② 投资盈利能力佳,行业一梯队,24年,(财务)投资收益率为6.14%,近三年(财务)投资收益率为5.29%,90家保司中,排行老三,仅次于中英。
 
可见,投资盈利能力,也是超级强的存在,看到这里,也就清楚,为啥24年,还能把红利实现率做到平均97.25% 的水平了!
 
③ 分红实现率超优,绝大多数都是100%实现率
 
  • 24年以前:没有限高令,分红实现率最低100%,最高甚至达到了455%
     
  • 24年:强监管下,也是突破了限高的5家公司之一,而且,平均红利实现率达到了97.25%,5家中表现最好的一家;
     
  • 25年:最新披露的数据,年度红利平均值达到了89.53%;终了红利平均值98.89%;
 
能在24年的强监管环境中,依旧把红利实现率平均值做到了97.25%,行业NO.1,分红意愿到底有多强,分红实力到底怎么样,想必,就不用我多说了~
 
④ 年金领取金额高,以30岁男性,每年交10万,交3年为例,比如同样按100%分红;
 
幸福到老2.0每年能领取36131,而星海赢家火凤版每年能领35036,泰享年年每年只能领22028,都比他们高;
 
并且90岁后的生存总收益也会逐渐超过另外两款。
 
注意事项:这款产品的保证收益是1.5%,所以保证收益是不如星海赢家火凤版的;
 
另外,幸福到老2.0有三个投保方案,分别是不保证领取、保证领取20年、保证领取30年,
 
不保证领取计划领取养老金最多,但开始领取之后就没有现金价值了,这点我们要注意下。
 
总体来说,这款产品最大的优势是承保公司比较给力,不管是经营能力、投资能力、分红能力都是一流;
 
在产品收益上,每年领取金额也是遥遥领先的,90岁后的生存总收益会更加突出。
 
所以,这款产品比较适合追求极致收益,以及有长寿基因的朋友,越往后领钱会越多,老年生活更安逸。
 

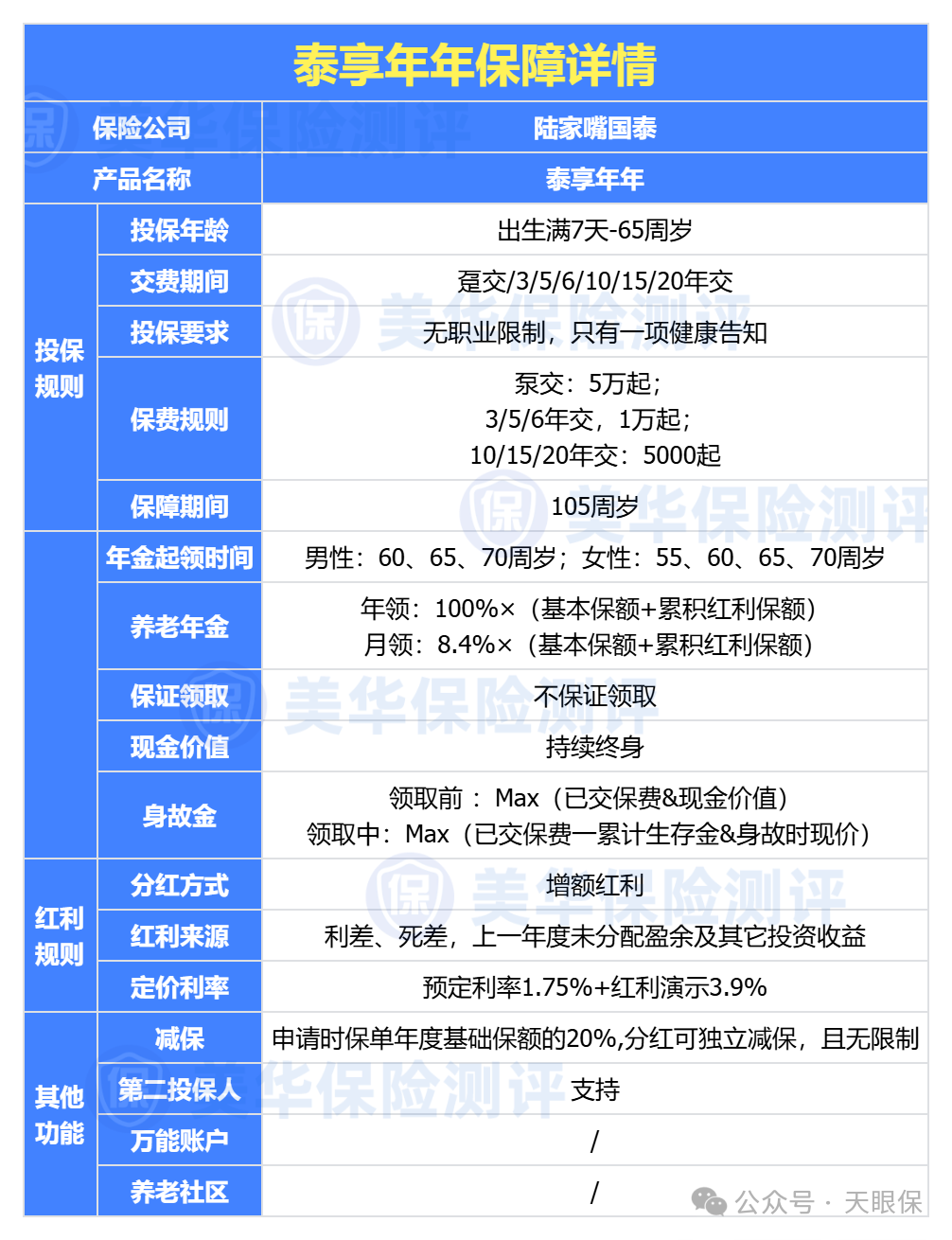
(3)现金价值持续终身——陆家嘴国泰泰享年年

 

陆家嘴国泰,大家应该也不陌生吧,是第一家海峡两岸合资的寿险公司,由上海陆家嘴金融发展有限公司与台湾国泰人寿股份有限公司合资组建,双方各持股50%;
 
而且中方股东的实际控股人是国资委,根正苗红的国资背景。保司相关的介绍,具体看这篇:陆家嘴国泰介绍
 
下面,我们来看看这款产品的优劣势:
 
图片
 
① 现金价值持续终身,年金险的生存总收益分为累计已领年金+现金价值两部分,现金价值主要在退保和身故时会用到;
 
活着能领养老金,身故后还能领一笔现金价值,可以说是双重保障。
 
而星海赢家火凤版的现金价值只能持续到90岁,幸福到老2.0(不保证领取)开始领取年金后,现金价值就归0了。
 
② 保司投资能力高,陆家嘴国泰10年来的投资收益率都高于行业水平,就连口罩期间最艰难的3年都风雨无阻,最低都有4.75%!最关键的财务投资收益率,近 3 年来平均为5.03%!
 
图片
 
③ 分红实现率优秀,18-22年,连续 5 年分红实现率 140%,这意味着,保司一直是在超出承诺的给到客户更多,而且也是去年突破限高令的 5 家保司之一;
 
今年最新的分红实现率也已公布,均值能达到87%,没有让人失望。
 
注意事项:这款产品虽然现金价值能持续终身,也比其他产品的现金价值高,但是每年领取金额要低于其它产品;
 
鱼和熊掌不可兼得,如果大家更在意身故保障的话,可以优先考虑这一款!
 
Part 04
 

写在最后

 

 

选择年金险,本质上是为未来的自己铺路——无论是规划一份安稳的退休收入,还是储备一笔灵活可用的中长期资产,关键都在于匹配需求,看清本质
 
养老年金,为你锁定终身现金流,对抗长寿风险,是退休底气的来源;
 
快返年金,则兼顾灵活与收益,适合希望早享成果、资金运用更自主的人群。
 
没有最好的产品,只有最适合你的安排。

如果您对本站有任何建议,欢迎您提出来!本站部分信息来源于网络,如果侵犯了您权益,请联系我们删除!

相关标签: 年金险(47)