2026年,目前为止,最值得购买的保险(重疾险、医疗险、意外险、定期寿险)
【想配置保险且素未谋面的朋友,请留步】 如果你正为自己或是全家保险到处搜攻略,这篇文章我跪求你请花 2 分钟读完,一定会大有收获!
最近给一个客户梳理保单,才发现这份保单真的是太坑了。
他给孩子买的 产品,20 万重疾保额年交 3700,轻症、中症、少儿特疾全缺失,只有病入膏肓才赔;
附加的少儿定寿纯浪费钱,意外险 104 元只赔 1 万,医疗险 945 元最高只能报销 1 万,最可恨的是外购药、质子重离子、特定药品都不保。
事实上,都用不了4800元,2000多就能买到 50 万重疾保额(轻症,中症和少儿特疾去覆盖。
同时少儿特疾能赔 120 万)+60元就能买到4 万不限社保意外险 + 400多元就能买到可报销400 万(含外购药、质子重离子、特定药品)的百万医疗。
多花了钱,却买了个 “出事就掉链子” 的保障 —— 这就是现在很多人买保险的现状:看似啥都保,实则处处漏风。
如果你正为自己或全家翻保险攻略、做笔记,怕踩坑、怕花冤枉钱,花 2 分钟看完这篇纯干货,教你用最少的钱,配最全的保障。
不管是癌症、肺炎等疾病,还是意外导致的住院,社保报销后,1 万以上的费用(住院费、手术费、进口靶向药、高端医疗器械)都能 100% 报销。
两三百块就能买到几百万保额,有了 “无论生多大病,只要我们不放弃治疗,都人为你买单” ,真的建议人手一份,解决了几百年以来中国人“看不起病” 的核心痛点。
别看百万医疗险便宜,一旦踩坑真不是损失几百元保费这么简单,而是大几万甚至几十万医疗费都只能自己承担。
为了让大家一次性买对百万医疗险不踩坑,我整理了百万医疗保险的挑选方法,并整理到表格里:
1、基础保障:必须含「住院医疗、特殊门诊、住院前后门急诊、门诊手术」四项,少一项都不合格(市面上 99% 的产品都达标,重点看细节);
2、保证续保20年,同时外购药能100%报销且也能保证20年。
3、增值服务:「住院垫付 + 就医绿通」不能少 —— 大病住院可能要先交几万押金,垫付功能能解燃眉之急;绿通能帮你挂专家号、约手术床位,不用排队等几个月;
4、保险公司:优先选医疗险业务规模大、既往赔付率稳定的公司,避免产品中途停售。
在对比测评全网热销高性价比百万医疗险后,三文最推荐的产品只有两款:
在保险行业,“百万医疗险”曾被戏称为“大病抽屉险”——保额虽高,但由于1万元免赔额的存在,绝大多数小病住院用不上,平时只能锁在抽屉里。
但,随着“蓝医保·好医好药”升级成“蓝医保·好医好药Pro版”的横空出世,让这种历史刻板印象被彻底打破。这不仅是一款产品的升级,更是百万医疗险从“经济补偿”向“医疗资源整合”跨越的里程碑
优势1:赔付门槛之变:告别“万事万元起”
传统百万医疗险最被诟病的是“1万免赔额”,导致小病住个院基本报不到。
0免赔额: Pro版取消了1万元的理赔门槛,实现“花1块钱也能报”。
阶梯报销: 针对1万元以下的部分,提供30%/50%/80%三个可选计划。这意味着流感住院、小手术等高频、低额的医疗支出,也能通过保险直接减负,大幅提升了产品的“实用感”。
优势2:药械资源之变:从“国内特药”到“全球新药”
在DRG改革下,医院由于成本控费,很多高价进口药、创新药可能需要院外自费。
特药库扩容: 覆盖276种特药,包含5种CAR-T抗癌针,且涵盖了2025年最新批复的肿瘤药。
先行区进口药(亮点): 引入了博鳌、大湾区、天津空港等医疗先行区的64种未在国内正式上市的进口原研药。这意味着患者无需出国,即可同步全球尖端治疗方案。
创新药优势: 纳入12种《创新药目录》药品,数量位居行业前列。
优势3:就医半径之变:从“普通部”到“私立/专项医院”
针对“看病5分钟,排队2小时”的痛点,Pro版打破了公立医院的局限。
私立医院准入: 新增186家优质私立医院(如上海高博肿瘤医院、广东三九脑科医院等),提供更舒适的就医环境。
质子重离子放开: 不再局限于上海质子重离子医院,而是拓展至国内所有具备相关资质的机构,实现就近治疗。
直赔服务: 重点城市的特定医院支持“出院即结算”,无需患者先行垫付和繁琐理赔。
三文小结:蓝医保Pro版的推出,本质上是在解决“医疗选择权”的问题。
应对DRG焦虑: 现在的趋势是医院会缩短住院天数、控制昂贵药占比。蓝医保Pro通过院外特药直送和私立医院补充,给了患者在公立医疗体系之外的“第二选择”。
从财务杠杆到资源杠杆: 以前买保险是怕“没钱治”,现在买Pro版是怕“有钱也没药、没好医生”。它将保险公司从“付账的”转变成了“协调资源的”,解决了找好药、约好医生的实际困难。
在蓝医保升级之前,百万医疗界,打闹的最火热的,就属蓝医保和金医保2号了,虽然各方面责任升级后,蓝医保好医好药版比金医保3号,要略胜一筹,但,对于56-60岁的人群来说,金医保3号依然是最佳的选择。
优势1:续保条件超级棒
金医保的续保条件也是保证20年续保的,即使是身体健康状况发生变化,发生重疾获得理赔、或者产品停售后,20年内都可以保证续保,并且免健康告知、等待期,非常良心;
优势2:无理赔,免赔额可递减
正常一般医疗免赔额1万,但如果第1年没出险,第2年免赔额变9000,第2年没出险,第3年免赔额变8000,最低可降至7000免赔额,免赔额的降低,说白了,就是理赔门槛的降低,所以,这点,也是非常人性化的责任;
优势3:家庭一起买保费更优秀
本来,金医保2号的价格,就是非常低的了,再加上,2人一起投保,保费95折;3人一起投保,保费9折;4人及以上一起投保,保费能85折,从保费角度来说,真心是做到极致了。
优势4:年龄限制更宽松
像同样性价比天花板的蓝医保,都是虽然支持0-65岁买,但56岁及以上,都必须要提交全身体检,才能买,万一检查有了异常,那能不能买,就说不定了,而相比之下,金医保3号,60岁以下,都不需要提交体检报告,直接智能核保,就能承保。
所以,中国人保金医保3号百万医疗,对于56岁-60岁的人气来说,是非常适合的,另外,金医保部分疾病核保条件也非常宽松,如果因为健康情况买不了蓝医保的,也可以尝试金医保3号,这两款,无论选择哪一款,都是超级值当的。
百万医疗市场,可以说是,多年来,一直被平安、太平洋、中国人保等保险公司抢占,而这一次,复星联合星相守的上线,可以说,打破了长久的“平衡”,两个“极致”——极致保障 +极致保费,将星相守,一跃推上了百万医疗顶尖的位置,市场热度极高
那星相守,有哪些优劣势呢?
优势1:基础保障超级全:
四大基础保障:全包含,且住院前后门急诊从原来的30天,增加到了45天
院外靶向药:195种,且住院期间外购药+外购医疗器械无清单限制
续保条件:20年保证续保,行业第一梯队水平
质子重离子医疗:包含,且100%报销
不仅基础保障应有尽有,而且,增值服务也超级全,重疾专家门诊预约、重疾就医陪诊、重疾住院/手术加速协助、重疾国内多学科会诊、恶性肿瘤特药配送、住院押金垫付等增值服务,也是超级优秀;
优势2:可选责任创新高:
相比于另外两款百万医疗,星相守的可选责任,也非常多,尤其其中两个可选责任,超级优秀:
其一:可以选计划一/计划二,计划一是普通版本,支持的医院为二级及以上公立医院普通部;计划二是特需版本,不仅包含二级及以上公立医院普通部,还可拓展公立医院特需部、国际部、VIP部,对于追求医疗品质的朋友来说,也可以享受更优质的医疗条件
其二:可选0免赔,一个是住院医疗0免赔,一个是门急诊医疗保险金,虽然蓝医保好医好药版和金医保2号,都支持附加这两项责任,但都只能50%报销,而星相守,附加这两项责任后,均能实现100%报销,也就是真正能实现,住院+门急诊,我们一分钱也不用花的效果
除了这两项可选责任,还有其他可选责任,这里三文就不一一介绍了!
优势3:保费行业地板价:
星相守超级难能可贵的是,不仅保障超级优秀,多项责任创新高,而且,保费也是超级低,同等保障情况下,星相守,妥妥的全网地板价,所以,对于追求极致保障+极致保费的朋友来说,这款产品,真的是诚意十足了!
劣势:
1)个别项目,有最高赔付限额限制
比如,计划一:床位费、膳食费、护理费日费用赔付限额300元;耐用医疗设备年累计赔付限额15000元;计划二:床位费日费用赔付限额2500元,陪床日费用赔付限额600元
2)品牌知名度不算高
星相守,是由复星联合健康保险公司承保的,估计有很大一部分朋友,都没有听说过这家保险公司,所以,介意品牌的可以绕行
不过,保险公司,事实上,都是很安全的,挑选保障类保险,保障都是白纸黑字写进合同,都是按条款来履行,真正出险了,不会因为公司大多赔一分,也不会因为公司没听过少赔一分。
所以,三文的建议,还是大家可以优先考虑产品是否适合自己,再来考虑公司知名度大小
【三文点评】
虽然星相守,有两个地方有赔付额度的限制,但,正常没有过度医疗情况下,额度其实也管够了,而且,有限额的两个赔付,都不涉及到核心报销内容,所以,整体来说,也是能接受的,综合评测下来,星相守,更适合以下几类人群:
① 适合追求基础保障极致保费的人群,同等保障,保费行业地板价;
② 适合不看品牌,想要极致性价比的人群;
③ 适合想要0免赔,看病一分钱不花,追求特需部/国际部/VIP部等医疗品质,同时,预算充足的人群。
家里有 60-70 岁的长辈想买百万医疗险,众安保险的尊享 e 生2026可以重点考虑;
作为百万医疗险里的老牌产品,它对这个年龄段的朋友特别友好:
产品优点:
1、16种特定疾病拓展康复治疗责任,行业级突破;
2、革命性的核保复议与自动复议机制,行业独家;
3、医院范围再拓展,优质医疗资源,市场最多;
4、院外特药清单和外购药械责任升级,市场种类最多;
5、含癌症蕞先进疗法,赴日医疗,硼中子俘获治疗和光免疫疗法,市场独家;
6、全国唯一可以全报大病门诊的百万医疗险;
7、免疫疗法费用可报销,市场独家;
8、达芬奇手术机器人写进合同,市场最优;
9、重疾支持特需医疗,普通疾病支持0免赔100%报销;
10、百万医疗险的开山鼻祖,包含目前市场最尖端的医疗技术和最先进的疗法,每年更新迭代,市场引领者;
11、45岁开始,无论新保还是续保,价格都是全行业最低。
产品不足:
无保证续保条款;投保前已经确诊的疾病和相关症状,即便是符合健康问卷不用告知投进来的,属于既往症,如果没有走智能核保,是不赔的。
总的来说,尊享 e 生 2026 的保障内容扎实,增值服务也实用,性价比挺高。如果家里长辈因为年龄原因买不了蓝医保(好医好药版)或金医保 3 号,选这款就很合适。
重险险就是被确诊合同约定的重大疾病(比如癌症、心梗、脑中风),保险公司直接赔一笔钱(比如 50 万);这钱可自由支配 —— 还房贷、付康复费、补收入缺口都可以。
重疾险的核心不是报医疗费(医疗险管这个),而是弥补“生病后不能工作” 的收入损失,避免因病返贫。
这是最近一位颅内肿瘤客户的理赔情况,除了百万医疗报销4万后,重疾理赔到160万,有了这160万,父母便可以全身心陪着孩子治疗。
重疾险是踩坑的重灾区,所以三文把重疾险的挑选指南都大家总结到表格里了:
如果你这边接触过重疾投保链接,你会发现在重疾险的可以选择责任超级多:
很多经常不知道怎么选择,接下来三文就给大家来解惑。
保额要足:30 万起步,50 万标配:
要覆盖 3-5 年家庭开支(治疗费 + 康复费 + 误工费),业内有句话:“30 万起步,能做到50万最好”。
如果直接买50万保额超预算,建议优先选带重疾额外赔付(疾病关爱金)的产品(比如 60 岁前多赔 80%-100%),至少可以节省40%的钱就能拿到一样的保额,保证在家庭责任最重时保障更足。
高发疾病:轻中症必须齐全:
银保监会已统一 28 种高发重疾(占理赔 95% 以上),所有重疾险都必须涵盖:
不用纠结重疾数量;
重点看 12 种高发轻中症(原位癌、冠状动脉介入术、慢性肾功能衰竭等)是否齐全,少一种都慎选。
3.保障期限:预算足保终身,有限保至 70 岁:
55-70 岁是重疾高发期,预算充足直接保终身;
预算有限先保至 70 岁(覆盖家庭责任期),后续经济改善再补充。
4.理赔标准:越宽松越好:
28 种重疾和 3 种轻症的理赔标准统一,其他轻中症差异大。比如原位癌,有的要求 “必须手术” 才能赔,有的 “接受积极治疗即可”,尽量选理赔限制少、条件宽松的。
可选责任:
按需附加:优先级:疾病关爱金(提高保额)>恶性肿瘤多次赔(有癌症家族史必加)>特定心脑血管多次赔(经常熬夜、抽烟喝酒必加)>重疾多次赔(预算充足可加),投保人豁免只适合父母给孩子买时附加且父母年龄还不太大,否则就不划算了,太贵了。
看到这里,宝子们是不是能感觉到要挑选到一个好的产品是不是超级不容易,要判断附加责任的优先级,合同条款, 还有决定是否能理赔到健康告知,其中一个环节出错都会花冤枉钱甚至理赔不到。
三文对比了市面热销的重疾险:
高性价比热销重疾险
大公司热销重疾险
对比 17款热销重疾,我只推荐这4款
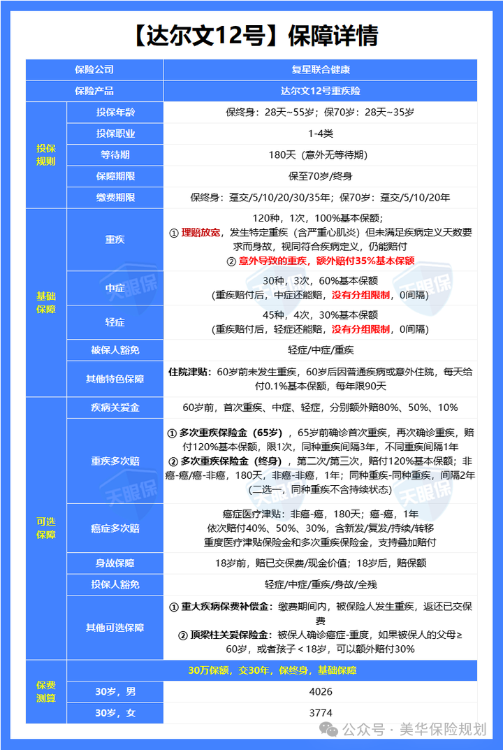
选择这款产品的核心理由如下:
① 缴费期内重疾出险,已交保费全额返还
举个直观的例子:
投保 50 万终身保额,30 年缴费,年交保费 5000 元。若第 20 年确诊胃癌,普通重疾险的赔付规则是:给付 50 万保额 + 豁免后续 10 年保费,合同终止。
而达尔文 12 号的赔付更给力:
不仅给付 50 万保额、豁免后续保费,保障还能继续有效(轻症 / 中症仍可赔),同时前 20 年累计缴纳的 10 万元保费,会全额返还,相当于实现了重疾保障 “0 元购”。
② 意外导致特定重疾,额外多赔 30% 保额
像双目失明、双耳失聪、多个肢体缺失、深度昏迷、严重脑损伤这类由意外引发的重疾,投保 50 万保额的话,达尔文 12 号能额外赔付 15 万,合计拿到 65 万。这项保障目前在行业内属于首例,给意外风险加了一层加码 buff。
③ 特定心脏类重疾,理赔条件放宽
针对严重心肌炎、严重原发性心肌病、严重原发性心脏病等疾病,常规赔付要求是 “Ⅳ 级心功能衰竭状态持续 180 天以上”,达尔文 12 号直接取消了天数限制。
哪怕患者在 180 天内因病身故,也能按重疾保额全额赔付,是非常人性化的创新设计。
④ 重疾赔完后,轻 / 中症仍能赔且不分组
比如首次确诊重疾为胃癌,后续再患上轻度肝癌、轻度肺癌或原位癌等,依然可以获得赔付。
对比之下,超级玛丽 15 号这类产品就有局限:首次确诊癌症后,只能赔付与癌症无关的其他轻 / 中症。
总的来说:
达尔文12号的核心优势在于“保费返还机制”与“理赔条款优化”,看重这两点的家长可以重点关注。
对比达尔文 12 号,“行业地板价重疾险”的核心优势集中在 “核保宽松 + 低价 + 高赔付”,具体如下:
① 职业限制少,1-6 类职业均可投保 像刑警、消防员这类高危职业,达尔文 12 号(仅保 1-4 类职业)等其他重疾都是无法投保,而“行业地板价重疾险”直接放宽到 1-6 类职业,覆盖面更广。
② 自带两项特色保障,实用性拉满
三大结节关爱金:肺结节、乳腺结节、甲状腺结节切除术后满 1 年,60 岁前确诊对应部位癌症,额外赔 15% 保额。
重疾拓展保险金:60 岁前首次确诊重疾,且确诊前已经理赔过轻症 / 中症,重疾保额额外多赔 30%。
③ 健康告知更宽松,非标体友好
比如胃息肉、肠道息肉,没有手术时间的限制;糖尿病患者只要血糖升高不超过 7.1,就有机会标体承保,对身体有小异常的朋友很友好。
④ 价格优势明显,性价比更高
以 30 岁男性、30 万保额、30 年缴费为例:地板价重疾险年交保费仅 3972 元,达尔文 12 号需 4026 元。
⑤ 疾病关爱金赔付比例亮眼
60 岁前首次确诊重疾,额外赔 90% 保额,50 万保额直接赔到 95 万;而另外两款产品,45 岁后最高额外赔付比例仅 80%。
总之,这款重疾险保障全面、价格亲民、核保宽松,是追求性价比或身体有小瑕疵人群的首选。
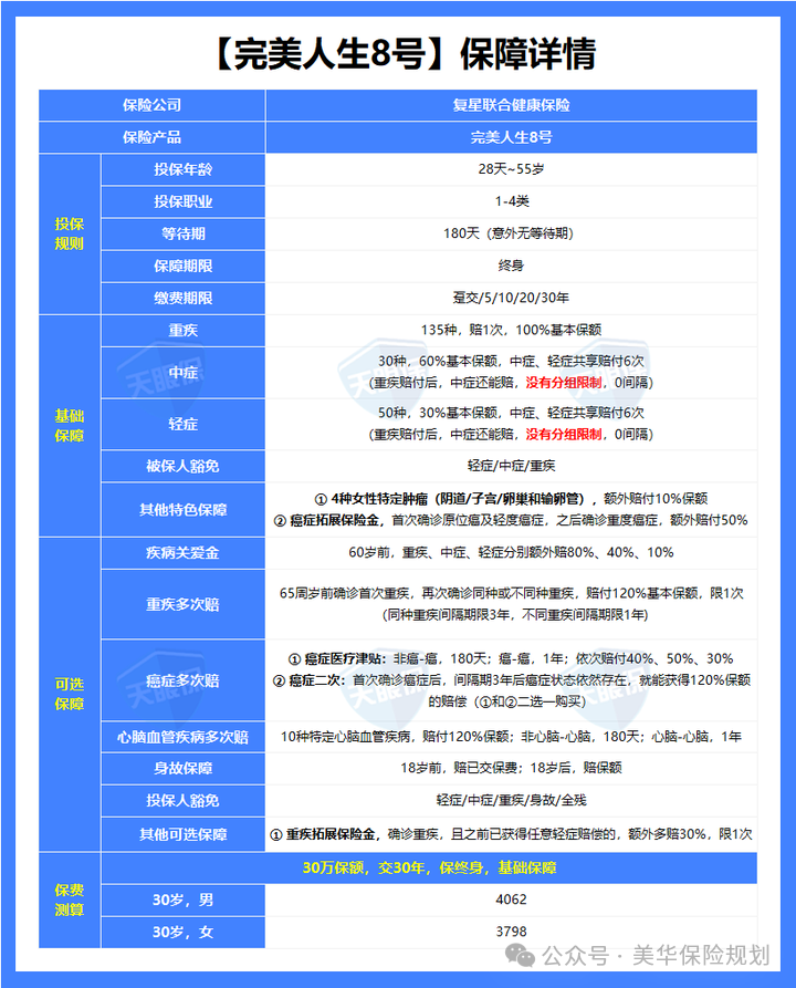
选择这款产品的理由如下:
① 自带专属女性保障,赔付比例极高:“完美人生8号”对女性群体诚意十足。
它自带癌症拓展金,若先确诊轻度癌症或原位癌,后确诊重度癌症,可额外赔付50%保额。
同时自带女性特疾保险金,确诊阴道癌、子宫癌、卵巢癌等特定疾病额外再赔10%。
举例: 50万保额下,若女性先患子宫原位癌后确诊子宫重度恶性肿瘤,总赔付比例高达190%(15万轻症 + 25万拓展金 + 50万重疾 + 5万女性特疾 = 95万)。
② 重疾理赔后续保力强,轻中症不分组继续赔:
该产品基础保障全面,重疾赔付后,合同不终止,非同组的轻中症还能继续赔付,且做到不分组、无间隔期。
③ 可选责任丰富且实用,心脑血管保障突出:
疾病关爱金:
60岁前首次轻/中/重疾可额外赔10%/40%/80%保额,附加后女性最高赔付比例可撬动至280%。
特定心脑血管保障:
覆盖10种高发心脑血管疾病,可赔120%基本保额,这在同类热门产品中属于独特优势。
二次重疾: 65岁前第二次确诊非同种重疾间隔期仅1年(同种3年),即可赔付120%保额,且无分组限制。
④ 核保政策限时放宽,亚健康人群福音:
截至2026年3月31日,“女性TOP1重疾”针对乳腺结节、子宫肌瘤、卵巢囊肿、妊娠高血压等12种女性常见病大幅放宽核保门槛。
例如: 子宫肌瘤手术切除的要求从最大直径≤5cm放宽至≤6cm;卵巢囊肿放宽至≤4cm,即便带病也有机会以标体承保。
⑤ 价格竞争力强,性价比位居第一梯队: 在同等投保条件下(30岁、50万保额、30年交、保终身),“女性TOP1重疾”的保费处于市场偏小水平,但在女性特定保障和心脑血管保障上更具特色。
总结: “女性TOP1重疾”是一款“女性友好型”重疾险,特别适合看重癌症深度保障、特定心脑血管保障,或是有结节、肌瘤等健康小异常的女性朋友优先考虑。
①支持复议且写进合同
所谓复议就是指投保时因健康问题被加费或除外承保,保单生效满2年后,被保险人可凭最新的健康检查报告等资料申请重新核保。
很多人因为身体小异常,必须免责(结节三级)或是加费,交同样的钱却少保了责任或是保同样的责任却比别人多花钱,任谁心里都不舒服,有了复议这个功能。
若后期身体得到改善,就可以把新的体检报告递交给保险公司,保司重新评估风险,有机会取消加费或移除外责任,使保障恢复为标准体承保。
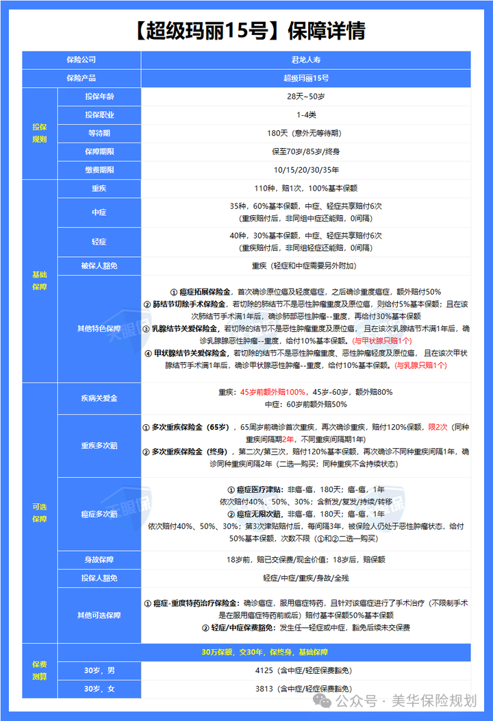
②基础保障很扎实,赠送4项比较实用的特色保障:
癌症拓展保险金,先发生轻度癌症或原位癌,再发生重度癌症,能多赔50%,买50万保额赔75万;
癌症是最高发的疾病,理率达到了60%~90%,所以这项保障的实用性毋庸置疑。
肺结节切除手术保险金,若切除的结节不是恶性肿瘤重度及原位癌,赔付5%保额;肺结节手术365天后,如果又发展成肺癌的,可以再赔30%;
乳腺结节关爱保险金,若切除的结节不是恶性肿瘤重度及原位癌, 且在该次乳腺结节术满1年后,确诊乳腺腺恶性肿瘤--重度,给付10%基本保额。
甲状腺结节关爱保险金,若切除的结节不是恶性肿瘤重度、恶性肿瘤轻度及原位癌, 且在该次甲状腺结节手术满1年后,确诊甲状腺恶性肿瘤--重度,给付10%基本保额。
③ 疾病关爱金,赔的更多;45岁前重疾可以额外赔100%,买50万赔100万;而达尔文12号只能额外赔80%,买50万赔90万。
④重疾多次赔,保障更好;超级玛丽15号能多赔2次,而且同种重疾险间隔期限更短,只有2年,更容易赔到;而达尔文12号只能多赔1次,并且如果第二次重疾与第一次重疾是同种的话,间隔期需要3年。
⑤保障期限灵活可选,这款产品除了常规的保到70岁和终身之外,还能选保到85岁;这对于既嫌保到70岁时间段,又嫌保终身价格贵的朋友来说,也是一个不错的选择。
注意事项:超级玛丽15号的被保人中症、轻症豁免是可选责任,需要额外附加,建议大家买的时候都附加上,这项保障还是蛮重要的,被保人发生轻症或中症,后面保费都不用交了。
总的来说,超级玛丽15号的基础保障更扎实,可选保障也可圈可点,竞争力很大。
意外主要是用来应对 “飞来横祸”:比如骨折、猫抓狗咬打疫苗、烧伤烫伤、交通事故、意外伤残 / 身故,部分产品还含猝死保障。年交 100-300 元,就能买到 50-100 万保额,杠杆极高,人人必备。
长期 / 返还型意外险:别碰:价格比一年期综合意外险贵 3-5 倍,保障还缩水 —— 只保身故 / 全残,不含意外医疗,想报猫抓狗咬的费用还得额外加钱,纯属智商税。
职业不匹配的别买:意外险对职业要求极严,办公室职员(1-3 类)能买普通意外险,电工、消防员(4-6 类)要选高危职业意外险,买错了出险直接拒赔,买意外险前务必先确认自己的职业类别。
意外医疗条件差的慎选:免赔额高(超过 100 元)、报销比例低(低于 90%)、仅限社保内报销的产品,实用性极差 —— 比如社保外的进口药、缝合针不能报,最后可能花了钱却报不了多少。
意外医疗:
意外险的各项责任就像我们身体的器官一样,如果要三文来形容意外险的医疗部分,我可以毫不夸张的讲,他就像人的心脏一样重要,因为比起意外身故/伤残概率,意外医疗会高的多的多,所以医疗责任能否选对是买对意外险非常关键的一步。
所以一定首选0 免赔 + 不限社保 + 100% 报销:这是意外险最常用的责任(毕竟意外伤残 / 身故概率低,猫抓狗咬、磕碰摔伤很常见),免赔额越低、报销范围越广、比例越高越好。
保额:50 万起步,责任重的往高了买:
成年人建议 50-100 万保额,经常出差、运动爱好者可加到 200 万;未成年人身故保额有监管限制,但伤残保额不受影响,也建议买高一些。
猝死保障:成年人必含:
猝死属于疾病,不是意外,但现在很多意外险扩展了这项保障。对于经常熬夜、压力大的打工人,务必选含猝死保障的,且赔付时间越长越好(72h>48h>24h)。
意外险,目前我只推荐这2款
大护甲7号(旗舰版)亮点如下:
①意外医疗保障优秀:0免赔、不限社保范围,经社保报销后100%赔付;
有住院津贴,0免赔,根据版本不同,补偿100元/天—200元/天不等;至尊版Pro,除住院津贴外,还另加了重症ICU补贴,0免赔,600元/天。
②猝死保障优秀:包含猝死责任,并将时间限制放宽至72小时内身故,超过上面上绝大多数产品品4h—24h)
③其它保障优秀:含海陆空交通意外保障,保额较高,最高可达1150万。
另有:意外骨折脱臼保障、意外救护车费用、预防接种疫苗身故伤残等,保障十分全面。
④全版本航空意外额外赔增加保额:经典版300万,尊贵版500万,至尊版和顶配至尊版Pro1000万;
虽然航空意外身故伤残发生概率很低,但意外险有高额保障,大家就不用单独再买航空意外险了,对于经常出差的朋友非常友好;
升级后的尊贵版和至尊版,航空意外保额增加,但是保费却没发生变化,尤其是意外伤残保障、猝死保障这两项,都做到了目前市面上的最高水平;所以,升级之后,这两个版本更建议大家选择。
⑤特色闪赔服务:3000元以内的小额意外理赔,准确上传所需资料后,在2个工作日内即可结案获赔,理赔速度Max!
但是,它也只适合1—3类职业投保,有2条健康告知,对部分医院有限制(但是它扩展到:二级及以上私立医院普通部也可赔),购买前需确认好。
此外,大护甲 7 号(旗舰版)新增了“家庭单费率优享”,保费能打 95 折。但是大家要注意这款产品马上就要下架了,随之而来的就是8号,虽然保障可能会升级,但是保费会贵一点。
①意外身故保障好 意外身故/伤残保额最高可达150万。 猝死责任包含在内,时间限制为24小时内身故。
②交通意外保额高 航空、火车、汽车、非营运汽车均有高额保障,最基础的经典版,交通意外保额加起来也有350万,至尊版更是可高达1150万,交通意外保额相当高,给足了经常出差的人安全感,减少后顾之忧。
③意外医疗保障好 赔付条件好:不限社保范围,0免赔,经社保报销后100%赔付。且有住院津贴,一天最高可补偿150元。
④其他责任丰富 其它责任如:意外伤害骨折脱臼、意外救护车费用(0赔,按100%比例给付)、动物致伤医疗整容保障(最高报销6000元),公共场所个人第三责任保障(最高赔5万)都比较贴合生活场景,较为实用。
注意事项:小蜜蜂5号不支持4—6类高危职业投保;有1条健康告知、部分医院不在报销范围内,但是问题不大,只需要购买前确认好,后续治疗时避开这些医院即可。
定期寿的首先得额功能就是如果家庭顶梁柱不幸身故 / 全残,保险公司一次性赔一笔钱,这笔钱用来还房贷、养孩子、赡养老人,保障家人的生活不受影响。
核心是 “留爱不留债”,是家庭顶梁柱对家庭“爱”的体现。
保障责任:身故 + 全残都要保:
部分产品只保身故、不保全残,属于保障不全 —— 全残后失去劳动能力,对家庭经济打击同样巨大,务必选 “身故 + 全残” 双保障的产品。
保额:按 “责任” 计算:
要么选 10 倍年收入,要么按 “负债 + 未来开支” 精细化计算,比如年收入 20 万,建议保额 200 万;有 100 万房贷,保额要额外加 100 万。
保障期限:保到 60/65 岁:
60 岁后大多退休,家庭责任减轻,没必要花更多钱保到 70 岁(同等保额,保到 70 岁保费比保到 60 岁贵一倍);如果计划延迟退休,可保到 65 岁。
受益人:务必指定:
不指定受益人,理赔金会作为遗产分配,可能引发家庭纠纷,还可能被用来偿还被保险人的债务,建议明确指定受益人(比如配偶、子女)和受益比例。
三文对比目前市面上热销的4款定期寿,如下表:
目前定期寿险我只推荐这3款
通过与全网热销的定期寿险做对比,当前的定期寿险,我最推荐这 3 款:
因为定期寿险的保障都比较简单,只保身故/全残,所以在免责条款差不多的情况下,价格越便宜越好。
而在热门产品中,定海柱7号就是最便宜的:
① 全网价最低,100万保额,保30年,交30年,30岁男,每年只需要1132元;30岁女,每年只需要618元。
② 保障期间灵活多选,10年/20年/30年、保至60/65/70周岁,能满足不同人群对保障期限的需求。
③ 健康告知比较宽松,仅有3条,像常见的乳腺结节、甲状腺结节、肺结节、肝炎(大小三阳)等等,都没有问到!
注意事项:家庭主妇、成年全日制学生(18-25周岁),累计人身险风险保额需≤100万;离退休人员、无业人员不予承保。
与另外两款产品相比,擎天柱11号多了项特色保障“家庭守护关爱金”,这项保障有什么用呢:
如果被保人及其配偶因同一意外身故/全残,可以多赔100%,比如原先买了100万,因为这项保障就能赔到200万;
当然了,发生这种意外得到概率也比较小,算是一个保障加码。
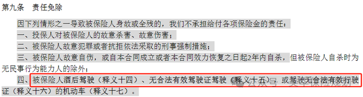
另外,这款产品的责任免除只有3条,这点也是比较占优的;而另外两款产品都多了一条,如下:
添加图片注释,不超过 140 字(可选)
不过也要注意,这款产品的价格相对来说,是略微贵一点的,看大家能不能接受。
选择这款产品的理由如下:
① 价格不贵,100万保额,30年交,30岁男每年只要1132元,30岁女每年只要618元。
② 保司实力强,大股东是贵州茅台,而且华贵人寿一直以来寿险业务都做的非常好,大麦系列一直都是爆款网红产品。
③ 可选责任实用,最高能赔付1400万,除了基本的身故或全残保障,华贵大麦2024还提供了额外的交通意外保障:
航空意外身故/全残额外10-400万可选,主险100万以内航意最高4倍,主险100万及以上航意最高1000万以内任选;
水陆公共交通意外身故/全残额外10万-400万可选,最高2倍,且不超800万;
算上最高400万的基础保额,叠加后最高能赔1400万,很适合经常出差的朋友!
四大险种,其实功能上是互补覆盖的,犹如升级打怪,家庭经济支柱缺一不可。 但不是每个人都需要买全,是根据不同的年龄和家庭责任而定。
三文希望大家务必谨记:
买保险的核心是 “花小钱办大事”,不是越贵越好,也不是保障越多越好,关键是 “对症下药”。 很多人买错保险,要么是被销售套路买了返还型、捆绑型产品,要么是忽略了核心条款(比如续保、外购药),最后花了冤枉钱还没保障。


一、百万医疗险:人人必备的 “大病兜底王”
✅ 保什么?(大白话版)

✅百万医疗险我只推荐这3款


01
太平洋蓝医保好医好药版Pro——极致性价比


02
金医保3号——56岁及以上首选


03
星相守——可选门诊责任,0免赔


04
众安保险的尊享 e 生2026——60-70岁高龄之选



二、重疾险——大病后的 “收入续命钱”

✅ 重疾险保什么?(大白话版)

✅ 挑选重疾险核心 5 点(从重要到次要)





✅重疾险我只推荐这4款













三、意外险主要是应对“飞来横祸”的急救包

✅ 意外险保什么?(大白话版)
❌ 意外险避坑 3 大雷区
✅ 挑选意外险核心 4 点

✅ 意外险我只推荐这几款







四、定期寿险:留给家人的 “责任钱”
✅ 保什么?(大白话版)
✅ 挑选定期寿险核心 4 点


✅ 定期寿险我只推荐这几款


(1)价格最便宜——定海柱7号


(2)自带家庭守护关爱金——擎天柱11号



(3)兼顾品牌——大麦2026


五、三文小结
如果您对本站有任何建议,欢迎您提出来!本站部分信息来源于网络,如果侵犯了您权益,请联系我们删除!
微信客服