欢迎访问美华保险销售有限公司网站!
  • 微信客服微信客服
预约咨询

扫描二维码

咨询专业老师

您现在的位置是:首页 > 内容精选 >

360°带你玩转分红险,8000字超长详解,让你一文读懂!

内容精选 2026-01-26    人阅读  
这两天,真的是不停的在接收坏消息: 这也能看出来,业内已经纷纷在行动,8 月就是各家保司2.5%时代产品的收官之战了。 这两年分红型增额寿火爆全网,不仅是保险公司、保险中介,甚至连

这两天,真的是不停的在接收“坏消息”:

 

图片

 

这也能看出来,业内已经纷纷在行动,8 月就是各家保司2.5%时代产品的收官之战了。

 

这两年分红型增额寿火爆全网,不仅是保险公司、保险中介,甚至连银行都在疯狂的销售;原因无它,现在想找一个对抗未来低利率、甚至是负利率的资产配置方式,谈何容易?

 

更何况,除了确定的收益,分红险还有机会冲一波更高的收益,有机会突破3.2%复利,在现在这个利率不断下调的大环境里,谁能对这种保本保息的产品不心动呢?

 

但是,这对于这段时间刚开始了解到储蓄险的朋友来说,确实不太友好,没给什么时间详细了解,就眼瞅着高收益的产品一个接一个下架了……

 

所以,我趁着7月最后这几天,连夜总结了这篇超详细的分红险说明书,就是为了掰开揉碎的给你讲清楚,什么是分红险,分红险到底怎么选,有哪些超牛产品值得选,帮你在最后一个月,弯道超车,选到最适合自己的产品!

 

——全文目录导航——

 

➢ 360°带你了解分红险!
➢ 分红险,到底应该怎么选?
➢ 对比几十款,我只推荐这 4 款!
➢ 常见问题答疑

 

Part.01

一、360°带你了解分红险!

 

0

1

 

什么是分红险?

 
图片

 

分红险指保险公司在每个会计年度结束后,将上一会计年度该类分红保险的可分配盈余,按一定的比例、以现金红利或增额红利的方式,分配给客户的一种人寿保险。
 
收益组成=保底收益+浮动收益
 
简单来说,浮动收益就是分红收益,是不固定的;是客户与保险公司共享经营成果,保险公司的经营成果越好,客户能分到的红利也就越多。
 
监管规定,保险公司至少应将分红保险业务当年度可分配盈余的70%分配给保单持有人。
 
也就是说,虽说保险公司每年的可分配盈余总额并不固定,但分红的比例是有“保底”的。
 

0

2

 

分红的来源是什么?

 
图片
 
在产品的开发阶段,会采用一个精算假设,根据预定利率,预定发生率、预定附加费用率等要素,计算出该产品的保险费,如下图:
 
图片
 
但是,实际发生的情况与精算假设不可能是完全一致的,这个时候也就产生了差值——利差、费差、死差,在实际经营中,还可能遇到退保差、其它差等等,这部分差值,就构成了保单的红利来源。
 
所以,分红保单中的分红,就是由保险公司通过“三差”所获取的“可分配盈余”。他们分别是死差、费差与利差。
 
图片
 
①死差:
 
死差指的是实际死亡率和预定死亡率的差值。
 
假设预定死亡率是万分之三,而实际死亡率是万分之二,也就是死亡人数是两个,只需要赔付2万元,赔付金额比预期少了1万元。这1万元,就是死差带来的收益。
 
如果实际死亡率是万分之四,也就是死了4个人,需要赔付4万元,比预期多赔付1万元。这1万元,就是死差带来的亏损。
 
利差
 
利差是实际投资收益和预定利率的差异。
 
假设预定利率是3%,若实际投资收益是4%,那多出来的1%收益,就是利差带来的收益;
 
若实际收益为2%,就会造成1%的亏损。
 
③费差:
 
费差是实际费用率和预定费用率的差异。
 
假设预定费用率为20%,若实际费用成本只有10%,那么省下来的10%的保费就是费差带来的收益;
 
相反若实际费用成本达到了25%,就会造成5%的亏损。
 
成本一般包括销售佣金、场地费、人工费、广告费等等。
 
其中利差才是红利的最主要来源,若死差+费差+利差是>0的,就说明是盈利的;
 

0

3

 

分红险的平滑机制是什么?

 
图片
 
根据《分红险精算规定》规定,保险公司应为分红保险业务设立一个或多个单独账户,单独账户应单独管理、独立核算。
 
并且《分红保险精算规定》第16条规定,保险公司只要有赚的,就要至少把“可分配盈余”的70%拿来分红;
 
而且要在产品说明书中明确其红利来源,并依据红利来源确定分红保险账户中权益共同属于保单持有人和股东双方的盈余。
 
除了有分配比例之外,保险公司还会对分红保险账户提取分红保险特别储备,分红保险特别储备是分红保险账户逐年累积起来的,其权益共同属于保单持有人和股东双方,用来平滑未来的分红水平。
 
举个简单的例子:
 
假设某保险公司,A年投资收益高,盈余20亿,就可以分出5亿存入分红特别储蓄账户中,等到投资效益不是很好的年份,可以从分红特别储蓄账户中取出5亿补贴到当年的可分配盈余中,保证分红金额的储备,也实现了分红水平的平滑。
 
图片
 
虽然说每年分多少钱是不确定的,但是分红的平滑机制却能给我们十足的安全感!
 

0

4

 

分红险的分红方式有哪些?

 
图片
 
中国原保监会 2015 年发布的《分红保险精算规定》中规定,分红保险产品有两种方式:
 
一是现金分红类;二是增额分红类;
 
  • 现金分红类产品:只有现金红利,每年派发,派发出去这笔钱是现金,可以用来领取,用来抵交保费,用来累积生息以及购买交清保额等形式,现金红利就跟你的钱没有任何的区别,给到你就等于有钱来花。
 
  • 保额分红类产品:分为两种红利,增额红利、终了红利;增额红利也是每年派发的,每年派发增加这张保单的保额,增加的保额一旦确定了公布了,就不能取消,所以累加上去的增额红利是持续递增的,相当于这张保单的基本保额,变得越来越大。  
     
    除此之外,保额分红产品里还有一种终了红利,分红放到保单特别储备里,退保或是理赔的时候以现金的方式给付终了红利。
 
图片
 
其中,现金红利和增额红利是一旦派发,即金额确定;
 
终了红利宣告之后,依旧可能发生变化;终了红利是红利储备中剩余的钱,钱袋子里的钱本身就具有不确定性,有可能有盈利有可能有亏损,假如投资年份不好,有可能从里面拿出来钱,弥补终了派发的红利,弥补了之后,钱就少了,说明到了下一年,整个红利宣告后,终了红利比上一年还少,所以就是有一定不确定性。
 
对于这些红利是否可取的问题,现金红利随时可以取,增额红利也是可以随时取,但是现金红利是现金,直接拿出来用就行,而增额红利是保额,所以取钱相当于部分退保,所以要折算现金价值,若是增额红利对应的现金价值没有保额高,可能或亏损。
 

0

5

 

分红实现率如何计算?

 
图片
 
图片
 
客户收益率代表了客户的当年度真正到手收益,也就是IRR,是唯一一个对客户有实际意义的东西;
 
分红实现率:只是一个参考值,用于评估实际分红和演示分红之间的差距。
 
算法看着复杂,涉及到了4个变量,但是在监管的一步步优化下,这4个变量现在都变成了固定值
 
客户收益率→3.1%
 
依据:2024年3月25日,监管部门要求部分中小险企万能险结算利率上限下调至3.3%,而大型险企的结算利率上限进一步下调至3.1%,同时,分红险的分红水平也要参照万能险执行。
 
预定利率→2.5%
 
依据:2023年8月1日起,普通型人身险预定利率上限从3.5%下调至3%,分红型产品和万能险产品的保证利率上限则分别下调至2.5%和2%。
 
演示利率→4.5%
 
依据:2023年6月30日起施行《一年期以上人身保险产品信息披露规则》:保险公司在计算各产品红利实现率时,以4.5%减去产品预定利率为利益演示基础。
 
分配比例→70%
 
依据:2015年10月1日起施行《推进分红型人身保险费率政策改革有关事项的通知》:保险公司为各分红保险账户确定每一年度的可分配盈余时应当遵循普遍接受的精算原理,并符合可支撑性,可持续性原则,其中分配给保单持有人的比例不低于可分配盈余的70%。
 
所以,由于预定利率都是2.5%,演示利率都是4.5%,分配比例都是70%
 
若是客户收益率为3.1%,分红实现率都会在43%左右;
若是客户收益率为3.3%,分红实现率都会在57%左右;
 
图片
 
在大家选择分红险产品的时候,不建议大家只参考一两年的分红实现率,而是要关注5年以上的分红实现率,来判断该公司的分红实力。
 
了解清楚分红险背后的机制,接下来我们看看怎么挑选分红险,以及有哪些需要注意的地方:
 

Part.02

二、分红险,到底应该怎么选?

 
挑选分红险需要关注的因素,无疑也是这几个,保险公司情况、具体收益以及是否灵活:
 
图片
 
产品层面,我们就是看两点,收益高低和灵活性(减保规则):
 

01

✓ 核心关键:收益高低

 
由于分红型增额寿,最终实际到手的收益,是由保证收益+分红收益所组成的;
 
所以,下图分别列出了42款产品的保底收益,分红实现率达到37%/50%/80%的分红收益:
 
先看保底收益:
 
通过对比我们可以发现,上述分红型增额寿产品中,保证收益排名前5的产品为:
 
陆家嘴国泰泰赢家、复星保德信星福家虎啸版、招商信诺和瑞七号、阳光人寿臻玺阳光(菁英版)、中英人寿福满佳2.0;
 
再看加分红后的预期收益:
 
通过对比我们可以发现,上述分红型增额寿产品中,以分红收益来看排名前5的产品为:
 
长城人寿山海关龙腾版、陆家嘴国泰泰赢家、复星保德信星福家虎啸版、招商信诺和瑞七号、中英人寿福满佳2.0、恒安标准传世瑞盈B排名第6;
 
所以,综合保证收益和分红收益两个维度来看,单从产品性价比角度来说,表现最优的有 4 款产品,分别是:
 
陆家嘴国泰泰赢家、复星保德信星福家虎啸版、中英人寿福满佳2.0、招商信诺和瑞七号
 
但是,前面也讲到了,既然是分红险,那最终到手的收益,就跟保险公司实际投资盈利能力息息相关,预期分红再高,实现率不行,那都是白搭,
 
所以,接下来,我们再来比较一下,这些公司的实力背景,看看这些分红,到底靠不靠谱?
 

02

✓ 核心关键:减保规则

 
灵活性关乎到我们用钱的宽松程度,我们买分红险产品,除了考虑上述因素之外,最主要的还有取钱是否灵活。
 
从增额寿中取钱,通常有两种方式:
 
1)退保:一次性取出账户里的所有钱;
2)减保:从账户中取出一部分钱;
 
总之,根据实用性来看,减保是使用频次最多的,也最能满足我们的用钱需求;
 
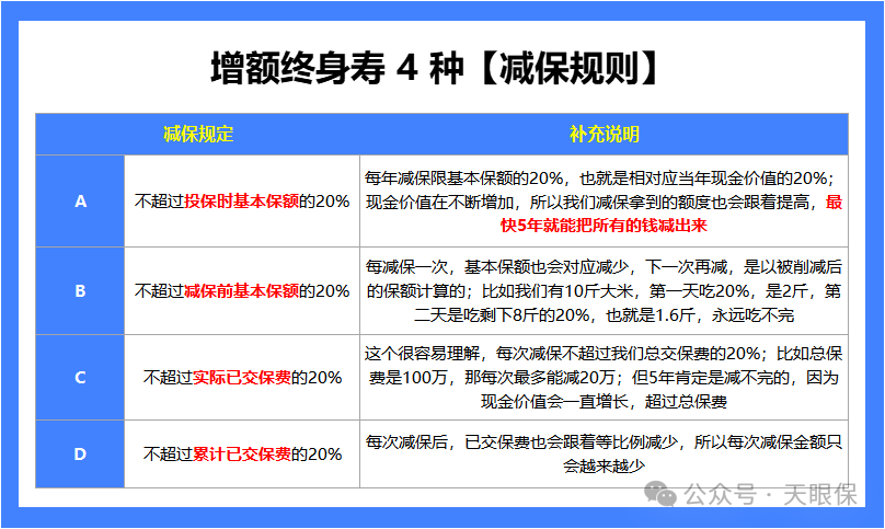
但是,不同产品的减保规则是不同的,我列出了增额寿的4种减保规则,如下图:
 
图片
 
结论是:A>C>B>D;
 
也就是说最宽松的减保规则为:“不超过投保时基本保额的20%”,最快5年即可全部取出。
 
所以,建议大家最好选择灵活度较高的产品。
 
说完产品方面,我们再来说说保司方面我们需要看什么:
 

03

✓ 核心关键:保险公司实力

 

考察一个保险公司,我们需要关注以下几点:

 

1)财务投资收益率和综合投资收益率

 

这两个指标代表保险公司整体的投资水平,和综合投资收益率相比,财务投资收益率剔除了固定资产和可交易金融资产的浮盈浮亏部分,算出来的数值更加真实、全面,
 
所以这里我直接统计了90家保司近年的财务投资收益率: 
 
保险公司近三年的数据可以在它的官网上查到;
 
投资收益率高的保险公司,一定是更有底气给客户多分红的;
 
通过对比之后,我们发现,投资实力优秀的保险公司有小康人寿、中英人寿、恒安标准、国富人寿、中邮人寿、复星联合健康、中荷人寿、光大永明、中意人寿、复星保德信人寿、陆家嘴国泰、国联人寿、长生人寿、招商信诺、中银三星、人保寿险
 
这些保险公司近 3 年的综合投资收益率都达到了4.5%以上。
 
2)偿付能力和风险评级
 
这三项是衡量保险公司经营稳定性的重要指标。
 
保险公司每个季度和年末都要根据监管要求进行压力测试,并发布相应的财务报告。
 
报告内容很多,关键的就这三个指标:核心偿付能力、综合偿付能力和风险综合评级监管爸爸对这三个指标的要求是:
 
  • 核心偿付能力不低于50%;
  • 综合偿付能力充足率不低于100%;
  • 风险综合评级在B类及以上
 
别小看这三个指标,它们是现代保险监督管理制度的核心,代表了保险公司偿付债务(包括保单赔付)的能力。
 
从2016年开始,保险公司的偿付能力标准升级为“偿二代”。
 
简单说,就是不仅要求资本充足,还要求管理能力、盈利能力、持续发展能力、应对风险的能力等,各方面都表现好。达标意味着保险公司能扛住百年一遇的大灾难。
 
图片
图片
 
通过对比之后,数据已经接近监管要求边缘的保司,就不建议大家考虑他们的分红型产品了。
 
3)分红产品的投资标的或投资策略
 
保险公司对分红险的保费是设立单个或多个账户,单独管理,独立核算。如果能知道这些钱投在哪些项目上、这些项目的收益如何,对于我们判断未来分红水平,肯定是最直接的。
 
一般来说,有国企股东背景以及外资股东的保司,投资的项目会涉及到一些全球性的产业,这中间涉及的板块非常庞大,侧面反映了保司投资能力肯定不容小觑。
 
不过投资策略标的之类的,属于保险公司的商业机密,多数保险公司不会公布。但是我们投资分红险的钱的投资方向、分配比例、投资策略是什么,保险公司还是愿意披露的。
 
保险公司的投资主要分两大类:
 
固定收益类资产(以国债、企业债和其他固收类资产为主),回报率比较不高,但相对稳定。
 
权益类资产(以股票、投资性房地产为主)。
 
还有基金,以及其它一些另类投资。
 

04

✓ 核心关键:过往分红实现率

 
分红实现率是衡量保险公司分红险实际分红与演示分红之间差距的关键指标,反映了公司的分红能力和诚信度;
 
就比如某款产品某年的预期收益为100万元(保底80万+分红20万),若分红实现率为80%,那么实际到手的收益为96万元(保底80万+分红16万),会比演示收益低;
 
我们在购买分红险的时候,无法确定自己购买的分红险未来的真实红利分配情况,所以我们有必要去分析研究保险公司过往的分红实现率如何。
 
去年,出于对保司长远发展、保证刚性兑付的考虑,监管出台了分红险限高令,
 
图片
 
大公司的分红上限3.0%,小公司3.2%,最后各大保司一堆产品分红实现率大跳水,有的甚至只有百分之二三十,惨的一批!
 
要知道在此之前,全行业的分红实现率均值却在100%以上!
 
不过,如果保险公司投资赚钱能力强,能跟监管证明自己有实力兑现高分红,可向监管递交资料审核,若符合标准,就可以申请突破 3%~3.2% 的限制。
 
所以,去年有5家保司,在这种比较严苛的环境下,还是申请突破了限高令,给出了相当不错的答卷,这 5 家公司分别是:陆家嘴国泰、中意人寿、中英人寿、友邦人寿和恒安标准。
 
图片
 
所以说,这 5 家保司的实力,确实不容小觑。
 
当然,因为去年的限高令,各家保司的分红实现率也确实受到了冲击,都没有以往高,所以这也说明,分红实现率不能只参考一年的,而是根据历年的分红实现率综合来判断。
 
在市场的波动中依旧稳定的保司,肯定更值得选择。
 
今年,保司还在陆陆续续公布实现率中,之前我写了文章,总结了几家大家问的比较多的,2025最新分红实现率大揭秘:平安、新华、阳光等大公司谁领跑?后续也会持续给大家整理,感兴趣的朋友可以关注我,接收一手消息!
 
这里提一嘴:
 
今年,所谓“史上最严分红险新规”来袭,彻底给各家保司的分红险上了紧箍咒,
 
图片
 
这次的新规与去年的有所不同,本质上,这份文件是在给分红险市场“挤水分”;
 
以后保司不能再用画大饼的方式给大家承诺虚高的收益了,而是实打实的、更稳健地提供可持续、更接近预期的分红~
 
也就是说,未来的分红险,兑现的概率肯定比现在高!对我们消费者来说是非常利好的!
 

Part.03

三、对比几十款,我只推荐这 4 款!

 
根据上边我们的挑选标准,从产品维度+保司维度来对比后,我整理了最新的分红型增额寿榜单:
 
结合榜单,分红型增额寿,我只推荐这 4 款:
 

新晋黑马增额寿 —— 陆家嘴国泰泰赢家

图片
 
图片
 
这款产品优势如下:
 
收益碾压:泰赢家保底收益就非常高,如果说加上分红收益,中长期趋近3.3%,还是以30岁女性,5年交,每年5万为例,60岁时,现金价值已经将近 60万,翻了两倍多,直接碾压两大顶流分红增额寿!
 
可以附加万能账户:【金管家 3.0】万能账户,保底1.5% ,现行结算利率3.3%,直接帮你二次增值!等于说,你有了自己的余额宝,零花钱随去随用,利率还更高;
 
保司投资能力强:陆家嘴国泰10年来的投资收益率都高于行业水平,就连口罩期间最艰难的3年都风雨无阻,最低都有4.75%!最关键的财务投资收益率,近 6 年来平均为5.86%,也是行业领先水平!
 
图片
 
保司分红实现率优秀:18-22年,连续 5 年分红实现率 140%!这意味着,保司一直是在超出承诺的给到客户更多,即使是在23年有限高令的影响下,分红实现率依然有 73%,也是上边提到的突破限高令的 5 家保司之一!
 
图片
 
 
 
保司实力强:要我说,保司股东实力都是最微不足道的一个优点了,因为分红方面的优点实在是太强了。
 
不过这里也要给大家介绍一下,陆家嘴国泰是中国第一家大陆和台湾两岸合资寿险公司,由上海浦东国资委下属的陆家嘴金融发展有限公司与台湾国泰人寿股份有限公司共同合资组建;注册资本30亿元人民币,到 2023 年底总资产超过 350 亿,可以说是妥妥的实力派!
 

保司资产千亿,投资更稳健——中意一生中意(尊享版)

图片
 
图片
 
选择这款产品的理由如下:
 
① 股东实力强
 
中意人寿于2002年创立,注册资本为37亿元,总资产超过1500亿元,分支机构遍布全国15个省份。
 
中方股东:中国石油集团资本有限责任公司,2023年《财富》世界500强第5名,为世界上最大的石油公司之一;
 
外资股东:意大利忠利集团,成立于1831年,迄今已有170多年的保险经营经验,世界500强第137位。
 
两大股东各持股50%,都是妥妥的大公司。
 
中意人寿作为一家中外合资保险公司,在风险管理,投资经营和财务管理方面,属于比较偏稳健的风格。
 
② 偿付能力、风险评级市场一流
 
图片
 
可以看到,从2023年三季度到2024年二季度,综合偿付能力充足率都在200%往上,远超监管规定的100%,直接翻了一番,所以在兑付能力方面,我们是不用太担心的。
 
另外,风险评级大家也能看到,从2023年二季度到2024年一季度,都是AAA最高级,保司安全性也是没得说。
 
③ 分红实现率高:随着监管对于分红险的限高,各家公司的分红实现率被限速,但中意人寿的51款产品,最新年度分红实现率最高103%,最低37%,平均值约为83%,仍然处于高分红水平。
 
④ 增值服务丰富:投保后,按照不同保费等级,可享受星级增值服务,包含(健康咨询、预约挂号、国内二诊、就诊绿通等),悦养老居家康养服务(康养评估、照护援助等)。
 
图片
 
总之,如果想找一款保司投资稳健,分红实现率还不错的分红险,那一生中意(尊享版)就是首选了;
 

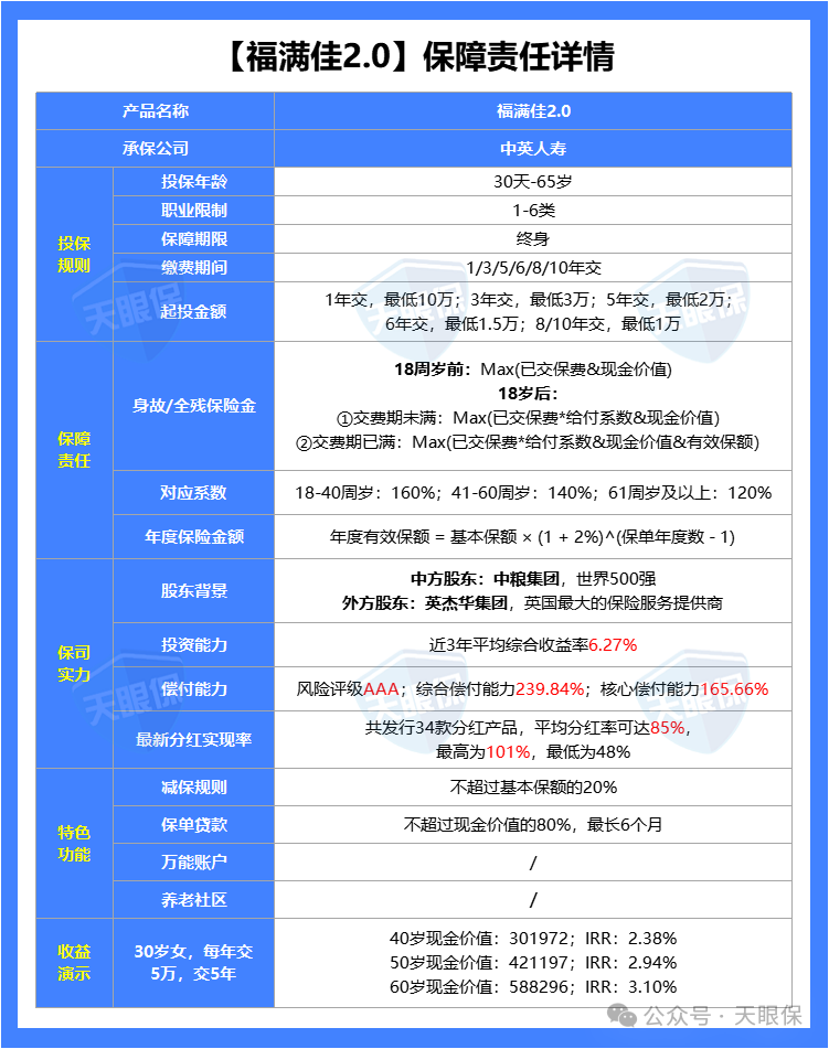
保司投资能力强+预期收益高——中英福满佳2.0

图片
 
图片
 
产品优势如下:
 
① 预期收益高,以30岁女性,5万5年交为例,60岁时的现金价值能达到58.8万,是已交保费的2.3倍,IRR能达到复利3%以上。
 
② 分红实现率突出,中英人寿是 5 家突破限高的保司之一,即使分红被限高,但最新一期的平均分红实现率仍然能达到85%左右,如果按最新分红的平均实现率来算收益,中英福满佳2.0在当前市场上是最高的;而且过往中英人寿的分红实现率没有低于100%,最高能达到133%。
 
③ 保险公司赚钱能力强,近 3 年综合投资收益率高达5.46%,平均投资收益率高达5.03%;大家可以想想,福满佳2.0的预期收益在3%左右,而投资收益率却是5%以上,承诺给我们的是一定能给到的;而有的产品,预期收益在3%,公司投资收益率却连3%都达不到,那这样的我们就要小心了。
 
④ 保险公司偿付能力一流,综合偿付能力充足率高达239.8%,比监管规定的100%,超了2倍还多;核心偿付能力充足率高达165.7%,比监管规定的50%超了3倍还多;另外,中英人寿的风险系数评级,连续好几个季度都是AAA级别。所以对于中英人寿的经营能力,大家真的是可以放心的。
 
总归而言,中英人寿福满佳2.0这款产品,在产品收益方面不弱,在保险公司方面就更有优势了,投资收益率能达到5%以上,偿付能力方面更是超了监管规定的2~3倍,这不正是我们选择分红险产品最看重的地方吗?
 

想要博取像港险一样的收益——恒安标准传世瑞盈B款

图片
 
图片
 
该产品优势如下:
 
★ 预期收益高,以30岁男性,一次性交50万为例,到第30个保单年度,传世瑞盈B款的预期收益为129.59万,福满佳2.0的预期收益为126.20万,一生中意尊享版保底现价为122.45万,传世瑞盈B款遥遥领先,并且长期来看,IRR可达到3.6%+;
 
★ 风险评级表现优,恒安标准人寿已经连续9个季度,风险综合评级做到了业内最高评级AAA级;连续34个季度,风险评级都在A级及以上,妥妥的优等生;
 
★ 分红实现率强,到了2024年,由于监管限高,各大保险公司的分红实现率都出现了暴跌,很多都跌到了50%以下;
 
而恒安标准恒安标准大多数分红险的实现率仍然维持在了100%及以上,平均分红实现率达到了97.25%,这不仅是难得,可以说在整个行业也是非常罕见的;
 
今年,恒安公布的最新分红实现率,没有任何一款产品低于100%,不仅突破了限高,更是给新老客户增加了更多的信心!
 
适合人群:这款产品预期收益超高,从保险公司来看,表现也都非常优秀;更适合有一定的风险承受能力+追求极致高收益的小伙伴;
 
注意事项:这款产品的保底收益略低于其它产品;
 

Part.04

四、常见问题答疑

 

01

 

为什么上一年度的分红报告一般要等到6-7月份才公布?

图片
 
上一会计年度结束后,会先进行会计决算与审计,公司的上一年年报与分红险年报一般在4月出炉,并向监管报备分红业务专题财务报告和精算报告。
 
精算师提出分配方案初稿,经公司董事会审议通过后,5-6月就可以开始制定分配方案,7月左右开始分配红利与寄送红利通知书。
 

02

 

为什么同一家保司,不同产品的分红实现率不同?

 
“保险公司应为分红保险业务设立一个或多个单独账户,单独账户应单独管理、独立核算”
 
所以第一种原因是,同一家公司不同产品分红实现率不同,可能是放在了不同的账户里;
 
当然,两款产品也有可能放在同一个账户,但是不同产品生效的时间不同,当时预定利率不同、演示的分红水平不同,尽管实际的分红收益一样,但是算出的实现率是不一样的。
 
第三种可能是,在同一个账户,但是产品分配给投保人的比例不同,比如说有的为70%,有的为80%。
 

Part.05

五、写在最后

 
目前分红型增额寿和固收型的增额寿,确定部分的收益,仅仅只相差0.5%,
 
而分红险的政策偏向利好,监管逐步放开保险资金投资限制后,保险资金活力就会大大增加,
 
所以综合来看,我认为,牺牲0.5%的保底去博取更高的收益还是非常值得的!
 
当然,萝卜青菜、各有所爱,大家也可以根据自身情况,自行抉择。
 
如果单纯就想要安全固定收益,一点浮动都接受不了,那么传统的增额寿会更适合你。
 
无论是分红型还是固收型增额终身寿,都适合中长期的资金规划,比如孩子的教育金、老人的养老金、长期储蓄等。

如果您对本站有任何建议,欢迎您提出来!本站部分信息来源于网络,如果侵犯了您权益,请联系我们删除!

相关标签: 分红险(82)