当下最便宜的少儿重疾险出现了!
"医生说孩子没问题,为什么还要除外承保?"
黄疸没开药却被延期,卵圆孔未闭被拒保——这些看似"没问题"的小毛病,成了无数宝妈投保路上的拦路虎。
但更扎心的是:第四次生命周期表刚发布,重疾险集体涨价已经进入倒计时!
双重压力下,妈咪宝贝爱常在(B款)这款行业爆款,成了涨价前不得不推荐的选择。
尤其是它在3月31日前放宽了核保政策——那些曾经被拒之门外的"小问题",现在都有机会正常承保。
今天带您拆解:它到底赢在哪,又适合谁买?

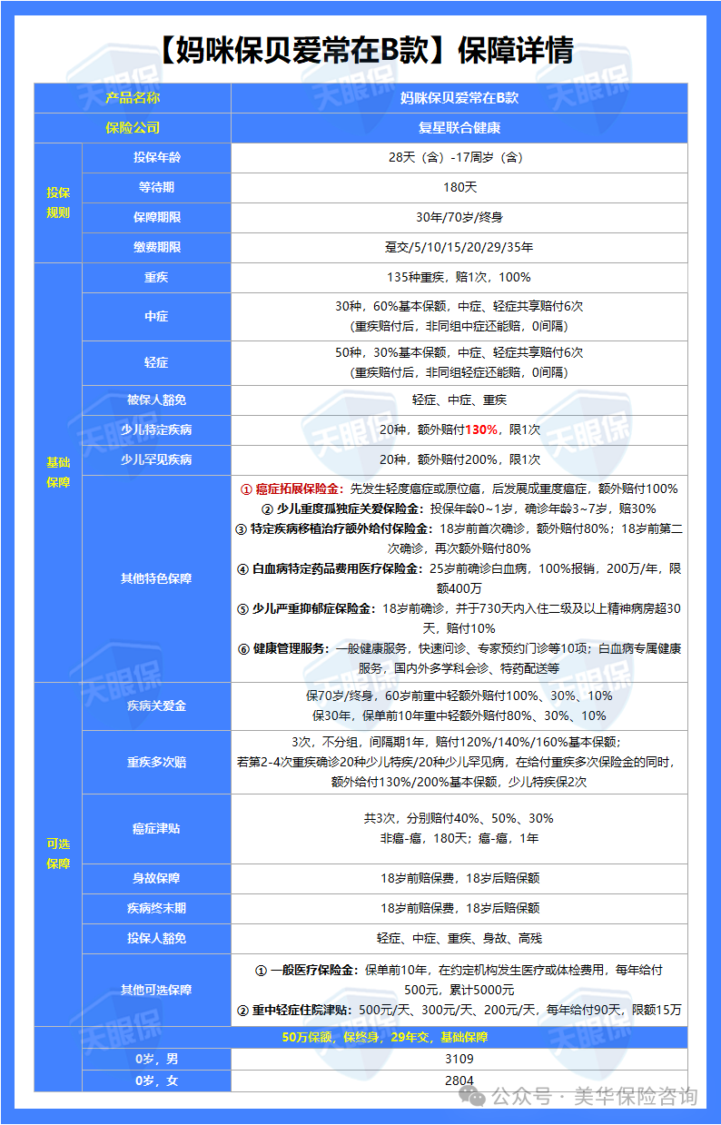
一、基本保障
CHINESE NEW YEAR
给大家整理产品结构:

妈咪宝贝爱常在(B款)作为少儿重疾险包含以下责任:基础责任和可选责任


1、基础责任
妈咪宝贝爱常在(B款),涵盖了135种重症,30种中症,50种轻症。且重疾赔付后,非同组中轻症出险仍可赔付,0间隔。
同时把少儿特定疾病的赔付比例,由100%升级到130%,无首年限制。举个例子:如果基础保额为50万,升级后额外赔付130%,也就是65万,对比之前多赔付了15万
与大黄蜂16号相比,第一年出险特定疾病就可以额外赔付130%!
是不是很实在?像白血病、淋巴瘤、神经母细胞瘤和肾母细胞瘤等少儿“杀手”理赔不在话下。
在特色保障中仍延续了超强综合性。
妈咪宝贝保留了少儿孤独症和抑郁症的理赔,对于心理疾病的保障,是该产品一贯的特色
因为严重的心理疾病不仅给患者带来身体负担,更是对家庭有着不小的影响——根据残联公布的官方文件,孤独症月均康复费用在7000-8000之间。并且心理疾病很难治愈。日积月累也是一笔不小的费用
升级后新增了健康管理服务,为少儿口腔疾病,少儿健康成长保驾护航。
相比上一版本,妈咪宝贝爱常在(B款)在白血病上也进行了升级,对18岁以下的移植治疗可以赔付两次,一次可以额外赔付80%,同时对于癌症特定药物也可以报销(25岁之前)


2.可选保障
在可选择保障中,产品增加了一般医疗保险金,保单前10年,在约定机构发生医疗或体检费用,每年给付500元,累计5000元
对疾病的预防与干预,起到了排查作用。尤其是少儿心理疾病孤独症,黄金干预期在2-4岁。
关爱金今年也给我们可选择的余地~提供了两种方案:
方案一:保障30年,保单前10年重中轻额外赔付80%、30%、10%
预算有限或者想要加保的家长可以选择方案一
方案二:保70岁/终身,60岁前重中轻额外赔付100%、30%、10%
想要高额保障可以选择方案二,毕竟是孩子一辈子的保障,多些保费,以后现金贬值也不害怕。
以上就是妈咪宝贝爱常在(B款)的新增保障,接下来我将带大家了解升级后的亮点。
二、产品亮点
CHINESE NEW YEAR
作为保单累计收费近30亿的热门重疾险,其产品亮点也显而易见,我简单分为这4点:
首先是保障方面!


1.白血病保障拉满,给孩子双重兜底
为人父母,最害怕的就是孩子患上白血病——治疗周期长、花费高,一场病就能拖垮一个家庭。
而妈咪保贝升级后,把白血病保障做到了极致,专门贴合少儿需求:

18岁以下孩子,若确诊白血病需要移植,可赔付2次,每次额外赔付80%基本保额;

而且25岁前,白血病相关的特定药物,最高可报销400万,不用再担心“药太贵,用不起”。
举个实在例子:
给孩子买50万保额,万一8岁不幸查出白血病,仅白血病相关的理赔就能拿到155万(基础50万+特疾额外65万+移植额外40万),足够覆盖全程治疗、康复费用,不用四处借钱,也不用放弃更好的治疗方案。
要知道,市面上多数少儿重疾险,白血病移植只能赔1次,特药报销额度也有限,这款真正做到了“少儿专属,精准兜底”


2.癌症保险金加倍
大家都知道癌症在目前的生活中来说,出现的比率越来越高了,尤其是孩子,有15种高发重疾,那孩子重疾险癌症方面一定要保障好,赔付全。
根据多家保险公司理赔报告,在少儿重疾险理赔中,癌症占比高达50%-70%,是少儿重疾出险的首要原因。

那赔付这方面,妈咪保贝也是当仁不让的。这款产品对于癌症方面的设计是非常人性化的。
它在基础保障的癌症拓展金是这样写到:
只要在保障期间内,一旦先确诊轻度癌症或原位癌,后又确诊重度癌症,会额外赔付100%

癌症拓展金至关重要,癌症即便是轻症对人体的伤害也是不可逆的,尤其是孩子年纪小,抵抗力低。后续复发概率可能更高一些,再赔付100%得基本保额对家庭来说至关重要。


3.核保再放宽
我相信宝妈投保时最头疼的,莫过于常见小问题被延期或除外——明明医生说无需治疗,保险公司却拒之门外。
但妈咪宝贝爱常在(B款)近期放宽核保政策,3月31日前投保,以下情况均可正常承保:
早产儿/低出生体重儿:只要满 1 周岁儿保检查无异常,可通过人核标体承保;
新生儿卵圆孔未闭:只要年龄 <2 周岁、卵圆孔宽度 ≤3mm,仅体检发现且无心脏不适、心电图正常;心超提示单纯性未闭,无其他异常,可通过人核标体承保;
其他新生儿疾病:像生理性黄疸,热性惊厥,手足口病和川崎病都可以正常承保哦~
注意!政策只持续到3月31号!


4.保费划算到离谱,少交1年钱,保终身
作为一贯高性价比的延续,妈咪宝贝爱常在(B款)价格仍然是地板价

很多宝妈想给孩子保终身,又怕保费太高,压力太大。
而妈咪保贝直接打破行业惯例,给出了“地板价”性价比:
别人保终身要交30年保费,这款只需要交29年,直接省1年保费——比如年交3109元,就能省3109元,这笔钱能给孩子报兴趣班、买营养品,或者补贴家用,相当于“隐性打折”。
更贴心的是,同保障水平下,它的保费比同类少儿重疾险低10%-15%,0岁宝宝买50万保额,保终身,年交也就3000左右,平均每个月才200多块,每天7块钱,就能给孩子一辈子的重疾保障,性价比直接拉满,预算有限的宝妈也能轻松承担。
如果说之前条款是锦上添花,那这条放宽政策能看出该产品诚意满满。
三、注意事项
CHINESE NEW YEAR
我们在看一款产品,看亮点的同时一定要看完整
那妈咪宝贝这款产品的问题在哪里呢?我来带您拆解


1.重症后中轻症理赔分组
如果之前了解过的朋友一定知道,保司把疾病分成了重症和中轻症两种。且把易发生的疾病放在一组,下图可以直观看出:

如果先出险恶性肿瘤重度,后再出险恶性肿瘤轻度和原位癌就无法理赔了。
但这确实是目前所有高性价比少儿重疾险的缺陷,无法避免


2.白血病特定医疗药品有条件
在合同中明确写出,经过社保报销后的药物余下费用可以100%,未经社保报销的产品则报销60%
同时有年龄限制,不过可以理解,毕竟是少儿重疾险,肯定更侧重于少儿


3.地域原因 保额受限
在投保过程中有宝妈和我讲想给孩子配置80万保额,为什么不能买呢?
我猜问题大概率出在地区,如图所示,各地区限制最高保额

家长们一定要注意!除A类地区,其它地区累计重疾险基础保额上限不得超过70万哦~
到此为止,我给大家盘点了产品亮点和注意事项,最后我给大家梳理了几点适合购买妈咪宝贝爱常在的人群
四、适合人群
我给大家归纳了几种情况,可以考虑该产品~
①孩子有"小问题"的家庭:卵圆孔未闭、早产等常见情况。支持人工核保,投保更灵活
②想要孩子保障更综合家庭:覆盖重度孤独症、严重抑郁症。填补市场空白,保障更贴心
③需求全面灵活保障的家庭:已给孩子配置过基础保障,想进一步补充保障的家庭
妈咪宝贝爱常在(B款),可以说是少儿重疾险中最优秀的产品,
这个IP真的已经很多年了。虽然新产品价格有涨,但是保障更加的全面,更注重了产品的实用性。也不枉各位宝妈的等待~
如果您对本站有任何建议,欢迎您提出来!本站部分信息来源于网络,如果侵犯了您权益,请联系我们删除!
微信客服