您现在的位置是:主页 > TAG:分红险
-
中邮悦享盈佳福享版测评:分红险的收益天花板,真的值得买吗?
大家都知道,自9月起,分红险预定利率从2.0%降至1.75%,整个市场的产品迎来一轮洗牌;最近不...
内容精选2026-02-05内容精选 -
选分红险,交清增额 VS 累计生息,到底选哪个才不亏?
同样的保费、同样的产品,不同选择让最终收益相差百万。 很多人在购买分红险时,把全部注...
内容精选2026-02-03内容精选 -
买了一生中意的恭喜了,中意人寿分红实现率再次突破限高,太猛了... ...
中意人寿真的是很能沉住气了。 在7月初各家保司就在陆陆续续公布,而受到高度关注的还是去...
内容精选2026-02-02内容精选 -
分红险不保证收益,为什么却相对稳定?
在带分红的保险合同条款中,关于分红的描述通常如下: 在本合同有效期内,我们每年根据上...
内容精选2026-02-02内容精选 -
深扒分红险黑马选手:陆家嘴鸿利鑫享3.0,收益高,背景强,但有“致命两坑”
9月,保险预定利率刚刚下调,按之前的表现来看,这月的产品是性价比又低,又无人问津;...
内容精选2026-02-02内容精选 -
保底1.5%分红险 vs 保底1.75分红险,为什么我更建议大家选低的?
保险预定利率下调后,曾经的理财神器固收增额寿也迈入了2.0%时代,安全虽安全,但总觉得收...
内容精选2026-02-02内容精选 -
复星保德信/中英/中意/恒安,4款顶流分红险,真实收益差距有多大?
最近问分红险的朋友越来越多了。 当分红成为标配,我们真正在选什么? 打开任何一款主流分...
内容精选2026-01-31内容精选 -
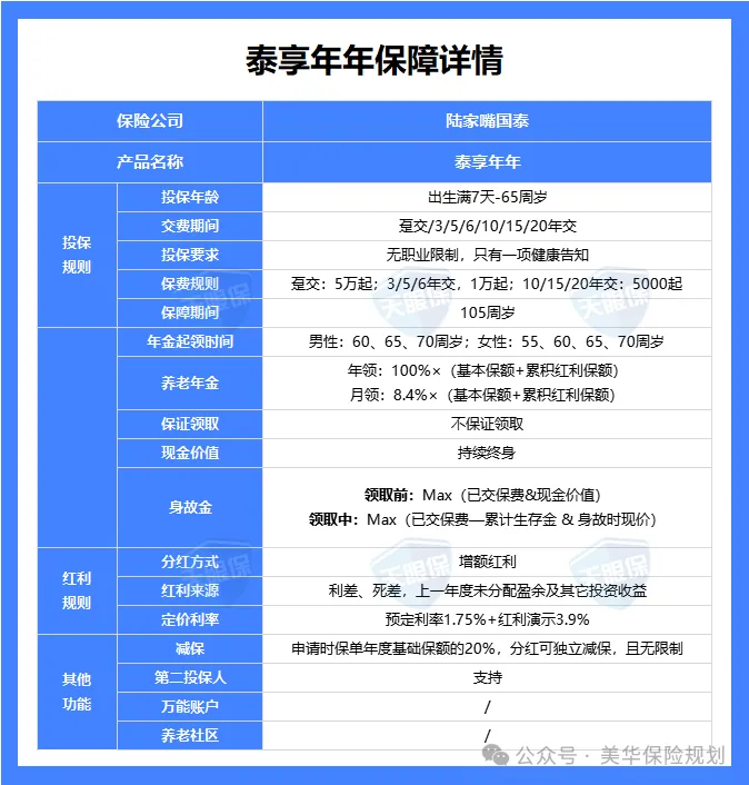
长期复利超3%!分红养老诱惑大?陆家嘴国泰泰享年年,该心动还是谨慎?
经历过831后,保险市场开始大洗牌,如今市场早已经是分红险的天下了,一款养老金不仅要看...
内容精选2026-01-31内容精选 -
别只骂1.75%太低!分红险的底层真相,你可能从来没读懂过
提到分红险的保底利率,1.75%似乎成了争议代名词。 有人吐槽收益连通胀都跑不赢,买了就是...
内容精选2026-01-31内容精选 -
保额分红vs现金分红,恒安标准这款"下架又返场"的黑马产品,该跟风买还是
去年保险圈有款产品,妥妥的流量黑马恒安标准传世瑞盈B款分红增额寿。 8月突然官宣下架,...
内容精选2026-01-31内容精选 -
1.75%的分红险,居然还不错!
首先要对已经入手2.0%保底的产品的朋友说一声恭喜啦! 在这利率持续下行的时代,锁定了能够...
内容精选2026-01-29内容精选 -
56家保司2880款分红险,2025年分红实现率最全披露!到底哪家表现最好??
8月,保险界,全行业轰动的两件大事,想必大家已经知道了~ 大事1: 8月31日,保险行业利率会...
内容精选2026-01-29内容精选 -
分红险到底哪家保司更靠谱?深度挖掘平安、人寿、太平洋、新华、泰康……等
时隔多年,天时地利人和之下,分红险再度成为保险业最受欢迎的险种。 很多人被高收益吸引...
内容精选2026-01-28内容精选 -
这 6 家保司的分红险,预期收益达3.5%!
2026 年开年,利率下行趋势仍在延续,银行定期存款、国债等传统固收产品收益持续走低; 而...
内容精选2026-01-27内容精选 -
谁说分红险复杂?这10个问答,让小白也能一次读懂!
你是不是一看到分红险三个字,就下意识地头大? 脑海里瞬间蹦出一堆问号:分红怎么来的?...
内容精选2026-01-27内容精选
微信客服